Мультимодальный анализ слабоструктурированной деловой информации при оценке влияния медийного контекста на рынок
Шиболденков В.А.1
, Анисимова М.И.1
, Маломуж А.А.1
, Колосова К.Ю.1 ![]()
1 Московский государственный технический университет им. Н.Э. Баумана (национальный исследовательский университет), Москва, Россия
Скачать PDF | Загрузок: 26
Статья в журнале
Экономика, предпринимательство и право (РИНЦ, ВАК)
опубликовать статью | оформить подписку
Том 15, Номер 5 (Май 2025)
Эта статья проиндексирована РИНЦ, см. https://elibrary.ru/item.asp?id=82670922
Аннотация:
В статье осуществляется мультимодальный анализ взаимосвязей между атрибутами деловой информации (веб-сайта ОПЕК) и рыночной капитализацией ведущих нефтегазовых компаний, таких как «Газпромнефть», «Лукойл», «Роснефть» и «Татнефть». Разработанная эмпирическая модель основана на методах корреляционно-регрессионного анализа и событийного анализа, что позволяет выделить специфические языковые конструкции, используемые в различных разделах сайта, а также выявить особенности контента, характерные для каждой компании и соответствующих трендов. Результаты исследования подчеркивают наличие значимой взаимозависимости между колебаниями рыночной стоимости компаний и «медиасобытиями», исчерпывающе описывающими ключевые термины. Дополнительно, анализ данных с использованием алгоритмов машинного обучения, таких как линейная регрессия, случайный лес и перцептронные нейронные сети, показал четкую связь между долей рынка, которую занимает каждая компания на международной арене, и ключевыми словами, используемыми в тематических публикациях на интернет-порталах ОПЕК. Эти выводы подчеркивают важность мультимодального подхода к оценке бизнес-информации и её роли в формировании и оценке медиаконтекста
Ключевые слова: слабоструктурированная информация, бизнес-аналитика, мультимодальный анализ, анализ тональности, контент-анализ
JEL-классификация: O31, O32, O33
Введение
Влияние нефтегазовых компаний на экономику России является одной из ключевых тем в современной экономической литературе, главным образом из-за значительной роли, которую этот сектор играет в обеспечении экономической стабильности и доходности страны [16]. В 2023 году добыча полезных ископаемых составила 12,4% структуры ВВП, находясь на третьем по величине месте после обрабатывающих производств и торговли [1]. Нефтегазовые компании оказывают значительное воздействие на макроэкономические показатели, вовлекая разнообразные аспекты, включая экспортные доходы и занятость. Однако при оценке финансовой успешности этих компаний, также важно учитывать мнение общественности, сформированное в том числе под влиянием СМИ.
Мнение общественности оказывает значительное воздействие на инвестиционный климат. Позитивные публикации в ведущих российских и международных изданиях могут привлечь иностранных инвесторов, повысив спрос на акции компании и увеличив ее капитализацию [18,19]. Напротив, негативные новости, связанные с экологическими проблемами, коррупционными скандалами или проблемами в управлении, могут вызвать отток инвестиций и снижение рыночной стоимости компании [20]. Анализ тональности новостей, публикуемых в СМИ, является сегодня одним из важных инструментов оценки инвестиционных рисков [1,21]. Существуют специализированные программные комплексы, которые позволяют проводить автоматизированный анализ больших объемов текстовой информации, определяя общий эмоциональный окрас публикаций и выявляя ключевые темы, вызывающие наибольший резонанс [4].
Актуальность обусловлена значительной ролью информационного пространства в формировании восприятия акций компаний нефтегазового сектора. В условиях волатильности рынков и изменения цен на акции, публикации СМИ становится важным фактором для инвесторов, оказывая влияние на их решения и, как следствие, на рыночную капитализацию компаний.
Существующие исследования в области обработки и изучения данных для бизнес-анализа можно классифицировать на три ключевых подхода, каждый из которых предлагает уникальную методологию.
Первый подход рассматривает экстенсивное расширение анализируемой деловой информации до объемов, соответствующих концепции больших данных. В этом контексте акцент ставится на сбор, хранение и предварительную обработку массивов данных с целью обеспечения их доступности и пригодности для дальнейшего анализа (Афанасьев Д.О., с. 270-273 [1]). Основная задача заключается в эффективном управлении объемами информации, что предполагает использование высокопроизводительных технологий хранения и обработки данных (Ковальков Д.В., с. 237-239 [12]).
Второй подход фокусируется на интенсивной работе с данными, акцентируя внимание на применении все более сложных и интеллектуальных когнитивных моделей для анализа информации (Drogovoz P.A., c 118 [18], Fedorova E., c.5-7 [20]). Здесь обсуждаются различные методы машинного обучения, нейронные сети и алгоритмы, способные выявлять скрытые паттерны и взаимосвязи в данных, что позволяет значительно углублять понимание бизнес-процессов и предсказывать будущие тренды (Батищев А.В. [2, с. 598-600]). Данный подход подразумевает активное использование аналитических инструментов и технологий, ориентированных на создание прогностических и описательных моделей (Никитин Н. А. [14, с. 209]).
Третий подход представляет собой комбинированную стратегию, основанную на синергии между человеческими аналитиками и когнитивными интерфейсами на базе искусственного интеллекта (Кузьмин М.А. [13, с. 21-22]). Этот подход предполагает, что уникальные человеческие навыки интерпретации и понимания контекста, в сочетании с мощью современных ИИ-технологий, обеспечивают наилучшие результаты анализа и принятия решений (Павлов М. А. с.3 [15]; Shiboldenkov V.A. c. 228-230 [22]; Шиболденков В.А., с. 85-87 [3] ). В рамках данной работы авторы развивают именно третий подход, исследуя, каким образом взаимодействие между людьми и ИИ может повышать аналитические способности, способствуя более глубокой и всесторонней обработке экономических данных [3,6,7].
Научный пробел заключается в недостаточной разработанности методов мультимодального анализа, направленных на оценку слабоструктурированной деловой информации в контексте влияния на рыночную капитализацию. Существующие исследования недостаточно учитывают комплексные взаимосвязи между качественными и количественными аспектами информации и их эффект на отношение к компаниям в специфическом медийном контексте.
Цель исследования – выявить и проанализировать взаимосвязи между содержанием деловой информации, представленным на веб-сайте ОПЕК, и рыночной капитализацией ключевых нефтегазовых компаний России. Исследование направлено на разработку концепции мультимодального анализа, позволяющего эффективно обрабатывать и интерпретировать слабоструктурированную информацию.
Научная новизна заключается в предложении нового подхода для анализа слабоструктурированной деловой информации на основе мультимодального подхода, что включает в себя интеграцию методов количественного анализа, таких как машинное обучение, и качественных методов, которые позволяют учитывать и интерпретировать нюансы и тональность медиаконтекста, влияющие на рыночную капитализацию.
Авторская гипотеза выражается в предположении, что объединение качественного анализа текстовых данных и оценки количественных показателей отчетности в мультимодальный анализ деловой информации уменьшает количество ошибок и повышает достоверность принятия инвестиционных решений. Также предполагается, что компании, более активно работающие с медийным контекстом и адаптирующие свои стратегии на основе анализа медийных публикаций, могут демонстрировать более высокую рыночную капитализацию за счет более эффективного принятия решений.
Информационная база и методы исследования
Методология исследования включает в себя сбор и обработку данных из различных источников, включая веб-сайт ОПЕК, а также применением алгоритмов машинного обучения, таких как линейная регрессия, случайный лес и нейронные сети, для анализа взаимосвязей между деловой информацией и рыночной капитализацией компаний [9]. Также предполагается качественный анализ контента, который поможет глубже понять, как «медийные словари» влияют на восприятие компаний в рыночной среде. Рисунок 1 представляет подробную схему мультимодального анализа для проведения эксперимента и структурирования этапов исследования:
Рисунок 1 – Схема мультимодального анализа (Источник: разработано авторами по данным [3,6,7])
Данное исследование направлено на создание эмпирической модели, основанной на событийном анализе и корреляционной оценке зависимости между публикациями профильных интернет-ресурсов и изменением стоимости акций нефтегазовых компаний. Основной целью является идентификация факторов, формирующих общественное мнение и ожидания инвесторов, что позволит разработать стратегии для управления информационной средой организаций.
Анализ охватывает период с 1 января 2023 года по 31 декабря 2023 года и включает в себя несколько гипотез. Первая гипотеза предполагает наличие специфичных словарей в новостях нефтегазового сектора. Вторая гипотеза исследует взаимосвязь между публикациями и стоимостью акций ключевых компаний, в то время как третья акцентирует внимание на влиянии новостей как положительного, так и отрицательного характера на цены акций. Четвертая гипотеза предполагает существование сильной корреляции между публикациями зарубежных ресурсов и воздействием на мировой рынок.
Различие между гипотезами 2 и 3 состоит в том, что первая фокусируется на корреляции, а вторая — на конкретном влиянии публикаций. Для проведения корреляционно-регрессионного и текстового анализа использовались данные с авторитетных сайтов и методологии, представленные в научных источниках. Программа Orange, примененная для мультимодального анализа, позволяет осуществлять визуальный анализ и машинное обучение, что способствует более глубокому пониманию динамики стоимости акций компаний на московской бирже и обработки текстовых данных СМИ.
Для успешной реализации исследования критически важно провести качественный отбор информационных источников. Значимость выбора релевантных и авторитетных медиа-ресурсов заключается в том, что информация, поступающая из надежных и высоко оцененных источников, обладает более выраженным эффектом на динамику рынка акций.
Одним из ключевых этапов данного раздела является идентификация веб-ресурсов, активно публикующих новости, касающиеся нефтегазовой отрасли. В результате анализа были выделены и систематизированы следующие 11 источников: neftegaz.ru, oil.rftoday.ru, oilcapital.ru, kommersant.ru, ria.ru, rg.ru, 1prime.ru, iz.ru/tag/neft, bcs-express.ru, opec.org, и iea.org. Эти ресурсы были отобраны с учетом их репутации, охвата аудитории и значимости в контексте исследуемой тематики.
Выявлено, что наиболее подходящими источниками для эксперимента являются neftegaz.ru и opec.org. Несмотря на релевантность обоих источников, opec.org является наиболее значимым источником для анализа влияния СМИ на стоимость акций Татнефть по причине его авторитетности и глобального охвата. Официальные данные и аналитические материалы, представленные OPEC, позволяют лучше понять мировые тенденции и факторы, влияющие на цены на нефть.
Основные положения
Мультимодальный анализ представляет собой комплексный подход, в рамках которого осуществляется интеграция текстовых данных, полученных из средств массовой информации, и количественных данных, поступающих из различных информационных источников, включая архивы ценовых характеристик акций компаний [15]. Данный методологический подход позволяет эффективно синтезировать различные типы информации, что, в свою очередь, способствует более глубокому пониманию динамики и факторов, влияющих на финансовые рынки [17].
В процессе исследования применяются методы категоризации и анализа корпуса текстов, что позволяет классифицировать информацию, выявлять ключевые темы и паттерны, а также анализировать тональность сообщений. В сочетании с количественными методами, такими как статистический анализ и эконометрическое моделирование, этот подход служит основой для формулирования выводов о взаимосвязях между изменениями в текстовом контенте и ценовыми колебаниями акций [18,23]. Таким образом, мультимодальный анализ не только углубляет понимание числа и текстовых данных, но также открывает новые перспективы для исследования влияния медиа на финансовое поведение и принятие инвестиционных решений [5].
Результаты
На основе данных, представленных на сайте рейтинговой группы RAEX, был осуществлен отбор крупнейших компаний в сфере нефтяной и нефтегазовой промышленности для проведения сравнительного анализа. В ходе исследования финансовых показателей нефтегазовых компаний акцент был сделан на следующих ключевых метриках: выручка, EBITDA, свободный денежный поток (FCF) и капитализация. Финансовая информация, использованная для анализа, была извлечена из соответствующей годовой финансовой отчетности каждой организации [8,10].
Кроме указанных показателей, в данном исследовании также рассматривается еще один важный аспект — реализация стратегии ESG (от английского Environmental, Social, Governance) [11]. Этот фактор стал приоритетной задачей для большинства компаний в нефтегазовой отрасли, что подтверждается данными, представленными в Таблица 1.
Таблица 1 – ESG-рэнкинг российских компаний на декабрь 2023 года (Источник: разработано авторами по данным [8,10,11])
|
№
|
Название
|
Рейтинг ESG
| |||
|
E
|
S
|
G
|
Общий
| ||
|
1
|
Газпром
|
23
|
33
|
49
|
32
|
|
2
|
ЛУКОЙЛ
|
17
|
14
|
12
|
16
|
|
3
|
Роснефть
|
36
|
62
|
41
|
46
|
|
4
|
Сургутнефтегаз
|
37
|
106
|
98
|
65
|
|
5
|
Группа «Татнефть»
|
12
|
4
|
5
|
3
|
|
6
|
НОВАТЭК
|
26
|
27
|
30
|
26
|
|
7
|
«Сахалин Энерджи»
|
110
|
108
|
117
|
118
|
|
8
|
Группа «Славнефть»
|
138
|
150
|
119
|
140
|
Данной тенденции способствует увеличение требований со стороны общества, государственных структур и инвесторов, которые ожидают от компаний практических шагов в области изменения климата, а также соблюдения экологических, социальных и управленческих стандартов. Нефтегазовые и энергетические компании, не принимающие во внимание повестку ESG, рискуют оказаться в неблагоприятной конкурентной позиции, что, в свою очередь, негативно скажется на их возможностях получения финансирования как из государственных, так и из частных источников.
Наиболее высокое положение среди компаний в ESG-рэнкинге занимает ПАО «Татнефть». Среди тройки компаний, которые успешно реализуют стратегию также находятся ПАО «Лукойл» и ПАО «Новатэк». Таблица 2 представляет анализ показателей крупнейших нефтегазовых компаний с учетом рэнкинга:
Таблица 2 – Анализ показателей крупнейших нефтегазовых компаний (Источник: разработано авторами по данным [8,10,11])
|
№
|
Название компании
|
Финансовые показатели за 2023 год, млрд руб
|
Рейтинг ESG
| |||
|
Выручка
|
EBITDA
|
FCF
|
Капитализация
| |||
|
1
|
Газпром
|
8 542,00
|
1 765,00
|
-213,00
|
3 783,00
|
4
|
|
2
|
ЛУКОЙЛ
|
7 928,00
|
2 005,00
|
964,00
|
4 684,00
|
2
|
|
3
|
Роснефть
|
9 163,00
|
3 005,00
|
1 427,00
|
5 834,00
|
5
|
|
4
|
Сургутнефтегаз
|
2 245,00
|
635,60
|
622,50
|
1 390,00
|
6
|
|
5
|
Группа «Татнефть»
|
1 589,00
|
391,70
|
103,00
|
1 653,00
|
1
|
|
6
|
НОВАТЭК
|
1 372,00
|
889,80
|
209,50
|
4 460,00
|
3
|
|
7
|
«Сахалин Энерджи»
|
14,20
|
5,48
|
-7,29
|
6,24
|
7
|
|
8
|
Группа «Славнефть»
|
198,90
|
21,8
|
-27,30
|
51,10
|
8
|
После глубокого анализа был произведен отбор ключевых компаний для дальнейшего изучения их финансовых показателей и оценки влияния принципов ESG на их деятельность. ПАО «НК «Роснефть»» являет собой компанию, демонстрирующую выдающиеся финансовые результаты, что делает её одним из лидеров в нефтегазовом секторе. При этом компания также имеет относительно приемлемый ESG-рейтинг. Значительный блок акций — 40,4% — находится в государственной собственности, что подчеркивает её тесную связь с государством и высокую степень регулирования.
ПАО «Лукойл», в свою очередь, также показывает впечатляющие финансовые результаты и заняла второе место в ESG-рейтинге, что свидетельствует о её высоком уровне приверженности принципам устойчивого развития и социальной ответственности. В отличие от «Роснефти», «Лукойл» является частной компанией, что, возможно, предоставляет ей большую гибкость в принятии решений и стратегическом развитии.
ПАО «Татнефть» хотя и не располагает столь выдающимися финансовыми показателями, как её более крупные конкуренты, занимает первое место в ESG-рейтинге. Это подчеркивает её стремление устанавливать высокие стандарты в области экологической, социальной и корпоративной ответственности, что делает её примером для других компаний в отрасли. При этом стоит отметить, что 34% акций «Татнефти» принадлежит Республике Татарстан, что также указывает на определённое участие государства, однако данную компанию нельзя полностью назвать акционерным обществом с господствующим влиянием.
При проведении анализа нефтегазовых компаний важно учитывать не только их финансовые показатели и ESG-рейтинг, но и степень государственной собственности. Чем больше контроль государства над компанией, тем сильнее её ориентация на внутренний рынок, что может существенно менять рыночную стоимость и реакцию на обстоятельства, особенно после публикаций на зарубежных интернет-ресурсах. Эта динамика делает необходимым комплексный подход к оценке компаний, таких как «Газпром». Как одна из крупнейших энергетических компаний мира, «Газпром» является высокорегулируемым игроком, в чьем капитале также преобладает государственное участие. Влияние ESG-факторов на эту компанию, учитывая её значимость для экономики и высокую степень государственной интеграции, требуем дополнительного внимания в дальнейших исследованиях.
В этом контексте ИИ-ассистенты оказывают значительное влияние, обеспечивая когнитивный поиск в обширных массивах данных. В отличие от традиционных методов анализа, которые требуют затраты времени на ручную обработку и предполагают использование четко структурированных запросов, когнитивные ИИ-системы обладают способностью распознавать и понимать контекст за счет выявления скрытых взаимосвязей между данными и даже формулировать гипотезы на основе неочевидных закономерностей, что значительно расширяет горизонты аналитической работы.
Такие алгоритмы работают с разнообразными и часто разрозненными источниками информации, такими как патентные базы, научные публикации, технические документы, данные испытаний, рыночная аналитика и даже неструктурированные записи, к которым относятся отчеты инженеров и переписка. Используя естественные языковые модели (NLP) и машинное обучение, они способны интерпретировать сложные запросы, сформулированные на человеческом языке, что открывает новые возможности для инженеров и конструкторов.
Благодаря возможности находить релевантные данные и предлагать оптимальные решения, такие ИИ-ассистенты становятся важным инструментом в принятии решений, снижая риски и улучшая качество принимаемых инвестиционных решений, так как позволяют не только оптимизировать процессы оценки технологического и рыночного ландшафта, но и обеспечивают более глубокое понимание рынка и его динамики. Таким образом, применение когнитивных ИИ-систем трансформирует подходы к анализу и интерпретации данных, предоставляя компаниям конкурентное преимущество в условиях быстро меняющегося информационного пространства.
Интеграция таких технологий в бизнес-процессы создает основу для инновационного подхода к решению сложных задач, а также способствует более эффективной обработке и анализу информации в рамках мультимодального анализа, что особенно актуально в современном высококонкурентном бизнес-окружении.
Мультимодальный бизнес-анализ является важным инструментом, позволяющим анализировать данные с разных точек зрения и извлекать максимальную ценность из разнообразных источников информации. Данный подход включает в себя применение различных аналитических методов таких, как машинное обучение, нейронные сети, обработка текстов при помощи кластеризации и определения тональности.
В этой части будет рассмотрено, как мультимодальный бизнес-анализ может быть применен для глубокого изучения взаимосвязи между публикациями сайта ОПЕК и изменениями стоимости акций компаний «Лукойл», «Роснефть» и «Татнефть».
Для применения мультимодального подхода воспользуемся архивом данных с Московской биржи о котировках акций выбранных компаний за 2023 год [3]. Для получения чистых результатов проведем корреляционную оценку динамики акций. Данную оценку необходимо провести в связи с тем, что при схожести динамик нескольких компаний и получении высокой корреляции мы получим аналогичные результаты.
С официального сайта ОПЕК извлечем текстовые данные перечисленных разделов: отчёты, пресс-релизы, выступления и новости. Проанализируем даты выхода данных и тенденции стоимости акций в день выхода и 2-мя днями позже.
Для использования извлеченных данных необходимо перевести отчёты с английского на русский язык, отформатировать и сохранить в удобном для чтения формате, это облегчит их применение в аналитических процессах. Каждому файлу в зависимости от компании и тренда акций в ближайшие 1-3 дня после публикации была присвоена одна из двух категорий: «День роста акции», «День спада акции». После завершения обработки сырых материалов, была использована программа Orange.
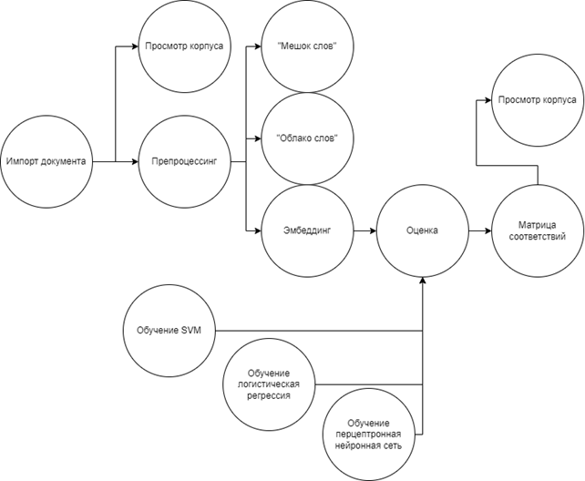
Чтобы извлечь словари, соответствующие разделам сайта ОПЕК, необходимо воспользоваться сетью виджетов для извлечения облака и мешка слов (см. Рисунок 2). Виджет «Импорт документов» осуществляет извлечение текстовых файлов из папок и формирует текстовый корпус. Далее через виджет Corpus Viewer была проверена корректность внесенных данных. Каждый файл был рассмотрен как отдельный документ в корпусе с наличием одной из двух категорий – день роста или день спада акций.
Рисунок 2 – Схема виджетов для модели извлечения словаря отчётов (Источник: разработано авторами по данным [3,6,7])
Для извлечения словаря необходимо предварительно обработать корпус поступающих данных при помощи следующих методов: преобразование, токенизация, нормализация, фильтрация, создание n-грамм, маркировка. Для этого применим виджет Preprocess Text. Для полноценной фильтрации, был создан словарь из 360 стоп-слов – слова, которые не являются важными в контексте исследования. При помощи виджета Bag of Words и Word Cloud можно получить и увидеть соответственно наиболее часто встречающиеся в текстах слова для каждого из разделов сайта ОПЕК (см. Таблица 3).
Таблица 3 – Характерные слова для разделов сайта ОПЕК по типам медиасобытий (Источник: разработано авторами по данным [3,8,10,11])
|
Отчёты
|
Пресс-релизы
|
Выступления
|
Новости
|
|
нефть
рост средний сша прошлый уровень вырасти оэср источник |
страна
нефть секретарь Аль (имя ген. Секретаря) заседание генеральный энергетический рынок уровень |
энергия
страна нефть будущее отрасль мир климат экономика должен |
энергия
секретарь страна сайт переход нефть мэа безопасность мир |
Ключевые слова раздела «Отчёты» связаны с экономикой и динамикой рынка. Использование таких указывает на акцент на количественном анализе и статистике, что типично для отчетных материалов. В разделе «Пресс-релизы» выделяются слова, связанные с официальными действиями и заявлениями, что подчеркивает реакцию и позицию ОПЕК в ответ на важные события в нефтегазовом секторе. Слова раздела «Выступления» сосредотачивают внимание на будущих перспективах и глобальных вызовах, они направлены на обсуждение стратегий развития и адаптации к меняющимся условиям на мировом рынке. Характерные слова категории «Новости» также акцентируют внимание на глобальной ситуации и вызовах и подчеркивают важность новостных материалов в контексте текущих событий и их влияния на международные отношения и рынок нефти.
Анализ характерных слов для разделов сайта ОПЕК показал, что различные текстовые источники акцентируют внимание на специфических аспектах нефтегазовой отрасли в зависимости от типа материала.
Узнаем, можно ли на основании набора слов публикации спрогнозировать падение или увеличение стоимости акций определенной компании (см. Рисунок 3). Для прогнозирования в мультимодальном бизнес-анализе использовали виджет Test & Score. Он предоставляет возможность сравнить различные модели. Для обучения мы использовали 70% данных, а 30% брали для тестирования и сравнения полученных результатов. Для сопоставления были взяты следующие модели: SVM; Logistic Regression; Neural Network.
Рисунок 3 – Схема виджетов модели для предсказания категории тенденции акций (Источник: разработано авторами по данным [3,6,7])
Было получено, что модель SVM показывает наилучшие значения AUC для компании «Лукойл» (0.718). Логистическая регрессия показала наилучший результат в предсказании категории акций компании «Татнефть» (0.57). Нейронная сеть дала наилучший результат для «Роснефти» (0.5). В целом предсказательная способность довольно низкая, и высокой она является только в случае применения модели SVM к предсказанию категорий компании «Лукойл». Это означает, что на основе словаря публикации сайта ОПЕК нельзя достоверно спрогнозировать падение или увеличение стоимости акций определенной компании.
Перейдем к анализу различия данных для публикаций в различных категориях при помощи виджета Word Enrichment. Для каждой компании были получены списки слов по категориям (см. Таблица 4).
Таблица 4 – Медиасловари (Источник: разработано авторами по данным [3,8,10,11])
|
Компании
|
Дни
роста
|
Дни
спада
|
|
Лукойл
|
Цикл,
конференция, президент, потребитель, прогноз, контракт, прогноз, запуск,
целевой, важный
|
Обсуждение,
подтвердить, праздники
|
|
Роснефть
|
Авиация, гражданский,
укрепляться, цикл, устойчивый, дифференциал, запускать, котировки
|
Глобальный,
карантин, бюджетный, возрос, геополитический, неблагоприятный, отраслевой
|
|
Татнефть
|
Потребитель,
пассажир, поддержание, конференция, благоприятный, уверенность, прогресс,
устойчивый, участие
|
Последний,
достаточный, быстрый
|
Анализ терминологии публикаций ОПЕК в различное время позволяет выделить особенности эмоционального окраса и содержания материалов, напрямую связанных с динамикой акций нефте- и газодобывающих компаний, таких как «Лукойл», «Роснефть», «Татнефть» и «Газпром нефть». В периоды роста акций «Лукойл» акцент делается на стратегическом значении событий, отражая уверенность в компании, тогда как при падении акций доминируют термины, связанные с необходимостью адаптации к изменениям. Для «Роснефти» в хорошее время акценты смещаются на гражданские аспекты, а в тяжелые дни — на внешние факторы и финансовые ограничения. «Татнефть» фокусируется на клиентах и стабильности в растущие периоды, тогда как в моменты снижения обсуждаются меры по преодолению трудностей.
Модель машинного обучения лучше всего справляется с прогнозами для «Лукойла», что связано с его стабильной позицией на международной арене и диверсифицированной бизнес-моделью. Для «Роснефти» наблюдается незначительное влияние публикаций ОПЕК на акционные колебания, что подтверждается и количеством упоминаний. «Татнефть» выделяется успешной реализацией ESG-стратегий, хотя предсказания для ее акций основаны на менее надежных данных. В «Газпром нефть» в период роста акций акцент на инновациях и устойчивом развитии позволяет компании снижать углеродный след, однако в моменты спада компания акцентирует внимание на влиянии международной политики и санкций. Она активно адаптируется к новым условиям, инвестируя в альтернативные источники энергии и модернизацию.
Обсуждение
Авторы исследования предоставляют интерпретацию полученных данных, подчеркивая важность учета как количественных, так и качественных показателей для комплексного понимания позиционирования нефтегазовых компаний в рыночном контексте. В то время как большинство предыдущих исследований в области бизнес-аналитики сосредоточивались на строгих количественных метриках, таких как финансовые показатели и показатели производительности, авторы акцентируют внимание на недостатках этой подхода. Предполагается, что традиционные методы анализа часто игнорируют влияние медийных факторов и качественных аспектов, таких как содержание и тональность публикаций в средствах массовой информации, на рыночную капитализацию и восприятие компании.
Сравнивая подходы авторов с картиной, представленной в предшествующих исследованиях, можно отметить несколько ключевых различий. Среда, в которой функционируют нефтегазовые компании, является в значительной степени управляемой общественным мнением и медиа-нарративами. В отличие от устоявшихся подходов, которые фокусируются на внутренних показателях, авторы подчеркивают значимость внешних факторов и их влияние на репутацию компании, что, в свою очередь, отражается на инвестиционной привлекательности. Они делают акцент на качественном контенте и его интерпретации как на важнейших компонентах для формирования общественного и инвестиционного мнения о нефтегазовых компанию.
Таким образом, интерпретация, предлагаемая авторами, более глубокая и разнообразная. Оглядываясь на результаты других ученых, множество из которых действительно подтверждают необходимость использования количественных метрик, идеи исследователей о важности медийного контекста и его качественной оценки вносят заметные коррективы в общепринятые модели анализа. Например, исследования показывают, что негативное освещение специфических событий, таких как экологические инциденты, может значительно обесценить акции компаний даже при условии их стабильных финансовых показателей, что создает необходимость более широкой и комплексной модели анализа, которая включает в себя не только денежные и количественные параметры, но и качественные, психо-социальные элементы, позволяющие глубже понять динамику рынка.
Заключение
В ходе данной исследовательской работы был проведён многофакторный анализ, в рамках которого были выделены зарубежный интернет-ресурс ОПЕК и крупнейшие нефтегазовые компании, такие как «Лукойл», «Роснефть», «Татнефть» и «Газпром нефть». Основываясь на полученной эмпирической модели, была проанализирована взаимосвязь между текстовым контентом публикаций на иностранном сайте ОПЕК и изменением стоимости акций указанных компаний.
В результате исследования была подтверждена первая гипотеза, касающаяся значимости взаимодействия между публикациями ОПЕК и котировками акций. Вторая гипотеза, связывающая корреляции с более широкой динамикой нефтяного рынка, также нашла свое подтверждение. Однако третья гипотеза подтверждалась лишь для тех компаний, которые занимают более значимую позицию на мировом рынке, в то время как для остальных она оказалась опровергнутой. Четвёртая гипотеза, касающаяся воздействия публикаций на общее восприятие этих компаний в рынке, также была подтверждена.
Построенная модель демонстрирует высокую целесообразность её использования для анализа влияния изучаемых нефтегазовых компаний на мировой рынок. Результаты исследования позволяют выявить ключевые слова и фразы, а также фон тональности высказываний, которые чётко характеризуют изменения стоимости акций для каждой из рассмотренных компаний.
Результаты анализа показывают, что компания «Газпром нефть» не просто реагирует на внешние медийные публикации, но и активно использует их, чтобы формировать свое позиционирование на международной арене. Такого рода реактивность может свидетельствовать о высоком уровне осознанности и гибкости компании в отношении изменений в потребительских предпочтениях, инвестиционных потоках и политических условиях.
Важным аспектом, на который стоит обратить внимание, является то, как «Газпром нефть» использует рыночные сигналы для адаптации своих стратегий в условиях давления международных санкций и изменяющейся энергетической политики. Например, негативный медийный контекст, связанный с экологическими проблемами или конфликтами, может служить сигналом о необходимости изменения тактики, либо для улучшения репутации, либо для изменения бизнес-моделей в сторону более устойчивых технологий.
Источники:
2. Батищев А. В., Мамедов Р.С., Кондратенко Н.А., Волков А.В. Достижение бизнес-целей посредством использования NLP // Естественно-гуманитарные исследования. – 2023. – № 6. – c. 596-600.
3. Шиболденков В.А. Разработка модели мультимодального бизнес-анализа конфигурации наукоемкой ценности на основе матриц межотраслевых балансов и взаимных связей (модель затраты-выпуск) // ИИАСУ\'23 - Искусственный интеллект в автоматизированных системах управления и обработка данных: Сборник статей II Всероссийской научной конференции (Москва, 27-28 апреля 2023 г.): в 5 т. - М.: \"КДУ\", \"Добросвет\". Москва, 2024. – c. 83-87.
4. Вершинин И. А., Батов А. А., Бушмелева Г. В. Алгоритмическая модель оценки эффективности инвестиционного проекта для ТЭК // Вестник науки. – 2023. – № 1. – c. 11-17. – url: https://cyberleninka.ru/article/n/algoritmicheskaya-model-otsenki-effektivnosti-investitsionnogo-proekta-dlya-tek.
5. Горлачева Е. Н., Шиболденков В. А., Герцик Ю. Г. Когнитивная экономика. / монография. - М. : Первое экономическое издательство, 2024. – 182 c.
6. Дроговоз П.А., Садовская Т.Г., Шиболденков В.А. Использование эмерджентных нейросетевых карт в бизнес-анализе портфеля клиентов // Вестник компьютерных и информационных технологий. – 2016. – № 12. – c. 10-18.
7. Дроговоз П.А., Садовская Т.Г., Шиболденков В.А., Попович А.Л. Разработка нейросетевых инструментов интеллектуального анализа экономических показателей // Аудит и финансовый анализ. – 2015. – № 3. – c. 431-440.
8. Дроговоз П.А., Харин Н.И. Экономический эффект от внедрения технологий цифрового производства в нефтегазовой отрасли // Финансы и кредит. – 2021. – № 3. – c. 672-693. – doi: 10.24891/fc.27.3.672.
9. Дроговоз П.А., Шиболденков В.А., Коренькова Д.А. Подход к созданию гибридной рекомендательной системы для поддержки принятия решений по управлению проектами на основе нейросетевого картирования и когнитивной визуализации показателей освоенного объема // Экономика и предпринимательство. – 2019. – № 9. – c. 1212-1217.
10. Дроговоз П.А., Шиболденков В.А., Харин Н.И. Учет факторов зрелости и экологичности технологий при оценке инвестиционных проектов в нефтегазовой отрасли промышленности // Аудит и финансовый анализ. – 2021. – № 2. – c. 78-84.
11. Измайлов М. К. Тренды развития цифровых технологий в деятельности российских промышленных предприятий // Имущественные отношения в Российской Федерации. – 2023. – № 3. – c. 21-29.
12. Ковальков Д. В. BI-и BA-системы. взаимосвязь и отличие, и их значение в бизнес-анализе // Вестник науки. – 2024. – № 6. – c. 234-241.
13. Кузьмин М. А. Сравнительный анализ подходов к аналитике данных в условиях цифровой трансформации бизнеса // Ученые записки Российской Академии предпринимательства. – 2024. – № 3. – c. 19-28.
14. Никитин Н. А. Применение жизненного цикла модели для оценки инвестиций в искусственный интеллект на примере больших языковых моделей // Финансы: теория и практика. – 2024. – № 3. – c. 206-217.
15. Павлов М. А., Шиболденков В. А. Когнитивный подход к бизнес-аналитике при оценке цифровых рисков безопасности в процессе внедрения новых технологий // Экономика, предпринимательство и право. – 2025. – № 3. – c. 1433-1452. – doi: 10.18334/epp.15.3.122783.
16. Садовская Т.Г., Шиболденков В.А. Анализ эффективности освоения разных источников природного газа // Экономика и предпринимательство. – 2015. – № 6. – c. 587-591.
17. Шиболденков В.А. Инструментарий нейросетевого разведочного анализа социально-экономических процессов // Аудит и финансовый анализ. – 2018. – № 6. – c. 214-224.
18. Drogovoz P.A., Nevredinov A.R. Application of Text Analysis and Ensemble Algorithms in Forecasting Companies Bankruptcy. Ecological Footprint of the Modern Economy and the Ways to Reduce It: The Role of Leading Technologies and Responsible Innovations. Cham: Springer Nature Switzerland, 2024. P. 117-122. DOI: https://doi.org/10.1007/978-3-031-49711-7_20 URL: https://doi.org/.
19. Fedorova E., Drogovoz P., Popova A., Shiboldenkov V. Impact of R&D, patents and innovations disclosure on market capitalization: Russian evidence // Kybernetes. – 2023. – p. 6078-6106. – doi: 10.1108/K-08-2021-0760.
20. Fedorova E., Nevredinov A., Drogovoz P. The impact of CEO narcissism and optimism on capital structure under pandemic conditions // Review of Behavioral Finance. 2024. Vol. ahead-of-print No. ahead-of-print. DOI: 10.1108/RBF-04-2023-0087
21. Lin W. The Impact of News Sentiment on the Stock Market Fluctuation: The Case of Selected Energy Sector // The Impact of News Sentiment on the Stock Market Fluctuation: The Case of Selected Energy Sector. – 2021. – № 55.
22. Shiboldenkov V.A. Overview of Technological Forecasting and Assessment of the Life Cycle Results of the Technological Innovation Market // Ecological Footprint of the Modern Economy and the Ways to Reduce It: The Role of Leading Technologies and Responsible Innovations. Cham : Springer Nature Switzerland, 2024. P. 227-234. DOI: https://doi.org/10.1007/978-3-031-49711-7_39 URL: https://doi.org/.
23. V. D. Chubakova, M. T. Chobitko and E. V. Zueva, \\Artificial Intelligence in the Innovation Management Systems,\\» 2024 6th International Youth Conference on Radio Electronics, Electrical and Power Engineering (REEPE), Moscow, Russian Federation, 2024, pp. 1-5, doi: 10.1109/REEPE60449.2024.10479688
Страница обновлена: 20.05.2026 в 09:01:07
Download PDF | Downloads: 26
Multimodal analysis of poorly structured business information in assessing the impact of the media context on the market
Shiboldenkov V.A., Anisimova M.I., Malomuzh A.A., Kolosova K.Y.Journal paper
Journal of Economics, Entrepreneurship and Law
Volume 15, Number 5 (May 2025)
Abstract:
The article provides a multimodal analysis of the relationship between business information attributes (e.g., OPEC website) and market capitalization among leading oil and gas companies, such as Gazpromneft, Lukoil, Rosneft, and Tatneft. The developed empirical model is based on correlation and regression analysis methods, as well as event analysis. This allows to identify specific language constructs used in various sections of the website and content features relevant to each company. The study's results emphasize the significant interdependence between market value fluctuations and "media events" that exhaustively describe key terms. Additionally, data analysis using machine learning algorithms, such as linear regression, random forest, and perceptron neural networks, revealed a clear correlation between each company's market share in the international arena and the keywords used in thematic publications on OPEC's internet portals. These findings underscore the importance of a multimodal approach to evaluating business information and its role in shaping media content.
Keywords: poorly structured information, business analytics, multimodal analysis, tonality analysis, content analysis
JEL-classification: O31, O32, O33
References:
Afanasev D.O., Fedorova E.A., Rogov O.Yu. (2019). On the impact of news tonality in international media on the russian ruble exchange rate: textual analysis. Ekonomicheskiy zhurnal VShE. 23 (2). 264–289.
Batischev A. V., Mamedov R.S., Kondratenko N.A., Volkov A.V. (2023). Achieving business goals through the use of NLP. Natural-humanitarian research. (6). 596-600.
Drogovoz P.A., Kharin N.I. (2021). The economic benefits of digitalization in the oil and gas industry. Finance and credit. 21 (3). 672-693. doi: 10.24891/fc.27.3.672.
Drogovoz P.A., Sadovskaya T.G., Shiboldenkov V.A. (2016). Using the emergent neural network maps in customer portfolio business analysis. Vestnik kompyuternyh i informatsionnyh tekhnologiy. (12). 10-18.
Drogovoz P.A., Sadovskaya T.G., Shiboldenkov V.A., Popovich A.L. (2015). Development of neural network tools for data mining of economic indicators. Audit and financial analysis. (3). 431-440.
Drogovoz P.A., Shiboldenkov V.A., Kharin N.I. (2021). Taking into account the factors of maturity and environmental friendliness of technologies when evaluating investment projects in the oil and gas industry. Audit and financial analysis. (2). 78-84.
Drogovoz P.A., Shiboldenkov V.A., Korenkova D.A. (2019). An approach to creating a hybrid recommender system to support decision-making on project management based on neural network mapping and cognitive visualization of earned value indicators. Journal of Economy and Entrepreneurship. (9). 1212-1217.
Fedorova E., Drogovoz P., Popova A., Shiboldenkov V. (2023). Impact of R&D, patents and innovations disclosure on market capitalization: Russian evidence Kybernetes. 6078-6106. doi: 10.1108/K-08-2021-0760.
Gorlacheva E. N., Shiboldenkov V. A., Gertsik Yu. G. (2024). Cognitive Economics
Izmaylov M. K. (2023). Trends in the development of digital technologies in the activities of russian industrial enterprises. Property Relations in the Russian Federation. (3). 21-29.
Kovalkov D. V. (2024). Bi- and ba-systems. relationship and difference and their meaning in business analysis. Vestnik nauki. 2 (6). 234-241.
Kuzmin M. A. (2024). Comparative analysis of data analytics approaches in the context of business digital transformation. Scientific notes of the Russian Academy of Entrepreneurship. 23 (3). 19-28.
Lin W. (2021). The Impact of News Sentiment on the Stock Market Fluctuation: The Case of Selected Energy Sector The Impact of News Sentiment on the Stock Market Fluctuation: The Case of Selected Energy Sector. (55).
Nikitin N. A. (2024). Application of a model life cycle concept to investments in artificial intelligence evaluation on the example of large language models. Finance: Theory and Practice». 28 (3). 206-217.
Pavlov M. A., Shiboldenkov V. A. (2025). Cognitive approach to business intelligence for assessing digital security risks when deploying new technologies. Journal of Economics, Entrepreneurship and Law. 15 (3). 1433-1452. doi: 10.18334/epp.15.3.122783.
Sadovskaya T.G., Shiboldenkov V.A. (2015). The analysis of efficiency of development of different sources of natural gas. Journal of Economy and Entrepreneurship. (6). 587-591.
Shiboldenkov V.A. (2018). The neural network toolbox for exploratory analysis of socio-economic processes. Audit and financial analysis. (6). 214-224.
Shiboldenkov V.A. (2024). Development of a multimodal business analysis model for knowledge-based value configuration based on matrices of intersectoral balances and mutual relationships (input-output model) Artificial intelligence in automated control systems and data processing. 83-87.
Vershinin I. A., Batov A. A., Bushmeleva G. V. (2023). Algorithmic model of evaluation of effectiveness of investment project for fuel-energy sector company. Vestnik nauki. (1). 11-17.
