Подходы к оценке и управлению вовлеченностью участников каналов распределения в процесс совместного создания ценности на рынке B2B
Данченок Л.А.1
, Бутова Т.Г.2
, Апатова А.В.1 ![]()
1 Российский экономический университет им. Г.В. Плеханова, Москва, Россия
2 Сибирский федеральный университет, Красноярск, Россия
Скачать PDF | Загрузок: 21
Статья в журнале
Маркетинг и маркетинговые исследования (РИНЦ, ВАК)
опубликовать статью
Том 30, Номер 3 (Июль-сентябрь 2025)
Эта статья проиндексирована РИНЦ, см. https://elibrary.ru/item.asp?id=88907550
Аннотация:
В статье охарактеризован оригинальный методический подход к комплексному исследованию вовлеченности участников B2B-каналов распределения в совместное создание ценности продукта компании-производителя. В основе исследования - синтез ресурсного, поведенческого и процессного подходов, позволяющий диагностировать уровень, тип и драйверы вовлеченности. Апробация на рынке пластмассовой тары выявила значительное различие ценностных приоритетов производителей, дистрибьюторов и ритейлеров, что потребовало дифференциации инструментов маркетинга вовлечения. Внедрение методики на крупных предприятиях рынка обеспечило прирост ключевых показателей вовлеченности на 3-17% в первый год внедрения в компаниях.
Ключевые слова: маркетинг вовлечения, совместное создание ценности, маркетинговые исследования, B2B, каналы распределения, оценка вовлеченности, коллективная вовлеченность
JEL-классификация: M30, M31, M39
Введение
Рыночная ценность продукта производителя, в процесс создания которой активно вовлечены потребители, имеет потенциал многократного увеличения. И первостепенную роль в этом, в частности, разработке стратегий и тактики вовлечения потребителей играет системный маркетинг [9]. До потребителя продукт массового производства проходит через многоэтапный канал распределения, в котором представлены интересы разнообразных участников – от дистрибьюторов до розничных продавцов и промышленных потребителей [8, 10]. Все они являются в определенном смысле потребителями и соучастниками поддержания ценности продукции компании-производителя в категории В2В.
Современная парадигма маркетинга B2B-сектора претерпевает существенные изменения, смещая акцент с традиционных транзакционных моделей на построение долгосрочных отношений через вовлечение контрагентов в совместное создание ценности продукта. Данный подход, получивший развитие в работах Prahalad и Ramaswamy [13], Vargo и Lusch [15], предполагает активное участие всех заинтересованных сторон в процессах разработки, производства и продвижения продукции. Однако практическая реализация концепции сталкивается с рядом методологических проблем, связанных с отсутствием унифицированных методик выявления и измерения уровня, характеристик и условий вовлеченности, дифференциации инструментов вовлечения для различных участников цепочки создания ценности, а также трудностями верификации экономической отдачи от внедрения соответствующих маркетинговых практик [6].
Целью исследования является систематизация метрик и формирование актуального подхода к диагностике уровня вовлеченности сотрудников компаний-участников в процесс совместного создания ценности продукции производителя, выявление маркетинговых возможностей для формирования высокой степени их участия с дифференциацией по видам создаваемой ценности и типам акторов на рынке B2B.
Достигнуть цели позволяет решение ряда задач:
· выявить и систематизировать ключевые детерминанты и барьеры вовлеченности для различных категорий участников (производитель, дистрибьюторы, конечные потребители);
· проанализировать среду и платформы, усиливающие проявление поведения вовлеченности;
· оценить уровень и форматы вовлеченности, включая коллективные ее проявления.
Для решения этих задач требуется разработать и апробировать комплексную методику, интегрирующую качественные и количественные методы исследования. Апробация методики позволит сформировать систему практических рекомендаций и инструментов вовлечения в разрезе комплекса маркетинга и маркетинга отношений. Разработка системы показателей вовлеченности, позволит реализовывать мониторинг уровня и поведения вовлеченности, анализ эффективности внедрения и реализации программы маркетинга вовлечения, а также обеспечить оптимальное бюджетирование маркетинговых программ, способствующих удовлетворенности и повышению лояльности потребителей [7, с. 8].
Полученные результаты могут быть направлены на достижение практической цели маркетинга компании-производителя - формирование методических и инструментальных руководств по коррекции поведения различных акторов, участвующих в совместном создании ценности продукта компании, на любом B2B-рынке.
Особую ценность эти решения приобретают в условиях направления современной экономики на ресурсосбережение, а также цифровой трансформации B2B-взаимодействий, когда традиционные каналы коммуникации дополняются цифровыми платформами совместной работы.
Теоретико-методологические основы построения методики
Методика базируется на трех взаимодополняющих теоретических подходах, которые в совокупности обеспечивают многомерность оценки феномена вовлеченности в B2B-контексте [5].
1. Ресурсный подход рассматривает вовлеченность участников канала как стратегический ресурс компании [11]. В исследовании выделены три составляющих:
§ интеллектуальный ресурс - знания, идеи, экспертиза, предлагаемые клиентами и партнерами для улучшения продукта или процесса;
§ социальный ресурс - готовность выступать адвокатом бренда, давать рекомендации, делиться позитивным опытом в профессиональном сообществе («капитал убеждения»);
§ временной ресурс - участие в совместных проектах, тестированиях, опросах, рабочих группах.
Данный подход позволяет оценить не только прямые экономические выгоды, но и стратегические нематериальные активы, формируемые за счет вовлеченности партнеров.
2. Поведенческий подход фокусируется на наблюдаемых действиях участников, которые свидетельствуют об их вовлеченности [14]. В исследовании выделено и операционализировано несколько типов поведения:
§ со-создающее поведение - активное участие в разработке, доработке или тестировании продуктов и услуг;
§ поведение, направленное на воздействие - рекомендации, отзывы, лайки, репосты, влияющие на восприятие бренда другими участниками рынка;
§ поведение, направленное на усиление - углубление взаимодействия, например, переход на более комплексные формы сотрудничества или увеличение доли закупаемой продукции.
Этот подход позволяет перевести абстрактную вовлеченность в плоскость измеримых действий.
3. Процессный подход рассматривает вовлеченность не как статичное состояние, а как динамический процесс, развивающийся во времени вдоль всего канала распределения [12]. В исследовании предложен подход «пирамиды вовлеченности», характеризующий эволюцию состояний участников канала распределения от удовлетворенности через лояльность к вовлеченности и, наконец, к совместному созданию ценности. Ключевым аспектом является учет переходных состояний лояльности (от высокой до низкой) и наличие «парадокса лояльности», когда формально лояльный клиент не генерирует ожидаемого экономического эффекта [4]. Также процессный подход позволяет рассматривать наращивание эффекта от маркетинга вовлечения поэтапно в процессе товародвижения от производителя до конечного потребителя с учетом взаимодействия на сопредельных этапах и в точках соприкосновения. Процессный подход позволяет управлять динамикой вовлеченности, выстраивая целевые маркетинговые воздействия на каждом этапе.
Синтез описанных подходов позволил разработать целостную концептуальную модель, в которой вовлеченность проявляется через конкретное поведение (поведенческий подход), мобилизует определенные ресурсы (ресурсный подход) и эволюционирует по стадиям взаимодействия (процессный подход).
Методика исследования: дизайн, инструментарий и обеспечение достоверности
1. Дизайн исследования
Для достижения цели исследование было построено по принципу многоуровневой триангуляции, что предполагает использование нескольких методов и источников данных для перекрестной проверки результатов и обеспечения их валидности.
Исследование включает ряд последовательных этапов:
§ этап качественных исследований для выявления ключевых конструктов, мотиваций, барьеров и языковых паттернов: фокус-группы и глубинные интервью с представителями различных уровней канала;
§ этап количественных исследований позволяет оценить частоту проявления и степень важности для практиков (ключевых экспертов рынка -специалистов по закупкам, топ-менеджеров) выявленных в качественной фазе видов и факторов формирования ценности продукта и типов поведения вовлеченности. Результаты опроса на основе структурированной анкеты, включающей вопросы с ответами по шкале Лайкерта, на ранжирование и открытые вопросы, позволят определить приоритеты для дифференциации прикладных инструментов маркетинга вовлечения.
§ этап экспертного опроса с ранжированием для верификации и определения весовых коэффициентов выявленных факторов;
§ этап интеграции лингвистического и репутационного анализа для выявления латентных факторов вовлеченности. На основе контент-анализа выявляются ключевые темы коммуникаций в разрезе видов и мотивов вовлеченности, а также формируются «облака смыслов», репутационное исследование позволяет определить ключевые характеристики репутации бренда, ценность которого будет формироваться на основе маркетинга вовлечения;
§ этап мониторинга: регулярные «пульс-опросы» с использованием специализированных платформ (например, iSpring Learn) для отслеживания динамики вовлеченности в режиме, близком к реальному времени.
2. Выборка и обеспечение репрезентативности
Апробация методики проводилась на рынке пластмассовой тары, характеризующемся сложной, многоуровневой цепочкой создания стоимости (производитель → дистрибьютор/оптовик → ритейл → конечный потребитель) [1]. Выборка была сформирована с целью охвата всех ключевых групп участников и сбалансирована по следующим критериям:
§ роль в канале распределения: производители, дистрибьюторы, розничные сети;
§ география: 6 федеральных округов РФ и Республика Беларусь;
§ размер бизнеса: малые, средние и крупные предприятия;
§ экспертный уровень респондентов: специалисты по закупкам, менеджеры по продажам, топ-менеджеры.
Использование качественных методов на предварительном этапе позволило минимизировать системные ошибки и обеспечить содержательную валидность инструментария для всех категорий респондентов.
3. Инструментарий и методы анализа данных
Для сбора данных использовался комплекс адаптированных инструментов: гайды глубинных интервью, анкеты для количественного опроса, формы для экспертного ранжирования. Сопоставимость данных между разными категориями респондентов обеспечивалась за счет использования единых формулировок, 5-балльных шкал Лайкерта и унифицированных методов оценки.
Обработка и анализ данных включали методы описательной статистики для первичного анализа распределений, корреляционный анализ для выявления прямых взаимосвязей между переменными (например, между удовлетворенностью сервисом и готовностью к совместному созданию ценности), расчет коэффициента конкордации Кендалла (W) для оценки согласованности мнений экспертов, контент-анализ и лингвистический анализ корпоративных коммуникаций для выявления репутационных профилей и лексических паттернов.
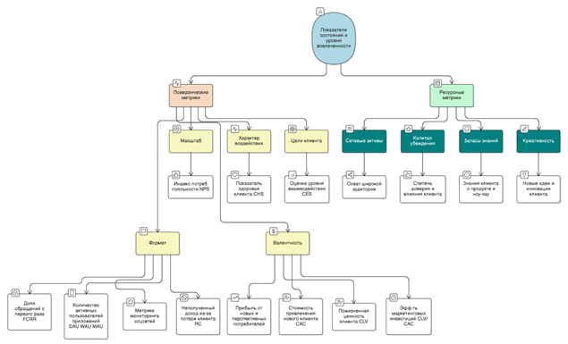
4. Система метрик для оценки вовлеченности в B2B-каналах
Ядром предложенной методики является система метрик, разработанная для комплексной оценки вовлеченности. Система включает четыре взаимосвязанных блока показателей (рис. 1).
Рисунок 1 - Показатели состояния и уровня потребительской/клиентской вовлеченности Источник: [2]
§ Показатели вовлеченности (набор характеристик):
o когнитивная вовлеченность: осведомленность о стратегии компании, понимание выгод от сотрудничества;
o эмоциональная вовлеченность: чувство причастности, доверие, эмоциональная привязанность к бренду;
o поведенческая вовлеченность: частота и глубина взаимодействия, участие в совместных активностях; готовность рекомендовать бренд, выступать в роли референта.
§Показатели степени (уровня) вовлеченности: дифференциация на высокий, средний и низкий уровень на основе агрегированных данных по предыдущим показателям позволяет сегментировать аудиторию для точечного маркетингового воздействия.
§Показатели результативности маркетинга вовлечения: прирост уровня вовлеченности за определенный период; снижение уровня негативной вовлеченности; достижение поставленных целей по конкретным проектам совместного создания ценности.
§Показатели экономической эффективности: ROMI (Return on Marketing Investment) от программ вовлечения; Customer Lifetime Value (CLV); снижение стоимости привлечения клиента (CAC); рост оборота с вовлеченными клиентами и другие.
Особое внимание уделяется измерению коллективной вовлеченности — вовлеченности не отдельных лиц, а групп, департаментов или организаций. Для ее оценки используются: методы сетевого анализа для оценки плотности и характера связей между участниками; пульс-опросы для измерения коллективных настроений; контент-анализ коммуникаций для выявления общности понятийного аппарата.
Для минимизации субъективности при оценке качественных метрик (например, «капитал убеждения», «креативность») применялся принцип декомпозиции: каждый показатель подразделялся на измеримые индикаторы, которые оценивались несколькими независимыми экспертами, а затем верифицировались через количественные данные (например, рост продаж по рекомендациям).
Результаты апробации и обсуждение
1. Выявление дифференциации ценностных приоритетов
Апробация методики на рынке пластмассовой тары позволила выявить значительные различия в приоритетах ценностей у разных категорий участников канала. Расчет коэффициента конкордации Кендалла (W=0.82) показал высокую согласованность мнений внутри каждой группы, но значимые различия — между группами. Этот результат подтверждает необходимость дифференцированного подхода к разработке маркетинговых программ вовлечения для каждого сегмента канала распределения.
Апробация методики позволила получить интегральную и дифференцированную оценку вовлеченности участников канала распределения в процесс создания ценности продукта производителя по ключевым параметрам: удовлетворенность, информированность, креативность и лояльность. Сочетание качественных и количественных методов обеспечило как глубинное понимание мотиваций, так и статистически значимые данные. К ключевым результатам внедрения методики исследования можно отнести выявленные различия в приоритетных ценностях и поведении вовлеченности между различными участниками канала распределения.
1. Различия в вовлеченности по типам компаний и этапам цепочки создания ценности
Для производителей критически важными являются качество продукции и соответствие техническим условиям, в то время как для ритейла доминирующими ценностями выступают цена и готовность продукции к немедленному использованию. Дистрибьюторы, в свою очередь, фокусируются на надежности поставок и гибкости условий сотрудничества. Анализ выявил значительные различия в поведении вовлеченности среди представителей разных уровней канала распределения. Так, сотрудники компании-производителя демонстрируют более высокий уровень коллективной вовлеченности (69%), чем представители розничного звена (41%), что объясняется их прямой связью со стратегией и целями организации. В свою очередь, ритейлеры проявляют различную степень вовлеченности в зависимости от удовлетворенности продуктом и более склонны к негативной вовлеченности: 67% опрошенных готовы активно делиться негативным опытом с окружающими.
2. Специфические драйверы вовлеченности для разных участников цепи
Исследование показало, что мотивация к вовлеченности напрямую зависит от роли в цепочке создания ценности. Дистрибьюторы в наибольшей степени заинтересованы в прозрачном совместном формировании ценовой политики (90% респондентов), вероятно, в связи с тем, что незначительные изменения в цене напрямую влияют на их маржу; сотрудники производителя фокусируются на вовлеченности в продвижение и защиту репутации бренда, а конечные потребители склонны проявлять вовлеченность через самостоятельный поиск информации (29%), в то время как дистрибьюторы чаще выбирают публикацию контента в соцсетях (36%).
3. Коллективная и эмоциональная динамика
Изучение коллективного взаимодействия показало, что сотрудники производителя и конечные потребители более чувствительны к положительному настрою других участников процесса (58% и 43% соответственно). В то же время коллективная вовлеченность оказывает положительное влияние на других участников: 74% респондентов отметили, что она повышает их собственную лояльность и склонность к совместному созданию ценности.
4. Диагностика и предотвращение негативной вовлеченности
Исследование выявило высокую значимость проблемы негативной вовлеченности. 73% респондентов указали, что необработанный негативный опыт существенно влияет на лояльность, а 65% не станут инициативно обращаться с жалобой, предпочитая пассивное или активное негативное вовлечение (делигитимация бренда среди коллег). При этом 89% респондентов подтвердили готовность к проявлениям негативной вовлеченности. В рамках методики были предложены инструменты для ее выявления (мониторинг соцсетей, прямые и косвенные вопросы в интервью) и превентивного подавления: система быстрого реагирования на жалобы, проактивная коммуникация и вовлечение критиков в решение проблем, эффективность которых подтвердили 87% участников исследования. Совместное преодоление неудач признано важным элементом для укрепления долгосрочных отношений.
5. Преодоление организационной инерции
Качественные методы (фокус-группы, анализ нарративов) позволили идентифицировать маркеры сопротивления инновациям и внедрению моделей совместного создания ценности: «псевдо-участие», общие неконкретные ответы в интервью, высказывания, отражающие страх изменений («у нас это не сработает»).
Для преодоления этой инерции в архитектуру программы маркетинга вовлечения, сформированной по результатам реализации методики исследования, был заложен «противоинерционный» механизм. Он основан на принципе поступательности и минимизации рисков, реализуется через «карту поэтапного вовлечения потребителя», которая предполагает старт с малозатратных, но высокоэффективных инструментов, что позволяет продемонстрировать быстрые результаты и снизить сопротивление.
6. Оценка эффективности внедрения
Предложения по совершенствованию маркетинговых технологий, сформированные по результатам исследования и внедрения методики (например, формирование базы знаний в личном кабинете, запуск персонализированных каналов коммуникаций, регулярные подкасты с сотрудниками, вовлечение аудитории в опросы и квизы) были успешно внедрены в 2024 г. в СООО «Джокей Могилёв» и ООО ТД «Джокей Рус». Результаты внедрения характеризуются ростом большинства показателей вовлеченности за период внедрения в пределах 103–117% на обоих уровнях цепи товародвижения, а также улучшением экономических показателей по сравнению с аналогичным периодом, предшествовавшим внедрению [3].
Апробация методики подтвердила, что она может служить является эффективным инструментом для:
· разработки целенаправленных мероприятий по повышению вовлеченности на основе выявленных драйверов (прозрачность, доверие, выгода) и барьеров (нехватка ресурсов, различие целей);
· создания персонализированных стратегий вовлечения с учетом специфики разных участников цепочки создания ценности;
· разработки превентивных мер для минимизации влияния факторов негативной вовлеченности.
Полученные результаты представляют ценность для формирования релевантных программ управления маркетингом вовлечения, направленных на повышение эффективности и формирования синергии в процессах совместного создания ценности на рынке B2B.
Заключение
Разработанная и апробированная в исследовании методика представляет собой комплексный инструмент для оценки и управления вовлеченностью участников каналов распределения в процессе совместного создания ценности на рынке B2B. Ее ключевые преимущества заключаются в следующем:
1. Многомерность: синтез ресурсного, поведенческого и процессного подходов позволяет получить объемную картину феномена вовлеченности.
2. Адаптивность: методика функционирует как концептуальный каркас, который может быть адаптирован под специфику различных отраслей путем дополнения отраслевыми метриками.
3. Практическая ориентированность: система метрик напрямую увязывает уровень вовлеченности с экономическими результатами, предоставляя менеджерам понятный инструмент для обоснования инвестиций в маркетинг взаимоотношений.
4. Превентивный характер: методика включает механизмы для раннего выявления и нейтрализации негативной вовлеченности и организационной инерции.
Полученные результаты подтверждают гипотезу о том, что дифференциация маркетинговых инструментов вовлечения на основе глубокой диагностики ценностных приоритетов и уровня вовлеченности различных категорий участников канала позволяет достичь значительного синергетического эффекта. Дальнейшие исследования необходимо направить на интеграцию искусственного интеллекта для автоматизации сбора и анализа данных, а также на сравнительный анализ эффективности предложенной методики в различных национальных деловых культурах.
Источники:
2. Апатова А.В. Анализ эффективности маркетинга вовлечения на рынке B2B для разных участников производственно-сбытовой цепи // Экономика: вчера, сегодня, завтра. – 2025. – № 1-1. – c. 201-210. – doi: 10.34670/AR.2025.41.51.019.
3. Апатова А.В. Маркетинговые технологии вовлечения потребителей в совместное создание ценности на рынке В2В. / Диссертация,.. кандидата экономических наук. - Москва, 2025. – 176 c.
4. Апатова А.В. Формирование категорийного аппарата элементов пирамиды вовлеченности потребителей // Финансовые рынки и банки. – 2023. – № 3. – c. 82-86.
5. Данченок Л.А., Апатова А.В. Подходы к оценке эффективности вовлечения потребителя в процесс совместного создания ценности на рынке B2B. / В книге: Маркетинг в новой реальности. монография. - Москва: Русайнс, 2024. – 72-80 c.
6. Данченок Л.А., Апатова А.В. Формирование системы маркетинга совместного создания ценности на рынке B2B // Финансовые рынки и банки. – 2023. – № 8. – c. 72-77.
7. Скоробогатых И.И., Сидорчук Р.Р., Андреев С.Н., Асалиев А.М., Данченок Л.А., Мешков А.А., Мусатов Б.В. и др. Маркетинг: создание и донесение потребительской ценности. / Учебник. - Москва: ИНФРА-М, 2025. – 589 c.
8. Онисифорова Е.В. Методы повышения вовлеченности персонала: зарубежный опыт // Менеджмент социальных и экономических систем. – 2020. – № 1(17). – c. 41-46.
9. Скоробогатых И.И., Мусатова Ж.Б., Волошина Г.А., Афанасьева С.Г. Выявление закономерностей успешности деятельности российских инновационных производственных компаний на специализированных рынках // Друкеровский вестник. – 2023. – № 5(55). – c. 65-82. – doi: 10.17213/2312-6469-2023-5-65-82.
10. Солдатенко Т.А., Скоробогатых И.И., Есимжанова С.Р., Федорова Т.Л. Путь клиента как инструмент улучшения клиентского опыта в малом и среднем бизнесе // Маркетинг и маркетинговые исследования. – 2022. – № 2. – c. 112-119. – doi: 10.36627/2074-5095-2022-2-2-112-119.
11. Kumar V. et al Undervalued or Overvalued Customers: Capturing total customer engagement value // Journal of Service Research. – 2010. – № 3. – p. 297-310. – doi: 10.1177/1094670510375602.
12. Payne A.F., Storbacka K., Frow P. Managing the co-creation of value // Journal of the Academy of Marketing Science. – 2008. – № 1. – p. 83-96. – doi: 10.1007/s11747-007-0070-0.
13. Prahalad C.K., Ramaswamy V. Co‐creating unique value with customers // Strategy & leadership. – 2004. – № 3. – p. 4-9. – doi: 10.1108/10878570410699249.
14. Van Doorn J. et al Customer Engagement Behavior: Theoretical Foundations and Research Directions // Journal of Service Research. – 2010. – № 3. – p. 253-266. – doi: 10.1177/1094670510375599.
15. Vargo S.L., Lusch R.F. Service-dominant logic: continuing the evolution // Journal of the Academy of Marketing Science. – 2008. – № 1. – p. 1-10. – doi: 10.1007/s11747-007-0069-6.
16. Анализ рынка пластиковой тары в России - 2025. Показатели и прогнозы. Tebiz.ru [Электронный ресурс]. URL: https://tebiz.ru/mi/rynok-plastikovoj-tary-v-rossii (дата обращения: 08.12.2024).
Страница обновлена: 28.04.2026 в 20:14:54
Download PDF | Downloads: 21
Approaches to assessing and managing the engagement of distribution channel participants in the process of joint value creation in the B2B market
Danchenok L.A., Butova T.G., Apatava A.V.Journal paper
Marketing and marketing research
Volume 30, Number 3 (July-september 2025)
Abstract:
The article describes an original methodological approach to a comprehensive study of the engagement of B2B distribution channel participants in the joint creation of value for the manufacturer's product. The study is based on a synthesis of resource, behavioral, and process approaches, which allows for the diagnosis of the level, type, and drivers of involvement. The testing on the plastic packaging market revealed significant differences in the value priorities of manufacturers, distributors, and retailers, which necessitated the differentiation of marketing engagement tools. The implementation of the methodology at large market companies resulted in a 3-17% increase in key engagement indicators in the first year of implementation.
Keywords: engagement marketing, value co-creation, marketing research, B2B, distribution channels, engagement assessment methodology, collective engagement
JEL-classification: M30, M31, M39
References:
Apatova A.V. (2023). FORMATION OF THE CATEGORICAL APPARATUS OF THE ELEMENTS OF THE PYRAMID OF CONSUMER INVOLVEMENT. Finansovye rynki i banki. (3). 82-86.
Apatova A.V. (2025). ANALYZING THE EFFECTIVENESS OF ENGAGEMENT MARKETING IN B2B MARKETS ACROSS SUPPLY CHAIN PARTICIPANTS. Ekonomika: vchera, segodnya, zavtra. 15 (1-1). 201-210. doi: 10.34670/AR.2025.41.51.019.
Apatova A.V. (2025). Marketing technologies for involving consumers in the joint creation of value in the B2B market Moscow.
Danchenok L.A., Apatova A.V. (2023). FORMATION OF VALUE CO-CREATION MARKETING SYSTEM AT THE B2B MARKET. Finansovye rynki i banki. (8). 72-77.
Danchenok L.A., Apatova A.V. (2024). APPROACHES TO EVALUATING THE CONSUMER ENGAGEMENTʼ EFFECTIVENESS IN THE VALUE CO-CREATION PROCESS AT B2B MARKETS Moscow: Rusayns.
Kumar V. et al (2010). Undervalued or Overvalued Customers: Capturing total customer engagement value Journal of Service Research. 13 (3). 297-310. doi: 10.1177/1094670510375602.
Onisiforova E.V. (2020). METHODS OF IMPROVING PERSONNEL'S ENGAGEMENT: FOREIGN EXPERIENCE. Menedzhment sotsialnyh i ekonomicheskikh sistem. (1(17)). 41-46.
Payne A.F., Storbacka K., Frow P. (2008). Managing the co-creation of value Journal of the Academy of Marketing Science. 36 (1). 83-96. doi: 10.1007/s11747-007-0070-0.
Prahalad C.K., Ramaswamy V. (2004). Co‐creating unique value with customers Strategy & leadership. 32 (3). 4-9. doi: 10.1108/10878570410699249.
Skorobogatyh I.I., Musatova Zh.B., Voloshina G.A., Afanaseva S.G. (2023). IDENTIFICATION OF SUCCESSFUL PATTERNS OF RUSSIAN INNOVATIVE MANUFACTURING COMPANIES IN SPECIALIZED MARKETS. Drukerovskiy vestnik. (5(55)). 65-82. doi: 10.17213/2312-6469-2023-5-65-82.
Skorobogatyh I.I., Sidorchuk R.R., Andreev S.N., Asaliev A.M., Danchenok L.A., Meshkov A.A., Musatov B.V. i dr. (2025). Marketing: creating and delivering consumer value Moscow: INFRA-M.
Soldatenko T.A., Skorobogatyh I.I., Esimzhanova S.R., Fedorova T.L. (2022). The customer's path as a tool for improving the customer experience in small and medium-sized businesses. Marketing and marketing research. (2). 112-119. doi: 10.36627/2074-5095-2022-2-2-112-119.
Van Doorn J. et al (2010). Customer Engagement Behavior: Theoretical Foundations and Research Directions Journal of Service Research. 13 (3). 253-266. doi: 10.1177/1094670510375599.
Vargo S.L., Lusch R.F. (2008). Service-dominant logic: continuing the evolution Journal of the Academy of Marketing Science. 36 (1). 1-10. doi: 10.1007/s11747-007-0069-6.
