Проектирование модели вовлечения граждан в событийное волонтерство на основе цифровых решений и клиентоцентричного подхода
Вишнякова О.Н.1
, Томашевская Я.А.1
1 Поволжский государственный университет физической культуры, спорта и туризма, Казань, Россия
Статья в журнале
Экономика и управление в спорте (РИНЦ, ВАК)
опубликовать статью | оформить подписку
Том 6, Номер 2 (Апрель-июнь 2026)
Аннотация:
В статье рассматривается проблема повышения эффективности управления волонтерскими ресурсами в условиях цифровизации событийной сферы. Проведен сравнительный анализ зарубежного и отечественного опыта вовлечения граждан в событийное волонтерство. На основе анализа данных выявлены ключевые факторы привлечения и удержания граждан в событийное волонтерство. Систематизированы мотивационные профили вовлекаемых граждан с учетом поколенческого подхода. Результатом исследования стала авторская модель вовлечения, интегрирующая цифровые инструменты и реализующая клиентоцентричный подход по этапам жизненного цикла спортивного события. Определена структура и содержание модели, спроектированы процессы и выявлены инструменты реализации для каждого этапа проекта.
Научная новизна исследования заключается в систематизации процессов управления волонтерами в рамках жизненного цикла события и интеграции цифровых инструментов для повышения их вовлеченности. Практическая значимость работы состоит в возможности типизации для других сфер и предоставлении лицам принимающим решения актуальной информации для реализации программ развития волонтерства и их гибкой адаптации
Ключевые слова: событийное волонтерство, добровольчество, вовлечение волонтеров, мотивация волонтерской деятельности, экосистема волонтерства, цифровые решения, клиентоцентричный подход
JEL-классификация: L83, Z2, J38
Введение. Концепция содействия развитию добровольческой (волонтерской) деятельности в Российской Федерации до 2030 года ориентирована на достижение одной из национальных целей развития РФ на период до 2030 года и на перспективу до 2036 года - реализацию потенциала каждого человека, развитие его талантов, воспитание патриотичной и социально ответственной личности. В данном документе представлены меры, которые должны опираться на механизм управления, включающий технологии привлечения и вовлечения волонтеров. Как показывают данные отчета, 8 % граждан Российской Федерации знают о деятельности добровольцев, 28 % участвуют в добровольческой деятельности, а 67 % планируют стать волонтерами. При этом за 8 месяцев 2025 г. доля молодых людей, вовлеченных в данную сферу, составила 23,7%. Весомым является факт, что в 2024 году вклад волонтерства в валовой внутренний продукт Российской Федерации составил 0,67 % валового внутреннего продукта страны (в 2023 году - 0,65, в 2022 году - 0,45, а в 2021 - 0,44 процента) [5].
Важным сегментом волонтёрской деятельности является сфера физической культуры и спорта. Современная индустрия спортивных мероприятий переживает период беспрецедентного роста. Мега-события, такие как Олимпийские игры, Чемпионаты мира по футболу, Универсиады, Фиджитал игры собирают десятки тысяч участников и миллионы зрителей, требуя существенных организационных ресурсов. Одним из ключевых элементов событийной инфраструктуры и ее ресурсов являются волонтеры, которые посвящают свое время, таланты и силы обеспечению проведения спортивных мероприятий [22,25].
Статистика отражает масштаб вовлечения волонтеров. Согласно данным Европейского волонтерского центра, ежегодно в спортивном событийном волонтерстве участвуют примерно 2,3% взрослого населения [20]. В то же время динамику необходимо рассмотреть в контексте проблематики удержания волонтеров. Компион С. (Compion S., et al.) отмечают, что 40% волонтеров готовы к дальнейшему участию, однако 73% не возвращаются [19]. Йон И. и Танг Й. (Jin W., Tang J., 2026) выделяют четыре стадии формирования эмоциональной привязанности к событию через усвоение воспоминаний о мероприятии, идентификационных ярлыков и новых привычек [23]. Интерактивный взгляд на взаимосвязь волонтерской деятельности и качества жизни представлен в модели (рисунок 1), которая демонстрирует многофакторную природу волонтерства и наличие обратных связей между участием и его последствием.
Рисунок 1 – Факторы активности волонтерской деятельности во взаимосвязи с показателями качества жизни (составлено по исследованиям [28])
Cекине Х. (Sekine Н.,2024) показывает, что волонтерство – это процесс взаимообмена, где 94% волонтеров ожидают получение «ответного дара» в виде личностного роста и признания [28]. Колен-Маас С. (Koolen-Maas S., et al.,2023) предлагают метафору волонтерства как возобновляемого, но истощаемого ресурса [24].
Анализ зарубежных практик не выявил общепринятой модели управления событийным волонтерством. Институциональные подходы стран с развитой культурой добровольчества различаются в зависимости от исторических традиций и роли государства. В международной практике сформировались модели вовлечения граждан в событийное волонтерство, каждая из которых предлагает свой подход к решению проблемы устойчивости волонтерских сообществ и трансформации участия в долгосрочную вовлеченность [21,22,27]. Институционально–координационная модель (Германия) направлена на преодоление разрозненности и временного характера волонтерства через создание постоянной и стандартизированной инфраструктуры. Почти в каждом немецком городе действуют центры добровольцев (Freiwilligenagenturen), выступающие в роли посредников между организаторами мероприятий и волонтерами. Центры выполняют функцию единого оператора: ведут централизованную базу волонтеров, проводят базовое обучение, обеспечивают правовую поддержку (включая страховку) и подбирают кандидатов под запросы организаторов [19].
Программно–целевая модель (Великобритания) решает проблему удержания через интеграцию волонтерства в жизненные и карьерные траектории. Волонтерство позиционируется не как событие, а как этап личностного и профессионального роста. Такие программы, как историческая Community Service Volunteers, предлагают структурированные «волонтерские места» сроком от нескольких месяцев до года. Участие сопровождается обучением, менторством и официальным признанием опыта, который засчитывается при поступлении в вузы или при трудоустройстве. Мотивация смещается с ситуационной на стратегическую [24,27].
Событийно–мотивационная модель (Япония, Франция) делает ставку на создание эксклюзивного социального капитала и сильного чувства принадлежности к уникальному событию или сообществу. Организаторы культивируют ощущение причастности к элитарному кругу события. В Японии волонтерство глубоко укоренено в культурную традицию коллективной ответственности. Участие в подготовке масштабных событий рассматривается как долг и честь, создается сильное чувство общности. Основной путь – участие в специализированных международных программах (Японская Корпорация международного сотрудничества – JICA), в культурных и экологических волонтерских лагерях, реализуемых при поддержке правительства [28].
Обобщая международный опыт, можно выделить четыре сквозных технологических тренда, обеспечивающих устойчивость волонтерских систем: цифровые платформы полного цикла, геймификация и системы прогресса, глубокие партнерские сети с образовательными учреждениями и бизнесом, фокус на нематериальной мотивации и социальном капитале.
Методология и организация исследования.
Объектом исследования являются процессы управления вовлечением граждан в событийное волонтерство. Предметом выступает модель их вовлечения во взаимосвязи с жизненным циклом волонтеров как внешних клиентов субъекта–организатора, интегрирующая функции и методы менеджмента, процессы привлечения и технологии маркетинга персонала, принципы маркетинга отношений в реализации стратегических перспектив.
В проведенном исследовании нами использованы общенаучные методы: анализ и синтез научной литературы, системный и процессный подходы, сравнительный анализ, методологические аспекты моделирования бизнес-процессов. Информационная база представлена научными исследованиями системы Научной электронной библиотеки (НЭБ) elibrary, КиберЛенинка, Google Scholar, официальных сайтов государственных организаций, регулирующих данную деятельность, аналитика Всероссийского центра изучения общественного мнения и др. Проанализированы отечественные и зарубежные исследования институциональных, управленческих и социокультурных аспектов волонтерства.
Для обоснования предложений проанализированы результаты экономико-статистических исследований на базе официальных данных Росстата, ВЦИОМ за 2021-2025 гг. - Всероссийский интернет-опрос «ВЦИОМ-Онлайн» по формализованной анкете на базе вероятностной панели. В опросе приняли участие 2400 россиян, которые рекрутируются в ходе ежедневного всероссийского телефонного (CATI) опроса «Спутник» по случайной (RDD) выборке мобильных номеров РФ. Данные взвешены по социально-демографическим параметрам, предельная погрешность с вероятностью 95% не превышает 2%. Авторами было проведено эмпирического исследование волонтерского движения в январе 2025 года на базе Поволжского государственного университета физической культуры, спорта и туризма. Выборка составила 124 респондента – студентов в возрасте от 15 до 26 лет.
По данным платформы DOBRO.RU, на начало 2026 г. в России зарегистрировано 9,55 млн. волонтеров, проведено 1,3 млн. мероприятий [2]. Однако в исследовании ВЦИОМ, на вопрос «Слышали ли о работе Добро.РФ» больше половины респондентов ответили, что впервые слышат, 40% что-то слышали и только 9% знают данную платформу [5]. Данные ВЦИОМ за ноябрь 2023 года показывают, что россияне в целом позитивно воспринимают волонтерскую деятельность (рисунок 2) [5].
Рисунок 2 – Результаты опроса ВЦИОМ об ассоциации с понятием «волонтер» у граждан РФ
Фундаментальное исследование Ассоциации волонтерских центров «Воспринимаемые эффекты и потенциал развития добровольчества в РФ» показывает, что 98% граждан России знают о деятельности волонтеров, причём 61% хорошо осведомлены о волонтерских проектах [4].
Согласно анализу, в 2021 году в России насчитывалось 3,9 млн. волонтеров, а к 2030 году их число может увеличиться до 14 млн. При этом необходимо учитывать, что многие люди участвуют в волонтерской деятельности без официальной регистрации. Исследование Долбик-Воробей Т.А. дополняет статистику, показывая наличие сезонных колебаний в волонтерской активности и изменения возрастной структуры волонтеров в 2022-2024 гг. [7]. Мы видим положительную динамику, однако в среднем лишь 15-20% волонтеров возвращаются к участию в последующих событиях. При этом стоимость привлечения нового волонтера в 3-5 раз выше, чем стоимость удержания уже имеющегося [2].
Агафонова Д.Ю. и Ромашкина Г.Ф. провели анализ динамики и ресурсов волонтерской деятельности в России за период 2016-2024 гг.: численность волонтеров выросла втрое. Их исследование фиксирует значительный гендерный дисбаланс – женщины составляют 72% от числа волонтеров и тратят на волонтерство в среднем 8,3 часа в месяц, против 6,5 часа у мужчин [1]. По данным Комплексного наблюдения условий жизни населения за 2022 год, 12,1% респондентов в трудоспособном возрасте принимали участие в деятельности волонтерских движений и организаций, из них 32,7% составляет молодежь в возрасте 16-29 лет, а респонденты старше трудоспособного возраста – 5,6% [14].
На вопрос «Как вы думаете, почему люди участвуют в волонтерской деятельности?» в ноябре 2023 года респонденты главным мотивом определили желание чувствовать себя полезным (54%), причем среди женщин этот показатель достигает 59%, а среди мужчин – 48% (рисунок 3). С возрастом значимость этого мотива растет: если среди молодежи 18-24 года его отметили 43%, то среди респондентов старше 60 лет – уже 56%. Возможность решить общие проблемы, свои и других людей занимает второе место (31%), наблюдается обратная возрастная динамика: для молодежи этот мотив важен для 40%, а среди пожилых – только для 25%. Женщины также чаще мужчин руководствуются этим мотивом (36% против 26%). Желание реализовать свои убеждения и ценности отметили 19% россиян, реализовать себя и свои инициативы выбрали 16% опрошенных, причем в группе 25-34 года этот показатель достигает 19%. Желание жить интересной, активной жизнью важно для 12% респондентов, но среди молодежи 18-24 года его значимость возрастает до 19% [2-5].
Рисунок 3 – Анализ причин участия граждан в волонтерской и общественной деятельности (составлено по опросам ВЦИОМ)
Исследования отражают возрастную дифференциацию мотивов. Молодёжь в возрасте 18-24 года значительно чаще, чем старшие поколения, руководствуется мотивами, связанными с карьерой (профессиональный опыт – 18%), общением (17%), активной жизнью (19%) и поощрениями (10%). Старшие поколения чаще ориентированы на чувство полезности (56% в группе 60+ против 43% среди молодежи) и реализацию убеждений [4].
По результатам нашего исследования 2025 года на базе Поволжского государственного университета физической культуры, спорта и туризма (распределение 82% женщин, 18% мужчин соответствует общероссийской структуре спортивного волонтерства [1]) получены следующие результаты. Мотивация участия: получение новых навыков - 62%, что значительно превышает общероссийский показатель в 8%. Это объясняется спецификой студенческой аудитории, ориентированной на профессиональное развитие; желание помочь - 58%, что близко к общероссийскому показателю в 54% [5]; новые знакомства - 52%, что значительно выше общероссийских 11% и отражает высокую потребность молодежи в расширении социальных связей.
Интересная тематика мероприятий мотивирует 51% опрошенных, получение сертификата важно для 42%, что согласуется с данными ВЦИОМ о значимости поощрения для молодежи. Важны интересное место проведения (19%). Анализ мнений о направлениях развития модели мотивации выявил важность интересных задач (60%), признания (51%), возможности получения сертификатов ( 45%), четкие инструкции (40%) и общения – 39%. Особенно важно отметить высокий запрос на признание (51%), что полностью согласуется с выводами зарубежных коллег [19] о том, что отсутствие обратной связи является главной причиной отказа от повторного участия. Запрос на четкие инструкции (40%) указывает на необходимость улучшения организационной подготовки.
Сопоставление полученных данных с общероссийскими показателями ВЦИОМ позволяет заключить, что студенческая молодежь демонстрирует значительно более высокие показатели по мотивам, связанными с получением навыков и новым знакомствам. При этом альтруистические мотивы находится на сопоставимом уровне (58% против 54%). Это говорит о том, что волонтерство для молодежи выступает не только способом помощи другим, но и важным инструментом личностного и профессионального развития.
На основе данных опроса ВЦИОМ за период 25.05 - 01.06.2025 г. нами был проведен анализ мотивационной структуры в разрезе социально-демографических характеристик (табл. 1) [2-5]. Эти данные позволяют выявить различия в мотивации волонтеров в зависимости от возраста, образования, материального положения и типа населенного пункта, что имеет важное значение для разработки дифференцированных программ привлечения.
Таблица 1 – Анализ модели мотиваций волонтеров по параметрам возраста, образования, семейного положения и масштаба населенного пункта (по данным опроса ВЦИОМ 25.05.2025 - 01.06.2025)
|
Сколько
полных лет Вам исполнилось?
|
Ваше
образование?
|
Материальное
положение семьи?
|
Тип
населенного пункта
| ||||||||||||||||||
|
18-24
года
|
25-34
года
|
35-44
года
|
45-59
лет
|
60
лет и старше
|
Неполное
среднее образование
|
Среднее
образование
|
Среднее
специальное
|
Незаконченное
высшее, высшее
|
Очень
хорошее, хорошее
|
Среднее
|
Очень
плохое, плохое
|
Затрудняюсь
ответить
|
Москва
и Санкт-Петербург
|
города
- миллионники
|
500-950
тыс.
|
100-500
тыс.
|
до
100 тыс.
|
село
| |||
|
Патриотизм
|
1
|
5
|
6
|
8
|
13
|
0
|
7
|
9
|
8
|
10
|
8
|
7
|
6
|
6
|
8
|
4
|
7
|
8
|
12
| ||
|
Желание сделать доброе
дело
|
18
|
19
|
14
|
15
|
13
|
16
|
13
|
17
|
13
|
13
|
15
|
17
|
9
|
14
|
15
|
14
|
16
|
16
|
14
| ||
|
Свободное время
|
3
|
8
|
5
|
6
|
4
|
4
|
4
|
4
|
6
|
5
|
5
|
7
|
2
|
8
|
6
|
4
|
6
|
4
|
5
| ||
|
Активная гражданская
позиция
|
2
|
2
|
3
|
1
|
1
|
1
|
2
|
0
|
3
|
3
|
2
|
1
|
3
|
1
|
3
|
1
|
1
|
4
|
1
| ||
|
Желание помогать
|
50
|
41
|
28
|
26
|
25
|
23
|
21
|
31
|
32
|
32
|
32
|
24
|
22
|
32
|
31
|
31
|
30
|
32
|
28
| ||
|
Самореализация
|
3
|
3
|
4
|
2
|
1
|
1
|
2
|
1
|
4
|
1
|
3
|
1
|
2
|
5
|
3
|
4
|
4
|
1
|
0
| ||
|
Призвание / с детства
заложено
|
0
|
2
|
2
|
3
|
1
|
0
|
2
|
1
|
3
|
1
|
2
|
3
|
0
|
1
|
2
|
2
|
2
|
2
|
2
| ||
|
Хотят сделать мир лучше
|
5
|
7
|
3
|
2
|
1
|
3
|
3
|
3
|
3
|
4
|
3
|
2
|
0
|
5
|
4
|
4
|
5
|
2
|
1
| ||
|
Общение с людьми
|
2
|
1
|
3
|
2
|
1
|
2
|
1
|
0
|
3
|
2
|
2
|
1
|
2
|
5
|
2
|
4
|
2
|
1
|
0
| ||
|
Из личных побуждений /
нравится
|
17
|
9
|
13
|
7
|
4
|
10
|
6
|
7
|
11
|
6
|
10
|
7
|
10
|
15
|
9
|
13
|
8
|
6
|
8
| ||
Результаты исследования и их обсуждение. В разработке предложений по результатам исследований мы опирались на стратегические ориентиры развития волонтерства Концепции содействия развития волонтерской деятельности в РФ до 2030 г., разработанной Министерством экономического развития РФ. Этот документ определяет ключевые направления государственной политики: увеличение доли граждан, вовлеченных в волонтерство, развитие инфраструктуры поддержки, создание условий для системного волонтерства, совершенствование нормативно-правовой базы и внедрение цифровых решений [10].
Тематике вовлечения в волонтерство посвящены публикации социологов, психологов, педагогов, специалистов сферы экономики и управления. Однако ими в большей степени исследуются социо-культурный и содержательно-структурный аспект. Выделяются два основных полюса предмета исследований. Шаймиева Э. Ш. и Кормаков Д.А. представляют в своих трудах перспективы интеграции экосистемного подхода в волонтерскую деятельность высшего образования, которая позволяет обеспечить синергию развития элементов и ее участников. Они выделяют студенческое волонтерство среди других добровольческих направлений. Особый интерес для нашей работы представляет анализ потенциала университетских экосистем, интегрирющих волонтерство в образовательные программы и создающих условия для межпоколенческого взаимодействия [17].
Рыскин П.П. отмечает особенности вовлечения молодежи в спортивное волонтерство: основным каналом реализации является образовательная организация, основные мотивы - социальная реализация, расширение жизненного опыта и социальных контактов, необходимость использования социальных инструментов стимулирования. Среди наиболее значимых мотивов называются возможность присутствия на крупных спортивных событиях, общение с известными спортсменами, получение уникального опыта и развитие профессиональных компетенций [16]. Позитивное отношение к событию само по себе не гарантирует вовлеченности граждан – необходимо наличие личной мотивации. Выделяется три модели вовлеченности: эпизодическая (экологические проекты, помощь НКО), массовая краткосрочная (субботники, сбор средств) и регулярная (социальная помощь, помощь животным) [1,18].
Петровым В. Е. проведен сравнительный анализ представлений о личностных особенностях волонтеров. Рассмотрены группы – социальные, инклюзивные, событийные волонтеры, а также экстремальные добровольцы. Результаты подобных исследований направлены на совершенствование учебно-воспитательного процесса в образовательных организациях в части их адаптации и психологической подготовке [12]. Кроме того, автором отмечается различие между понятиями «волонтер» и «доброволец», исходя из различий в социальных представлениях и ожиданиях. Забелина О.В. рассматривает волонтерство как особую форму занятости [8].
Другой полюс исследования представлен в работах таких ученых, как Павленко С.Н., Веслогузова М.В., Прохорова Л. В. и др. Они рассматривают волонтерство как психологический ресурс поддержания и становления личности в современном мире. Исследуя движение «серебряное волонтерство» в российском и мировом сообществе, выделяются ряд проблем, блокирующих возможности для самореализации данной категории граждан. Их мотивация значительно отличается, поскольку люди старшего поколения больше нуждаются во вторичной социализации после завершения трудовой деятельности [6,15].
Исаева Е. А. акцентирует внимание на механизмах стимулирования вовлечения граждан в институт добровольчества в регионах России, нормативно закрепленных и с использованием новых цифровых технологий. Автором выделены механизмы морального и материального стимулирования на уровне субъектов России, и дается позитивная характеристика роли Единой информационной системы в сфере развития волонтерства [9].
Павленко С.В. и Хребина С.В. раскрывают обратную связь: глубинные психологические механизмы влияния волонтерской деятельности на личность. Волонтерство рассматривается ими как ресурс личностного роста, позволяющий реализовать свой гуманистический потенциал. Для нашей модели важны психологические эффекты волонтерства, которые накапливаются, создавая потенциал долгосрочной вовлеченности [11]. Это перекликается с ключевой проблемой, поставленной в нашем исследовании, и подтверждает актуальность разработки модели, ориентированной на долгосрочное удержание [26].
Ближе всего к нашей теме исследований находятся труды Плескача Л.В. Им рассмотрена модель волонтерской деятельности в рамках методологии IDEF0. Применение методологии бизнес-моделирования добровольческой деятельности позволило автору систематизировать существующие структурные компоненты системы, такие как объект, предмет и цель добровольческой деятельности, управляющие воздействия, результаты, необходимые ресурсы и социальные регуляторы [13]. Однако он остановился на верхнем уровне процесса, не рассмотрев его декомпозицию и не включает параметры вовлеченности.
Обобщая результаты анализа, можно констатировать наличие устойчивого роста волонтерского движения в России, высокого уровня доверия и готовности к участию. Таким образом мы подошли к цели данного исследования – на основе проведенного анализа разработать модель вовлечения граждан в событийное волонтерство. Научная новизна заключается в разработке циклической модели, интегрирующей цифровые решения и реализующую клиентоцентричный подход; систематизации мотивационных профилей поколений применительно к спортивному волонтерству; создании системы мотивационных инструментов с привязкой к цифровым решениям; детализации процессной модели управления волонтерами на всех этапах жизненного цикла события. Модель представлена на рисунках 4-7 и отражает принцип «до - во время - после события».
*Соотношение привлечения и вовлечения
Рисунок 4 - Схема цикла управления волонтерской деятельностью (составлено авторами)
Цикл начинается с подготовки к событию/мероприятию, когда анализируются потребности. Далее реализуется процесс организации деятельности волонтеров во время мероприятия, контролируется выполнение задач и осуществляется оценка. После завершения мероприятия происходит комплексная оценка качества работы, достижения целей, эффективности проекта. Результатом становится отчет с выводами и рекомендациями. Цикл переходит в стадию между событиями, где процессами становятся: актуализация базы данных волонтеров и планирование новых мероприятий с учетом накопленного опыта, формирование «кадрового резерва» и поддержание коммуникации – маркетинга отношений с волонтерским сообществом.
Исходя из цикла выше, нами была проведена декомпозиция модели (рис. 5-7). В них реализован системный подход к привлечению, организации и удержанию волонтеров, трансформируя разовые мероприятия в устойчивую волонтерскую программу. На этапе «до события» закладывается фундамент успешной работы волонтеров. Цикл начинается с утверждения плана мероприятия, а в последствии и аналитической работы: разрабатываются мотивации, роли и инструкции, чтобы каждый волонтер понимал свои задачи и границы ответственности, определяются потребности в волонтерах – количество и профиль компетенций.
Рисунок 5 – Схема управление волонтерской деятельностью до события (составлено авторами)
Далее запускается процесс привлечения и отбора, когда публикуются вакансии, проводится сбор заявок, первичный отбор и собеседование для формирования мотивированного пула кандидатов. Следующий важный блок – обучение. При необходимости добавляется профильное обучение для специфических задач (работа с особыми группами, использование оборудования и др.). Итогом процесса становится распределённый волонтерский корпус, готовый к работе. Каждая схема содержит необходимые элементы экосистемы.
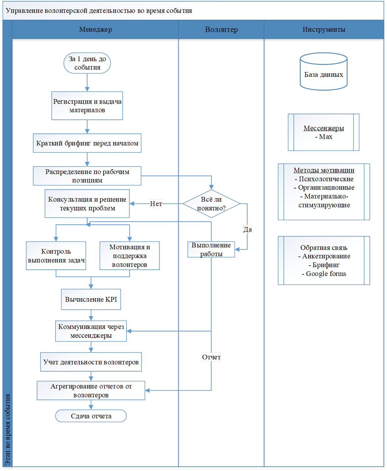
Рисунок 6 –
Схема управления волонтерской деятельностью во время события (составлено
авторами)
Рисунок 6 отражает процесс реализации проекта события до сдачи отчета, содержащего аналитику и ключевые показатели результативности участников (КПР). Схема отражает роли, функционал, цифровые инструменты коммуникаций и модели мотивации, реализуемые волонтерами. Следующий рисунок 7 - схема управления волонтерской деятельностью после события, как важный этап формирования модели удержания но основе аналитик обратной связи от всех заинтересованных сторон.
Рисунок 7 – Схема управления волонтерской деятельностью после события (составлено авторами)
На основе анализа динамики развития волонтерства, особенностей мотивационных профилей поколений, нами предложена карты мотивации для трех возрастных групп: 1) 14-30 лет, 2) 30-55 лет, 3) 55+ (табл.2-4).
Таблица 2 – Направление мотивации и инструменты для 1 группы
|
Направление мотивации
|
Инструменты мотивации
|
|
Карьерные
лифты
|
-
Официальное подтверждение волонтерских часов в личном кабинете с возможностью
конвертации в дополнительные баллы при поступлении в вузы или зачета
волонтерской практики как учебной.
- Рекомендательные письма для трудоустройства. |
|
Встречи
с известными людьми
|
-
Встречи с селебрити
- Доступ на закрытые церемонии открытия/закрытия. |
|
Геймификация
и коллекционирование
|
-
Система «пазлов или нашивок»: за каждое мероприятие уникальный элемент.
- Накопительная система личного статуса: «Опытный», «Эксперт», «Легенда» и т.п с расширением прав и привилегий. |
|
Мерч
и атрибутика
|
-
Эксклюзивный мерч
- Линейка мерча «растет» вместе со статусом. - Лимитированные серии к каждому крупному событию. |
|
Транспорт
и мобильность
|
-
Бесплатный проезд на общественном транспорте в дни мероприятия. Трансферы до
места проведения.
|
|
Обучение
и развитие
|
-
Бесплатные тренинги по soft skills (коммуникация,
лидерство, управление временем и т.д.)
- Мастер-классы от профессионалов индустрии. |
Таблица 3 – Направление мотивации и инструменты для группы 2
|
Направление
мотивации
|
Инструменты мотивации
|
|
Поощрение
на работе
|
-
Разработка совместно с компаниями-партнерами программы «Корпоративное
волонтерство»: дополнительные дни к отпуску или оплачиваемые отгулы за
участие в мероприятиях.
-Включение волонтерской деятельности в KPI социальной активности. Благодарственные письма руководству компаний. |
|
Законодательное
закрепление
|
-
Лоббирование на региональном уровне возможности представления дополнительных
дней отдыха для волонтеров крупных мероприятий.
- Внесение волонтерских часов в трудовой стаж. |
|
Подарки
для семьи и детей
|
-
Возможность привести семью на мероприятие в качестве гостей.
- Детские мастер-классы и развлечения для детей волонтеров. - Семейные волонтёрские смены. |
|
Профессиональное
развитие
|
-
Возможность применить профессиональные навыки в новом контексте. Нетворкинг с
коллегами из других компаний и отраслей.
|
|
Статус
и признание
|
-
Включение в экспертные советы и оргкомитеты.
- Номинации на премии. Публичные благодарности. |
Содержание таблицы 4 включает особенности мотивации группы «Серебряные волонтеры»: активное долголетие, социальная востребованность, общение, передача опыта.
Таблица 4 – Направление мотивации и инструменты для группы 3.
|
Направление мотивации
|
Инструменты мотивации
|
|
Социальная активность и признание
|
- Создание клуба «Серебряные волонтеры»
- Совместные мероприятия с молодежью (передача опыта, наставничество). Публичное признание заслуг |
|
Надбавки и компенсации
|
- На законодательном уровне возможность учета
волонтерских часов при расчете надбавок к пенсии.
- Компенсация проезда к месту мероприятий. - Бесплатное питание и медицинское сопровождение во время смен. |
|
Оздоровление и активность
|
- Участие в мероприятиях как способ поддерживать
физическую активность.
- Адаптированные задачи, не требующие тяжелого физического труда (навигация, встреча гостей, работа в инфоцентрах). |
|
Общение и новые знакомства
|
- Совместные экскурсии и культурные программы в
межсобытийный период. Наставничество над молодыми волонтерами.
|
|
Новые компетенции
|
- Компьютерная грамотность. Мастер-классы по
интересующим темам, в обмен на волонтерские часы. Возможность обучать других
(мастер-классы для молодежи).
|
Представленный в модели и ее процессах экосистемный подход позволяет сделать модель мотивации адаптивной, поскольку включает цифровые инструменты аналитики и возможности моделирования параметров управления вовлечением граждан в событийное волонтерство.
Выводы. Таким образом, синтез мнений ученых по данному вопросу и проведенные исследования позволили нам осуществить разработку модели привлечения & вовлечения граждан РФ в событийное волонтерство по направлению проектирования процессов, цифровых инструментов и методов управления и возможностей их реализации в экосистеме государственного регулирования. Научная новизна результатов исследования состоит в разработке процессов модели вовлечения граждан в событийное волонтерство с учетом специфики поколений, принципов клиентоцентричности и возможностей последующей интеллектуальной автоматизации в целях формирования предиктивной аналитики, регулирования и совершенствования добровольческой активности.
Источники:
2. Платформа DOBRO.RU. – 2026. Аналитика. DOBRO.RU. [Электронный ресурс]. URL: https://dobro.ru/analytics (дата обращения: 04.03.2026).
3. Аналитический центр при Правительстве Российской Федерации. Развитие добровольческого движения в России: статистический анализ. Аналитический центр. – декабрь 2020. [Электронный ресурс]. URL: https://ac.gov.ru/uploads/2-Publications/analitika/volunteers.pdf (дата обращения: 04.03.2026).
4. ВЦИОМ. Новости: Волонтерство в России: мониторинг. ВЦИОМ. – 23 июля 2025. [Электронный ресурс]. URL: https://wciom.ru/analytical-reviews/analiticheskii-obzor/volonterstvo-i-dobrovolchestvo-kak-resurs-socialnogo-razvitija (дата обращения: 04.03.2026).
5. Главное из исследования. Воспринимаемые эффекты и потенциал развития добровольчества в Российской Федерации. ВЦИОМ. [Электронный ресурс]. URL: https://edu.dobro.ru/upload/iblock/aa7/zk7gjcwd34aohsnyiky2ldbbk8kyueya.pdf (дата обращения: 27.01.2026).
6. Веслогузова М.В., Cафина З.Н. К вопросу о волонтерстве (добровольчестве) через всю жизнь // Управление образованием: теория и практика. – 2024. – № 8-1. – c. 157-167. – url: https://cyberleninka.ru/article/n/k-voprosu-o-volonterstve-dobrovolchestve-cherez-vsyu-zhizn.
7. Долбик-Воробей Т. А. Волонтёрская деятельность в России (статистический анализ) // Вопросы экономики. – 2025. – № 5. – c. 120-130. – doi: 10.14451/1.246.120.
8. Забелина О.В., Мирзабалаева Ф.И., Вега А.Ю. Волонтерство как новая форма занятости // Экономика труда. – 2019. – № 2. – c. 775-786. – doi: 10.18334/et.6.2.40692.
9. Исаева Е. А. Механизмы стимулирования вовлечения граждан в институт добровольчества в регионах России // Вестник Ярославского государственного университета им. П. Г. Демидова. Серия Гуманитарные науки. – 2020. – № 1. – c. 66-71.
10. Концепция содействия развитию добровольческой (волонтерской) деятельности в Российской Федерации до 2030 года. [Электронный ресурс]. URL: https://www.economy.gov.ru/material/departments/d04/sonko/podderzhka_razvitiya_dobrovolchestva/ (дата обращения: 27.01.2026).
11. Павленко С. Н., Хребина С. В. Волонтерство как психологический ресурс поддержания и становления личности в современном мире // Современные подходы к изучению психологии личности в меняющемся мире: материалы Международной научно-практической конференции, посвященной 85-летию Пятигорского государственного университета, Пятигорск, 12–13 апреля 2024 года. – Пятигорск : Пятигорский государственный университет. Пятигорск, 2024. – c. 66-72.
12. Петров В. Е. Сравнительный анализ представлений о личностных особенностях волонтеров и добровольцев // Личность в культуре и образовании: психологическое сопровождение, развитие, социализация: материалы Международной научно-практической конференции. Москва, 2024. – c. 166-171.
13. Плескач Л. В. Модель волонтерской деятельности в рамках методологии IDEF0 // Вестник Майкопского государственного технологического университета. – 2024. – № 3. – c. 142-150. – doi: 10.47370/2078-1024-2024-16-3-142-150.
14. Понеделков А. В., Аверин А. Н., Суманова П. А. Российские волонтеры // История. Культурология. Политология. – 2024. – № 3. – c. 129-134. – url: https://cyberleninka.ru/article/n/rossiyskie-volontery.
15. Прохорова Л. В. Пожилые люди и серебряное волонтерство: реальные кейсы // Вестник НГУЭУ. – 2019. – № 3. – c. 248-259. – doi: 10.34020/2073-6495-2019-3-248-259.
16. Рыскин П.П., Воловик Т.В., Давыдова Е.В. Вовлечение молодежи в спортивное волонтерство // Экономика и управление: проблемы, решения. – 2024. – № 10. – c. 108-113. – doi: 10.36871/ek.up.p.r.2024.10.10.013.
17. Шаймиева Э.Ш., Кормаков Д.А. Развитие волонтерства (добровольчества) на основе экосистемного подхода: потенциал для университетских экосистем стран БРИКС // Лидерство и менеджмент. – 2026. – № 2. – c. 129-152. – doi: 10.18334/lim.13.2.124733.
18. Alananzeh O., Al-Mkhadmeh A., Shatnawi H. S., Masa’deh R. Events as a tool for community involvement and sustainable regional development: the mediating role of motivation on community attitudes // Journal of Convention & Event Tourism. – 2022. – № 23. – p. 297-317. – doi: 10.1080/15470148.2022.2047853.
19. Compion S., Meijs L., Cnaan RA., Krasnopolskaya I., von Schnurbein G., Abu-Rumman S. Repeat and Non-returning Volunteers: The Promise of Episodic Events for Volunteer Recruitment and Retention // Voluntas: International Journal of Voluntary and Nonprofit Organizations. – 2022. – № 33. – p. 472-482.
20. European Volunteer Centre. Sports Volunteering in Europe: Statistical Report 2023-2024. Brussels : CEV Publications, 2024. [Электронный ресурс]. URL: https://www.europeanvolunteercentre.org/cev-annual-reportsqhWj7eWLq1JkMP3hkVeltI/view (дата обращения: 26.01.2026).
21. Elbanna S., Fatima T., Elbanna J. FIFA Qatar 2022 Volunteer Program: Enhancing Engagement and Fostering Global Unity. / The FIFA World Cup Qatar 2022 / ed. by S. Elbanna [и др.]. - Singapore : Springer, 2025. – 235-252 p.
22. International Olympic Committee. Paris 2024 Volunteer Programme: Timeline and application process revealed. Olympics.com. – 27 January 2025. [Электронный ресурс]. URL: https://www.olympics.com/en/news/paris-2024-volunteer-programme-application-timeline (дата обращения: 26.01.2026).
23. Jin W., Tang J. The event attachment formation process of mega-event volunteers // Current Issues in Tourism. – 2026. – № 4. – p. 770–786. – doi: 10.1080/13683500.2024.2435414.
24. Koolen-Maas S. A., Meijs L. C. P. M., van Overbeeke P. S. M., Brudney J. L. // Nonprofit and Voluntary Sector Quarterly. – 2023. – № 1. – p. 353S-377S. – url: https://journals.sagepub.com/doi/full/10.1177/08997640221127947.
25. Martynova L. Social Activities for Older Adults in Russia: A Study on Projects Organised by Non-Profit Organisations and Initiative Groups // Ageing Int. – 2026. – № 6. – doi: 10.1007/s12126-025-09645-5.
26. Myagkova S.N., Zhiyar M.V., Titova G.S., Kachulina N.N. Development of sports volunteering in modern russia // Theory and Practice of Physical Culture. – 2023. – № 8. – p. 48-51. – url: https://cyberleninka.ru/article/n/development-of-sports-volunteering-in-modern-russia.
27. Nursey-Bray M., Masud-All-Kamal Md., Di Giacomo M., Millcock S. Building community resilience through youth volunteering: towards a new model // Regional Studies, Regional Science. – 2022. – № 1. – p. 242-263. – doi: 10.1080/21681376.2022.2067004.
28. Sekine, H. (2024). Gift and Return in Volunteerism: Interpreting the “Model Volunteer” Through Gift Theory. In: Okabe, Y. (eds) State-Managed International Voluntary Service. Springer, Singapore. https://doi.org/10.1007/978-981-97-3615-7_4 URL: https://doi.org/.
Страница обновлена: 27.03.2026 в 15:31:23
Designing a model for citizen engagement in event volunteering based on digital solutions and a client-centric approach
Vishnyakova O.N., Tomashevskaya Y.A.Journal paper
Economics and management in sports
Volume 6, Number 2 (April-June 2026)
Abstract:
The article discusses the problem of increasing the effectiveness of volunteer resource management amid digitalization of the event sector. A comparative analysis of the foreign and domestic experience of involving citizens in event volunteering has been carried out. Based on the data analysis, the key factors of attracting and retaining citizens in event volunteering have been identified. Taking into account the generational approach, the motivational profiles of the involved citizens are systematized. The article provides the model of engagement, which integrates digital tools and implements a client-centric approach to the stages of the life cycle of a sports event. The structure and content of the model are defined, processes are designed, and implementation tools for each stage of the project are identified.
The article systematizes volunteer management processes within the event lifecycle and the integration of digital tools to increase volunteers' involvement. The practical significance of the research lies in the possibility of typification for other areas and providing decision makers with relevant information for the implementation of volunteerism development programs and their flexible adaptation.
Keywords: event volunteering, volunteerism, volunteer involvement, volunteering motivation, volunteering ecosystem, digital solutions, client-centered approach
JEL-classification: L83, Z2, J38
References:
Agafonova D.Yu., Romashkina G.F. (2025). Volunteering At The Modern Stage Of Its Development In Russia: Dynamics And Resources Of Social Capital. Economic and Social Changes: Facts, Trends, Forecast. 18 (3). 236–252. doi: 10.15838/esc.2025.3.99.13.
Alananzeh O., Al-Mkhadmeh A., Shatnawi H. S., Masa’deh R. (2022). Events as a tool for community involvement and sustainable regional development: the mediating role of motivation on community attitudes Journal of Convention & Event Tourism. (23). 297-317. doi: 10.1080/15470148.2022.2047853.
Compion S., Meijs L., Cnaan RA., Krasnopolskaya I., von Schnurbein G., Abu-Rumman S. (2022). Repeat and Non-returning Volunteers: The Promise of Episodic Events for Volunteer Recruitment and Retention Voluntas: International Journal of Voluntary and Nonprofit Organizations. (33). 472-482.
Dolbik-Vorobey T. A. (2025). Volunteer Activities in Russia (Statistical Analysis). Voprosy Ekonomiki. (5). 120-130. doi: 10.14451/1.246.120.
Elbanna S., Fatima T., Elbanna J. (2025). FIFA Qatar 2022 Volunteer Program: Enhancing Engagement and Fostering Global Unity
European Volunteer Centre. Sports Volunteering in Europe: Statistical Report 2023-2024Brussels : CEV Publications, 2024. Retrieved January 26, 2026, from https://www.europeanvolunteercentre.org/cev-annual-reportsqhWj7eWLq1JkMP3hkVeltI/view
International Olympic Committee. Paris 2024 Volunteer Programme: Timeline and application process revealedOlympics.com. – 27 January 2025. Retrieved January 26, 2026, from https://www.olympics.com/en/news/paris-2024-volunteer-programme-application-timeline
Isaeva E. A. (2020). Mechanisms for Stimulating Involvement of Citizens in the Institution of Volunteering in the Regions of Russia. Vestnik Yaroslavskogo gosudarstvennogo universiteta im. P. G. Demidova. Seriya Gumanitarnye nauki. (1). 66-71.
Jin W., Tang J. (2026). The event attachment formation process of mega-event volunteers Current Issues in Tourism. 29 (4). 770–786. doi: 10.1080/13683500.2024.2435414.
Koolen-Maas S. A., Meijs L. C. P. M., van Overbeeke P. S. M., Brudney J. L. (2023). Rethinking Volunteering as a Natural Resource: A Conceptual Typology Nonprofit and Voluntary Sector Quarterly. 52 (1). 353S-377S.
Martynova L. (2026). Social Activities for Older Adults in Russia: A Study on Projects Organised by Non-Profit Organisations and Initiative Groups Ageing Int. 51 (6). doi: 10.1007/s12126-025-09645-5.
Myagkova S.N., Zhiyar M.V., Titova G.S., Kachulina N.N. (2023). Development of sports volunteering in modern russia Theory and Practice of Physical Culture. (8). 48-51.
Nursey-Bray M., Masud-All-Kamal Md., Di Giacomo M., Millcock S. (2022). Building community resilience through youth volunteering: towards a new model Regional Studies, Regional Science. 9 (1). 242-263. doi: 10.1080/21681376.2022.2067004.
Pavlenko S. N., Khrebina S. V. (2024). Volunteering as a psychological resource for maintaining and developing a personality in the modern world Modern approaches to the study of personality psychology in a changing world. 66-72.
Petrov V. E. (2024). Comparative analysis of ideas about the personal characteristics of volunteers and volunteers Personality in culture and education: psychological support, development, socialization. 166-171.
Pleskach L. V. (2024). Model of Volunteering in the IDEF0 Methodology. Vestnik Maykopskogo gosudarstvennogo tekhnologicheskogo universiteta. 16 (3). 142-150. doi: 10.47370/2078-1024-2024-16-3-142-150.
Ponedelkov A. V., Averin A. N., Sumanova P. A. (2024). Russian Volunteers. Istoriya. Kulturologiya. Politologiya. (3). 129-134.
Prokhorova L. V. (2019). Elderly People and Silver Volunteering: Real Cases. Vestnik NSUEM. (3). 248-259. doi: 10.34020/2073-6495-2019-3-248-259.
Ryskin P.P., Volovik T.V., Davydova E.V. (2024). Young People Participating in Sports-Related Volunteer Work. Ekonomika i upravlenie: problemy, resheniya. 10 (10). 108-113. doi: 10.36871/ek.up.p.r.2024.10.10.013.
Sekine, H. (2024). Gift and Return in Volunteerism: Interpreting the “Model Volunteer” Through Gift Theory. In: Okabe, Y. (eds) State-Managed International Voluntary Service. Springer, Singapore. https://doi.org/10.1007/978-981-97-3615-7_4
Shaymieva E.Sh., Kormakov D.A. (2026). Ecosystem-based volunteerism development: potential for BRICS university ecosystems. Leadership and Management. 13 (2). 129-152. doi: 10.18334/lim.13.2.124733.
Vesloguzova M.V., Cafina Z.N. (2024). On the Question of Volunteering (Volunteering) Through Life. Upravlenie obrazovaniem: teoriya i praktika. (8-1). 157-167.
Zabelina O.V., Mirzabalaeva F.I., Vega A.Yu. (2019). Volunteering as a new form of employment. Russian Journal of Labor Economics. 6 (2). 775-786. doi: 10.18334/et.6.2.40692.
