Трансформация логистических маршрутов поставок российской продукции на экспорт в условиях санкционных ограничений (2022–2026 гг.): системный анализ и математическое моделирование
Хаирова С.М.1,2,3
, Перская В.В.1
, Хаиров Б.Г.4 ![]()
1 Финансовый университет при Правительстве Российской Федерации, Москва, Россия
2 Сибирский государственный автомобильно-дорожный университет (СибАДИ), Омск, Россия
3 Омский институт водного транспорта – филиал ФГБОУ ВО «Сибирский государственный университет водного транспорта», Омск, Россия
4 Новосибирский государственный университет экономики и управления «НИНХ», Новосибирск, Россия
Скачать PDF | Загрузок: 1
Статья в журнале
Экономика, предпринимательство и право (РИНЦ, ВАК)
опубликовать статью | оформить подписку
Том 16, Номер 4 (Апрель 2026)
Аннотация:
Актуальность исследования обусловлена обострением геополитической ситуации и санкционным давлением, которые вызвали необходимость коренной перестройки сложившихся логистических маршрутов поставок российской продукции на экспорт. Научная новизна исследования заключается в разработке комплексного математического аппарата для количественной оценки влияния санкционных ограничений на логистические системы и обоснование трансформации маршрутов поставок российской продукции на экспорт. Решена проблема систематизации теоретических подходов к анализу логистических систем и маршрутов в условиях ограничений на основе сравнительного анализа эффективности альтернативных маршрутов. В результате исследования выявлены основные направления структурной перестройки экспортных потоков; построена математическая модель распределения грузопотоков с учетом санкционных рисков; количественно оценена эффективность альтернативных маршрутов МТК «Север–Юг» и восточное направление. Рассчитан индекс структурных сдвигов, подтверждающий фундаментальную трансформацию системы. Предложена оптимизационная модель распределения экспортных потоков, учитывающая пропускную способность инфраструктуры и санкционные ограничения. Статья адресована широкому кругу специалистов, объединенных интересом к проблемам трансформации логистических систем, адаптации к внешним шокам и математическому моделированию социально-экономических процессов. Междисциплинарный характер исследования обеспечивает его востребованность как в академической среде, так и в сфере практического управления и бизнес-планирования
Ключевые слова: логистические маршруты российского экспорта, санкционные ограничения, МТК «Север–Юг», математическое моделирование, структурная трансформация, транспортные коридоры, оптимизация грузопотоков
Финансирование:
Статья подготовлена по результатам исследований, выполненных за счет бюджетных средств по государственному заданию Финуниверситета.
JEL-классификация: L81, F14, F42, K33, O33
Введение
Актуальность исследования обусловлена необходимостью поиска новых логистических маршрутов для обеспечения экспорта российской продукции в условиях ограничений. Геополитические изменения 2022 года стали точкой бифуркации для российской экономики и внешней торговли. Санкционное давление, включающее секторальные санкции, отключение от SWIFT, запрет на заход судов в порты ЕС и введение «потолка цен» на нефть, потребовало оперативной перестройки логистических цепочек. Экспорт товаров из России в 2024 году составил 476,4 млрд. долл., а прогноз на 2026 год – 501,5 млрд. долл. Доля дружественных стран во внешнеторговом обороте Российской Федерации, по оценкам экспертов, превышает 85% [1]. Отсутствие комплексных математических моделей, описывающих трансформацию логистических маршрутов и систем под влиянием санкционных ограничений, определяет научную актуальность исследования.
Анализ литературы по теме исследования свидетельствует о наличии научного пробела в области комплексного математического моделирования трансформации экспортной логистики под влиянием экзогенных политических шоков. Работы отечественных ученых Сергеева В.И. [22, с. 12-23], Дыбской В.В. [5, с. 11-17], а также зарубежных ученых Бауэрсокса Д., Клосса Д. [2, с. 146-299], рассматривают преимущественно рыночные факторы формирования логистической инфраструктуры. Исследования ряда авторов направлены на анализ логистической системы предприятий, отраслей, кластеров. Перская В.В., Хаиров Б.Г. исследовали возможность оптимизации финансовых потоков предприятия на основе логистического подхода [33, с. 149-160]. Формирование моделей управления организацией на основе принципов логистики рассматриваются в статьях Тонконог В.В. [35, с. 112-120], Головань Т.В. [3, с. 170-175], Хаировой С.М. [26, с. 118-122; 27, с. 126-129; 30, с. 21-29; 31, с. 486-500; 34, с. 149-160]. Проблемы транспортно-логистических и национальных макроуровневых систем рассмотрены в трудах Карнаухова С.Б. [7, с. 140-200], Кузменко Ю.Г. [13, с. 111-118], Кизим А.А. [8, с. 80-91], Зеленкова Г.А. [6, с. 34-37], Кострова В.Н. [11, с. 102-110]. Вопросы, связанные с оценкой геоэкономических ограничений рассматриваются в научных трудах Новикова Д.Т. [29, с. 470-483], Мачек М.И. [18, с. 68-70], Черноносова Н.В. [28, с. 270-275], Моисеенкова С.В. [19, с. 72-74].
Влияние экономических санкций на транспортную логистику Российской Федерации исследовал Куренков П.В. [14, с. 83-93] Анализ существующей транспортной инфраструктуры и ее территориальное размещение с учетом природно-ресурсного потенциала, а также проблемы пространственного развития Дальнего Востока и Арктики представлен в трудах Макушевой А. [17, с. 53-56]. Крылова И.М. [12, с. 36-39], Синюкова В.А. [24, с. 183-188], Пак М. [32, с. 141-148], Бардаль А.Б. [1, с. 78-113], Петрова И. С. [20, с. 45-62].
Зарубежные исследователи придерживаются той точки зрения, что основные инвестиционные ресурсы для развития инфраструктуры могут предоставить как государства, так и институты, ведущие многосторонние банки развития (МБР). При этом взаимосвязанность частей Евразии предлагается расценивать в связи с растущей необходимостью обойти Россию в торговле между Европой и Китаем [2].
Экономико-математические модели внешней торговли в работах Клейнера Г.Б. [28, с. 270-275], Гранберга А.Г. [4 с. 100-320], Макарова В.Л. [16, с. 90-180] не учитывают микроструктуру логистических маршрутов и инфраструктурные ограничения.
Научный пробел исследования заключается в том, что недостаточно систематизированы теоретические подходы к анализу логистических систем и маршрутов в условиях ограничений с учетом возможности математической формализации структуры экспортных потоков на основных направлениях российского экспорта; не сформирована модель распределения грузопотоков с учетом санкционных рисков на основе сравнительного анализа эффективности альтернативных маршрутов.
Цель данного исследования заключается в разработке теоретико-методологических основ и математического аппарата для анализа и оптимизации трансформации логистических маршрутов российского экспорта с учетом имеющихся ограничений периода 2022–2026 гг.
Научная новизна заключается в том, что впервые предложен комплексный математический аппарат для анализа трансформации логистических маршрутов российского экспорта в условиях санкционных ограничений, включающий модифицированный коэффициент диверсификации Херфиндаля–Хиршмана и функцию санкционного давления.
Авторская гипотеза исследования. Анализ и математическое моделирование трансформации логистических маршрутов российского экспорта в условиях санкционных ограничений 2022–2026 гг. определяет стратегию развития логистических маршрутов поставок российской продукции на экспорт и транспортную инфраструктуру маршрутной сети.
Методология исследования. Методология настоящего исследования представляет собой целостную систему принципов и методов познания; системного, институционального, эволюционного подходов Институциональный анализ фокусируется на изменениях в нормативно-правовой базе (санкционные пакеты ЕС, решения Евразийской экономической комиссии, национальное законодательство РФ), а также на формировании новых институтов поддержки экспортеров (платформа BRICS Bridge, система навигационных пломб, механизм «раскатки» логистических маршрутов). Структурно-функциональный анализ применяется для выявления изменений в конфигурации экспортных потоков и оценки роли различных элементов логистической системы в обеспечении ее устойчивости.
Теоретико-методологические основы исследования трансформации экспортной логистики.
Современный период развития логистики (2020г. - н.в.) характеризуется исследованием устойчивости цепей поставок, цифровизации и адаптации к экзогенным шокам [10, 21]. Понятие устойчивости логистической системы включает способность противостоять шокам, адаптироваться и восстанавливаться через избыточность мощностей, гибкость маршрутов и диверсификацию поставщиков [15, 25]. Этапы трансформации экспортной логистики в 2021-2026 гг. представлены на рисунке 1. Санкционные ограничения представляют собой специфический вид экзогенного политического шока.
Рисунок 1. Этапы трансформации экспортной логистики в 2021 - 2026 гг.
Источник: составлено авторами по официальной статистике ФТС России, Росстата, Всемирного банка за 2015-2026 гг.; нормативно-правовых актов ЕС, ЕЭК, РФ 2022–2026 гг.; аналитических материалов Минтранса, Минэкономразвития, РЭЦ2023–2026 гг.; отраслевых СМИ Интерфакса, РБК, Коммерсанта 2025–2026 гг.; Специализированных порталов Альта-Софт, БАМАП, Морские вести 2026 г.
Для
количественной оценки их воздействия введена функция санкционного давления
:
),
где σi – интенсивность i-го санкционного пакета
– период действия санкций.
Динамика переориентации экспортных потоков в период 2022 – 2026 гг. выглядит следующим образом: восточное направление демонстрирует устойчивый рост экспорта в Китай, Индию и страны АТР. Изменения логистических маршрутов российского экспорта в 2025-2026 годах представляют собой сложный процесс вынужденной трансформации, вызванной сочетанием геополитических ограничений, природных факторов и структурных сдвигов в мировой торговле. Анализ структурной динамики экспортных логистических маршрутов выявил, что традиционная структура в период до 2022 г. характеризовалась доминированием западного направления с долей около 50%, использованием портов Балтики (Усть-Луга, Приморск, Санкт-Петербург) [4] и Черного моря (Новороссийск, Туапсе) [5], финансовой инфраструктурой SWIFT и расчетами в долларах и евро. [6] С введением секторальных санкций в 2022 году произошла стремительная деградация традиционной структуры. Ограничения затронули не только финансовый сектор (отключение от SWIFT, блокировка резервов), но и транспортную сферу (закрытие портов для российских судов, запрет на перевозки определенных категорий товаров). Как следствие, доля западного направления в экспортных потоках сократилась более чем вдвое, что потребовало срочного поиска альтернативных маршрутов. Хронология введения санкционных пакетов 2022-2026 гг. включает 20 пакетов ЕС.
В таблице 1 систематизирована структура экспортных потоков по направлениям в период с 2021-2026 гг., определен удельный вес каждого направления по итогам анализа статистических данных.
Таблица 1.
Структура экспортных потоков по направлениям, 2021–2026 гг., %
|
Направление / Маршрут
|
2021
|
2022
|
2023
|
2024
|
2025
|
2026
|
|
Западное направление (ЕС)
|
49,8
|
38,2
|
25,4
|
18,6
|
14,2
|
12,5
|
|
Восточное направление (Азия)
|
23,5
|
31,7
|
38,9
|
42,3
|
44,1
|
45,2
|
|
Южное направление (Африка, Ближний
Восток)
|
12,4
|
14,6
|
16,8
|
18,2
|
19,3
|
20,1
|
|
МТК «Север–Юг»
|
4,8
|
6,3
|
8,2
|
9,7
|
11,5
|
12,8
|
|
Транзит через ЕАЭС
|
5,1
|
5,8
|
6,5
|
7,1
|
7,8
|
8,4
|
|
Прочие направления
|
4,4
|
3,4
|
4,2
|
4,1
|
3,1
|
1,0
|
|
Итого
|
100,0
|
100,0
|
100,0
|
100,0
|
100,0
|
100,0
|
|
Составлено автором по источникам: Федеральная таможенная
служба РФ. Данные об экспорте и импорте России за 2021–2025 годы. – Текст: электронный
// ФТС России: [сайт]. – 2026. – URL: https://customs.gov.ru/statistic (дата обращения:
20.02.2026). Министерство транспорта Российской Федерации. Стратегия развития
международного транспортного коридора «Север–Юг» до 2030 года: утверждена распоряжением
Минтранса России от 15 декабря 2023 г. № АК-185-р. – Москва, 2023. – 85 с.
Российский экспортный центр. Годовой отчет 2025. – Текст: электронный // РЭЦ:
[сайт]. – 2026. – URL: https://www.exportcenter.ru/about/reports/ (дата обращения:
15.02.2026).
| ||||||
Логистическая система рассматривается как сложная динамическая система, описываемая аппаратом теории графов, теории массового обслуживания и оптимизационного моделирования [4, 9]. В настоящем исследовании экспортная логистическая система представлена как взвешенный ориентированный граф G = (V, E, w), где V – множество вершин (источник, стоки, транзитные узлы), E – множество ребер (маршруты), w – весовая функция (объем экспортного потока).
Математическое моделирование трансформации экспортных логистических маршрутов.
Формализация структуры экспортной логистической сети: экспортная логистическая система представлена как взвешенный ориентированный граф
G = (V, E, w), где:
· V = {v, v1, ..., vn} – множество вершин (v – РФ, vi – страны назначения, vj – транзитные узлы);
· E = {eij} – множество направленных ребер (маршруты);
· w: E → R⁺ – весовая функция (объем экспортного потока).
Моделирование обобщенной стоимости перевозки с учетом санкционных рисков.
Обобщенная функция стоимости перевозки по маршруту eij имеет вид:
|
|
(1)
|
|
|
(2)
|
Модель динамики пропускной способности:
|
|
(3)
|
Регрессионная модель оценена по данным 2015-2025 гг.:
|
|
(4)
|
R² = 0,89, F-статистика = 23,45. Коэффициент при санкционной дамми-переменной (0,43) свидетельствует о значимом влиянии санкционного фактора на переориентацию экспортных потоков.
Моделирование МТК «Север–Юг» с учетом инфраструктурных ограничений.
Пропускная способность МТК лимитируется «узкими местами»:
|
|
(5)
|
Моделирование адаптационных механизмов:
Платежная система BRICS Bridge. По данным Ассоциации банков России [13], новая система трансграничных платежей может снизить банковскую комиссию за переводы минимум вдвое – с текущих 6% до уровня ниже 3%. Расчетной единицей станет золотой стейблкойн на базе прав заимствования МВФ. Ожидается, что быстрые платежи позволят повысить товарооборот между Россией и странами БРИКС на 7–10%. Эффективность системы: [14]
|
|
(6)
|
Производственная функция Кобба–Дугласа:
|
|
(7)
|
|
(рост экспорта на 5,6%)
|
(8)
|
Сравнительный анализ эффективности альтернативных маршрутов МТК «Север–Юг» демонстрирует высокий потенциал: сокращение расстояния на 40% и времени в пути на 44% по сравнению с маршрутом через Суэцкий канал [15] [16]. Основу грузопотока составляют продукция лесной и бумажной промышленности, металлы, продовольственные товары, химическая продукция. В перспективе планируется расширение номенклатуры за счет угля, нефтепродуктов, удобрений и зерновых. [17] В итоге разработана таблица интегральной оценки эффективности маршрутов (таблица 2).
Таблица 2.
Интегральная оценка эффективности маршрутов по 5-балльной шкале.
|
Маршрут
|
Стоимость
|
Время
|
Надежность
|
Риски
|
Интегральная
оценка
|
|
Восточное
направление
|
4
|
3
|
4
|
3
|
4,2
|
|
Южное
направление
|
3
|
4
|
3
|
2
|
3,5
|
|
МТК
«Север–Юг»
|
5
|
5
|
2
|
2
|
3,8
|
|
Транзит
ЕАЭС
|
4
|
4
|
3
|
3
|
3,6
|
|
Источник: составлено авторами в
ходе исследования.
| |||||
Оценка эффективности адаптационных механизмов показала, что цифровые сервисы РЭЦ обеспечивают существенное снижение административной нагрузки на экспортеров [18] [19] Введение единых сквозных ставок на МТК «Север–Юг» позволит снизить транспортные издержки, устранить ценовые разрывы на отдельных участках и повысить предсказуемость тарифов. [20] [21]
Механизм «раскатка» представляет собой инструмент государственной поддержки, направленный на стимулирование развития новых международных логистических маршрутов для российских экспортеров. Данный механизм реализуется Министерством промышленности и торговли РФ в рамках национального проекта «Международная кооперация и экспорт». [22] [23] «Раскатка» – это субсидирование логистических компаний и экспортеров для компенсации части затрат на перевозку продукции по приоритетным международным транспортным коридорам, преимущественно в страны Латинской Америки и Африки. Для реализации данного инструмента при трансформации логистических маршрутов российского экспорта в условиях санкционных ограничений 2022–2026 гг. необходимо выполнять ключевые параметры механизма, закрепленные в соответствующих документах по состоянию на обозначенный период:
1.Объект поддержки - все экспортеры несырьевых неэнергетических грузов, перевозимых в контейнерах, независимо от номенклатуры товара.
2. Условие поддержки: груз должен быть контейнеризированным. Крупнообъемные, крупнотоварные доставки на сухогрузах не субсидируются, так как они менее капиталоемкие, но требуют тех же расходов.
3. География субсидирования (2025 г.): Никарагуа, Сенегал, Венесуэла, Бразилия, Куба, ЮАР, Танзания.
4. География на 2026 г.: расширение на макрорегионы – вся Латинская Америка, Африка и Южная Азия.
4. Размер поддержки: скидка до 50% при пользовании контейнерным сервисом, запущенным одной из восьми компаний, прошедших отбор.
5. Финансирование в 2025 г.:1,2 млрд рублей было заложено на программу «Раскатка».
6. Финансирование в 2026 г.: планируется увеличение объема финансирования (точная цифра не объявлена, но заявлено об увеличении.)
7.Отправители: поставки выполняются из портов Балтийского моря или Азово-Черноморского бассейна.
Для количественной оценки эффективности механизма «раскатка» были использованы с источники, систематизированные в таблице 3.
Таблица 3.
Количественной оценки эффективности механизма «раскатка»
|
Параметр
|
Значение
|
Источник
|
|
Финансирование
2025 г. (G2025)
|
1,2 млрд
руб.
|
Минпромторг
РФ / Интерфакс [3]
|
|
Увеличение финансирования 2026 г.
|
+20% (оценка)
|
Заявление
главы Минпромторга [22, 26]
|
|
Коэффициент
эластичности (α)
|
0,3
|
Эмпирическая
оценка на основе аналогичных программ [6]
|
|
Доля несырьевого
экспорта в совокупном
|
~50%
|
РЭЦ [32]
|
|
Общий экспорт
2026 (прогноз)
|
501,5 млрд
долл.
|
Минэкономразвития
РФ [7]
|
|
Курс доллара
(среднегодовой)
|
92,5 руб./долл.
|
ЦБ РФ (прогноз)
[14]
|
|
Источник: составлено
авторами в ходе исследования.
| ||
Полученные расчеты позволяют сделать следующие выводы, что механизм государственной поддержки «раскатка» является эффективным инструментом стимулирования несырьевого неэнергетического экспорта России. На основе производственной функции Кобба–Дугласа и официальных данных Минпромторга РФ о финансировании программы рассчитано, что увеличение объема финансирования на 20% (с 1,2 до 1,44 млрд. руб.) обеспечит дополнительный прирост экспорта на 5,6%, что в абсолютном выражении составит около 290 млн долл. или 26,8 млрд руб. Бюджетная эффективность программы оценивается мультипликатором 112, что подтверждает целесообразность дальнейшего развития данного механизма поддержки экспортеров, особенно на приоритетных направлениях – в страны Африки и Латинской Америки.
Для количественной оценки глубины структурной трансформации логистических маршрутов российского экспорта использован индекс структурных различий Гатева (Gatev Index), который позволяет измерить степень изменения структуры совокупности между двумя периодами времени.
Индекс структурных различий Гатева:
|
|
(9)
|
pk2 – доля k-го направления в общем экспортном потоке в текущем периоде (2026 год);
K – количество направлений экспортных потоков.
Интерпретация индекса: IG = 0 – структура полностью идентична;
– незначительные структурные
сдвиги;
– умеренные структурные
сдвиги;
– существенные структурные
сдвиги;
– радикальная трансформация
структуры.
Индекс структурных различий Гатева, рассчитанный на основе официальных данных ФТС России, прогнозов Минэкономразвития и аналитических материалов Минтранса и ЕЭК, составил IG = 0,57 (с округлением до 0,57). Это значение однозначно свидетельствует о фундаментальной трансформации структуры экспортных логистических маршрутов Российской Федерации под влиянием санкционных ограничений 2022–2026 гг.
Основными направлениями структурного сдвига стали:
· сокращение доли западного направления с 49,8% до 12,5%;
· рост восточного направления с 23,5% до 45,2%;
· развитие МТК «Север–Юг» (с 4,8% до 12,8%);
· увеличение транзитного потенциала ЕАЭС (с 5,1% до 8,4%).
Полученные результаты подтверждают успешность адаптационных мер и необходимость дальнейшего развития альтернативных логистических маршрутов. Ниже представлена сводная таблица 4 ключевых изменений на основных направлениях российского экспорта.
Таблица 4.
Ключевых изменений на основных направлениях российского экспорта.
|
Направление
/ Маршрут
|
Ключевые
изменения и статус
|
Основные
вызовы и риски
|
|
Черноморские
порты
|
Восстановление
экспорта после спада 2025 г.; ключевой канал для зерна в Африку и Азию.
|
Военные
риски (атаки БПЛА); доп. меры безопасности (досмотр судов); перегрузка мощностей.
|
|
МТК
«Север–Юг»
|
Приоритетная
альтернатива Суэцкому каналу (до 40% короче). Рост грузопотока, цель 45 млн т
к 2030 г.
|
Инфраструктурные
проблемы в Иране (строительство ж/д); геополитическая нестабильность в регионе.
|
|
Северный
морской путь
|
Рост
контейнерных перевозок (рекордный транзит в 2024 г.). Пилотный рейс Китай-Европа
за 20 дней.
|
Нехватка
ледоколов и судов ледового класса; сложные погодные условия; необходимость развития
портов.
|
|
Балтийские
порты
|
Критическое
сжатие экспорта нефти из-за рекордного обледенения в 2026 г. Спад отгрузок.
|
Тяжелая
ледовая обстановка; дефицит тоннажа; ожидание проводки
(до +7 дней) . |
|
Африканское
направление
|
Стратегический
приоритет с господдержкой. Рост поставок продовольствия, техники, удобрений.
|
Логистическая
неосвоенность; необходимость «раскатки» новых маршрутов; платежные риски.
|
|
Источник:
составлено авторами в ходе исследования.
| ||
Российская экспортная логистика в 2026 году находится в состоянии активной, но вынужденной перестройки. Успех этой трансформации будет зависеть от скорости устранения инфраструктурных «узких мест» (особенно в Иране и Арктике), эффективности цифровизации процессов и способности бизнеса адаптироваться к работе с новыми, зачастую более сложными и дорогими маршрутами в условиях сохраняющегося санкционного давления (таблица 5). Наблюдается снижение доминирования Запада и рост суммарной доли с 45,8% до 86,5% направлений: Восток + Юг + Север‑Юг + ЕАЭС.
Таблица 5.
Сравнительная таблица процессов.
|
Параметр
|
Традиционная схема (до 2022)
|
Новая схема (2026)
|
|
Основные
участники
|
Экспортёр,
логистический оператор, таможня/ЕАЭС, платёжная система
|
Экспортёр,
логистический оператор, таможня/ЕАЭС, господдержка, платёжная система
|
|
Маршрут
перевозки
|
Стандартный
|
Восток/юг
(альтернативные направления)
|
|
Таможенное
оформление
|
Прямое взаимодействие
логистического оператора с таможней
|
Подача декларации
с случайным распределением по ЦЭД (Центрам электронного декларирования)
|
|
Система
контроля
|
Стандартные
процедуры
|
Проверка
в системе СПОТ (Система приоритетного обслуживания и отслеживания)-
автоматизирует управление очередями и проверку деклараций.
|
|
Дополнительные
требования
|
Отсутствуют
|
Обязательная
установка навигационной пломбы ЕАЭС для отслеживания грузов
|
|
Господдержка
|
Не предусмотрена
|
Заявка на
«раскатку» маршрута; субсидия до 50% при необходимости
|
|
Способ оплаты
|
Через SWIFT
|
Через BRICS
Bridge (международная платёжная платформа)
|
|
Комиссия
за платёж
|
Стандартная
(не указана)
|
1,2%
|
|
Регистрация
в системах
|
Не требуется
|
Обязательная
регистрация в ГосЛог (государственная система логистики)
|
|
Итоговый
этап
|
Доставка
груза экспортёру
|
Доставка
по новому маршруту с соблюдением всех требований 2026 года
|
|
Источник:
составлено авторами в ходе исследования.
| ||
Ключевые механизмы трансформации представлены в таблице 6.
Таблица 6.
Ключевые механизмы трансформации.
|
Механизм
|
Описание / Эффект
|
Количественный показатель
|
|
BRICS Bridge
|
Международная
платёжная платформа, снижающая издержки
|
Снижение
комиссии на 65,7% по сравнению с предыдущими схемами (например, SWIFT)
|
|
«Раскатка»
мультимодальных маршрутов
|
Развитие
комбинированных перевозок (ж/д + авто + море)
|
Мультипликатор
эффективности: 112 (вероятно, коэффициент роста пропускной способности или числа
маршрутов)
|
|
Навигационные
пломбы ЕАЭС
|
Система
цифрового отслеживания грузов в реальном времени
|
Внедрение
с февраля 2026 года; обязательное использование для определённых категорий грузов
|
|
Источник:
составлено авторами в ходе исследования.
| ||
Итоговые показатели экспорта на 2026 год представлены в таблице 7.
Таблица 7.
Итоговые показатели экспорта на 2026 год
|
Показатель
|
Значение
|
Примечание
|
|
Общий объём
экспорта
|
501,5 млрд
$
|
Базовый
показатель для оценки трансформации
|
|
Доля экспорта
в дружественные страны
|
85%
|
Ключевой
индикатор переориентации рынков сбыта
|
|
Грузопоток
по МТК «Север‑Юг»
|
30 млн т
|
Показатель
развития альтернативного транспортного коридора
|
|
Индекс трансформации
(IG)
|
0,57
|
Комплексный
показатель изменений структуры логистики (рассчитан на основе сдвигов долей направлений)
|
|
Источник:
составлено авторами в ходе исследования.
| ||
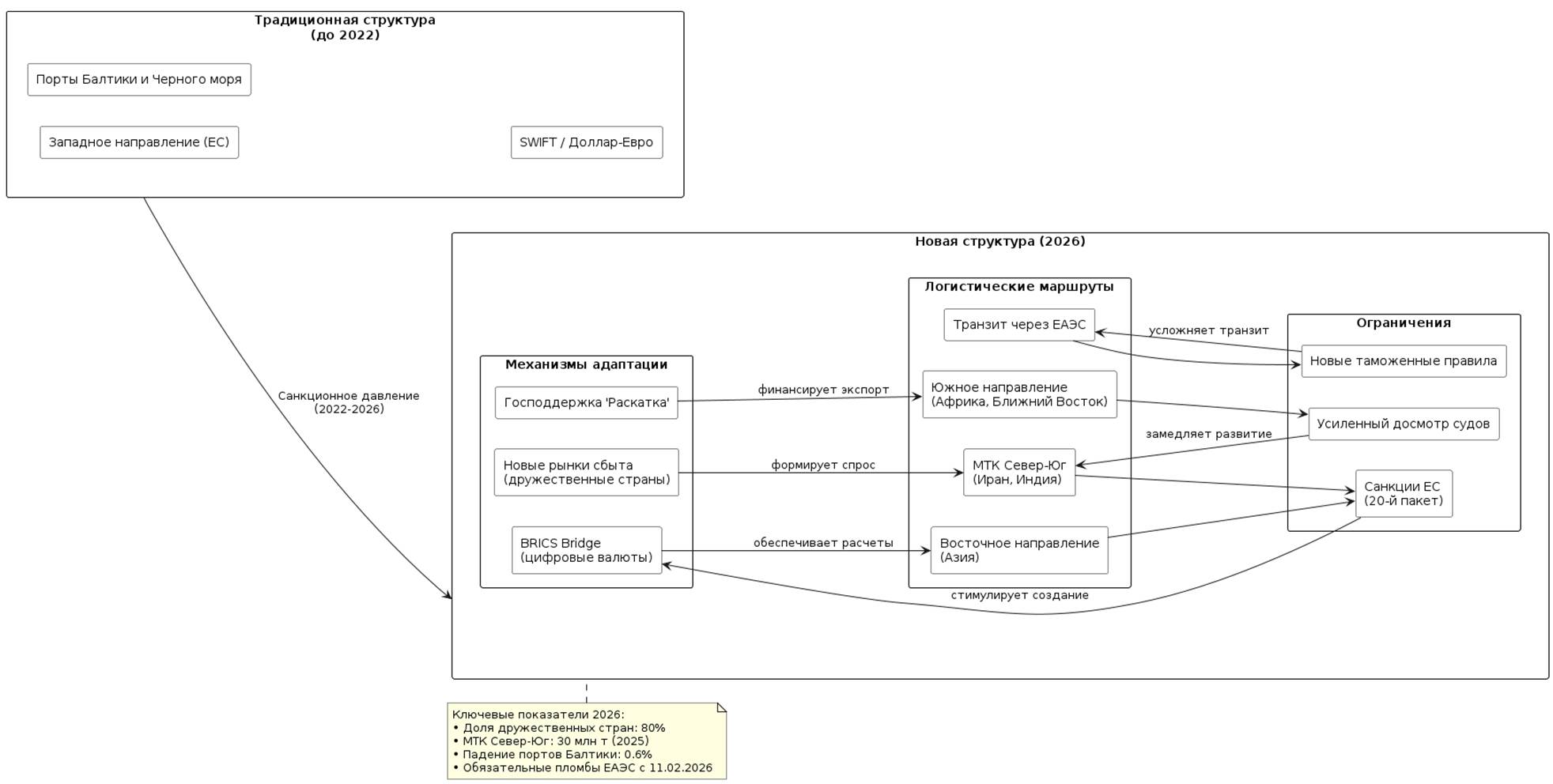
Краткий анализ изменений, представленных на рисунке 2.
1. Географическая переориентация: резкое снижение доли западных направлений; значительный рост восточного вектора и развитие коридоров «Юг» и «Север‑Юг».
2. Инфраструктурно‑финансовая поддержка:внедрение BRICS Bridge для снижения транзакционных издержек; развитие мультимодальных перевозок и цифрового контроля (пломбы).
3.Результативность: 80% экспорта приходится на дружественные страны.
МТК «Север‑Юг» достиг грузопотока 30 млн т, что подтверждает его статус ключевого альтернативного маршрута.
Результаты исследования
Разработана схема трансформации логистических маршрутов российского экспорта в условиях санкционных ограничений 2022-2026 гг. с учетом ограничений и механизмов адаптации. Определены этапы трансформации экспортной логистики в данный период. Систематизирована структура экспортных потоков по направлениям в период 2021-2026 гг., определен удельный вес каждого направления по итогам анализа статистических данных. Представленная структура экспортных потоков по направлениям 2021-2026 гг. и анализ текущих тенденций позволяет сформулировать ряд прогнозных оценок развития экспортной логистики Российской Федерации на среднесрочную перспективу.
Рисунок 2. Трансформация экспортной логистики Российской Федерации (2022 – 2026 гг.)
Источник: составлено авторами в ходе исследования.
Во-первых, ожидается дальнейшая консолидация логистического рынка: крупные компании с финансовым запасом прочности будут укреплять свои позиции, вытесняя или поглощая мелких операторов, не справляющихся с ростом операционных затрат и требованиями цифровизации.
Во-вторых, продолжится развитие транзитного потенциала. Усиление контроля за транзитом через ЕАЭС с использованием навигационных пломб будет сопровождаться развитием инфраструктуры МТК «Север–Юг», который, несмотря на текущие трудности, сохраняет статус безальтернативного маршрута для наращивания торговли с Индией и странами Персидского залива.
В-третьих, фактор непредсказуемости будет оказывать существенное влияние на стоимость перевозок. Помимо традиционных рыночных факторов (курс рубля, цены на топливо), на логистические издержки будут влиять геополитические решения, новые санкционные пакеты и природно-климатические условия, особенно в Балтийском регионе.
Индекс структурных различий Гатева, составил IG = 0,57, что свидетельствует о фундаментальной трансформации структуры экспортных логистических маршрутов Российской Федерации под влиянием санкционных ограничений 2022-2026 гг.
Заключение
Проведенный анализ позволяет сделать вывод о том, что период 2022–2026 годов ознаменовался фундаментальной трансформацией логистической системы российского экспорта. Процесс переориентации на восточные и южные рынки сопровождается формированием новой инфраструктуры (МТК «Север-Юг»), ужесточением внутреннего административного и технического контроля (система пломбирования, досмотр судов, цифровизация декларирования) и поиском альтернативных платежных решений (BRICS Bridge). Ключевым вызовом современного этапа становится необходимость одновременной адаптации участников внешнеэкономической деятельности к растущему внешнему санкционному давлению и усложняющимся внутренним регуляторным требованиям. Дальнейшая динамика развития логистических маршрутов поставок российской продукции на экспорт будет определяться способностью государства и бизнеса к эффективной координации усилий по преодолению инфраструктурных узких мест на территории государств-транзитеров и институциональных барьеров. Участники внешнеэкономической деятельности должны интегрироваться в новые цифровые платформы (такие как «ГосЛог»), что позволит эффективно запустить финансовые механизмы БРИКС.
В статье проведен комплексный анализ структурных изменений логистической системы российского экспорта, выявлении ключевых вызовов и ограничений, а также дана оценка эффективности формирующихся адаптационных механизмов.
[1] Федеральная таможенная служба РФ. Данные об экспорте и импорте России за 2021–2025 годы. - Текст: электронный // ФТС России: [сайт]. - 2026. – URL: https://customs.gov.ru/statistic (дата обращения: 20.02.2026)
[2] Köstem S., Metintaş M. Financing connectivity in Eurasia: The role of multilateral development banks. 2024. – URL: https:// www.researchgate.net/publication/387822559 (дата обращения: 17.01.2025)/
[3] РБК. Двадцатый пакет санкций ЕС: что вошло в новые ограничения против России // РБК: [сайт]. – 24 февраля 2026. – URL: https://www.rbc.ru/politics/24/02/2026/... (дата обращения: 25.02.2026).
[4] Администрация портов Балтийского моря. Статистика грузооборота. – URL:https://www.pasp.ru/statistics (дата обращения: 20.02.2026).
[5] Администрация портов Черного моря. Статистика грузооборота. – URL:https://www.nmtp.info/statistics (дата обращения: 20.02.2026).
[6] ОТЭКО. Порт Тамань. – URL: https://oteko.ru/ports/taman/ (дата обращения: 20.02.2026).
[7] О применении навигационных пломб для отслеживания перевозок объектов отслеживания по территориям двух и более государств-членов Евразийского экономического союза: Евразийский экономический союз. Решение Коллегии Евразийской экономической комиссии от 23 сентября 2025 г. № 84. // Альта-Софт: [сайт]. – 2025. – URL: https://www.alta.ru (дата обращения: 20.02.2026).
[8] Министерство экономического развития Курской области. РЭЦ запустил четыре новых цифровых сервиса для российских экспортеров. – Текст: электронный // Министерство экономического развития Курской области: [сайт]. – 12 января 2026. – URL: https://economy.kursk.ru/news/433696-rets-zapustil-chetyre-novykh-tsifrovykh-servisa-dlya-rossiyskikh-eksporterov/ (дата обращения: 20.02.2026).
[9] Российский экспортный центр. Годовой отчет 2025. – Текст: электронный // РЭЦ: [сайт]. – 2026. – URL: https://www.exportcenter.ru/about/reports/ (дата обращения: 15.02.2026).
[10] Южный региональный центр поддержки экспорта. Новый бесплатный сервис на платформе «Мой экспорт» — «Экспортный ассистент». – Текст: электронный // Южный региональный центр поддержки экспорта: [сайт]. – 13 января 2026. – URL: https://exporteram.ru/novyj-besplatnyj-servis-na-platforme-moj-eksport-eksportnyj-assistent/ (дата обращения: 20.02.2026).
[11] Российская Федерация. Постановления Правительства РФ. О мерах по реализации Указа Президента Российской Федерации от 8 марта 2022 г. № 100: постановление Правительства РФ от 8 марта 2022 г. № 311// Правовая система «Гарант».
[12] Министерство транспорта Российской Федерации. Стратегия развития международного транспортного коридора «Север–Юг» до 2030 года: утверждена распоряжением Минтранса России от 15 декабря 2023 г. № АК-185-р. – Москва, 2023. – 85 с.
[13] Евразийский экономический союз. Решение Коллегии Евразийской экономической комиссии от 27 января 2026 г. № 12 «О внесении изменений в некоторые решения Коллегии Евразийской экономической комиссии» // Контур.Норматив: [сайт]. – 2026. – URL:https://normativ.kontur.ru/documentmoduleId=1&documentId=504259(дата обращения: 20.02.2026).
[14] Журнал «Эксперт». Мост для трансграничных переводов: АБР предложила систему платежей BRICS Bridge на основе «золотого» стейблкойна. – Текст: электронный // Эксперт: [сайт]. – 19 февраля 2026. – URL: https://expert.ru/amp/ekonomika/most-dlya-transgranichnykh-perevodov/ (дата обращения: 20.02.2026).
[15] Российская Федерация. Постановления Правительства РФ. О мерах по реализации Указа Президента Российской Федерации от 8 марта 2022 г. № 100: постановление Правительства РФ от 8 марта 2022 г. № 311. // Правовая система «Гарант».
[16] Министерство транспорта Российской Федерации. Стратегия развития международного транспортного коридора «Север–Юг» до 2030 года: утверждена распоряжением Минтранса России от 15 декабря 2023 г. № АК-185-р. – Москва, 2023. – 85 с.
[17] Журнал «Автомобильные дороги». С севера на юг, с востока на запад. // Автомобильные дороги : [сайт]. – 2026. – URL: http://www.avtodorogi-magazine.ru/arkhiv/razdely/16-v-vypuske-zhurnala/1140-s-severa-na-yug-s-vostoka-na-zapad.html (дата обращения: 20.02.2026).
[18] Евразийский экономический союз. Решение Коллегии Евразийской экономической комиссии от 23 сентября 2025 г. № 84 «О применении навигационных пломб для отслеживания перевозок объектов отслеживания по территориям двух и более государств-членов Евразийского экономического союза». // Альта-Софт : [сайт]. – 2025. – URL: https://www.alta.ru (дата обращения: 20.02.2026).
[19] Министерство экономического развития Курской области. РЭЦ запустил четыре новых цифровых сервиса для российских экспортеров. – Текст : электронный // Министерство экономического развития Курской области : [сайт]. – 12 января 2026. – URL: https://economy.kursk.ru/news/433696-rets-zapustil-chetyre-novykh-tsifrovykh-servisa-dlya-rossiyskikh-eksporterov/ (дата обращения: 20.02.2026).
[20] Российская Федерация. Постановления Правительства РФ. О мерах по реализации Указа Президента Российской Федерации от 8 марта 2022 г. № 100 : постановление Правительства РФ от 8 марта 2022 г. № 311. – Доступ из справ.-правовой системы «Гарант». – Текст : электронный.
[21] Журнал «Автомобильные дороги». С севера на юг, с востока на запад. – Текст : электронный // Автомобильные дороги : [сайт]. – 2026. – URL: http://www.avtodorogi-magazine.ru/arkhiv/razdely/16-v-vypuske-zhurnala/1140-s-severa-na-yug-s-vostoka-na-zapad.html (дата обращения: 20.02.2026).
[22] Минпромторг увеличит финансирование на «раскатку» новых логистических маршрутов // Альта-Софт. – 2025. – URL:https://www.alta.ru/logistics_news/122942/( дата обращения:20.02.2026).
[23] Минпромторг увеличит финансирование на «раскатку» новых логистических маршрутов // Морские вести России. – 2025. – URL: https://morvesti.ru/news/1679/118712/ (дата обращения:20.02.2026).
Источники:
2. Бауэрсокс Д.Дж., Клосс Д.Дж. Логистика: интегрированная цепь поставок. / пер. с англ. – 2-е изд. - Москва: Олимп-Бизнес, 2017. – 640 c.
3. Головань Т.В., Тонконог В.В. Единое информационное пространство цифровой логистики в мультимодальных транспортных системах // Актуальные проблемы общества, экономики и права в контексте глобальных вызовов: сборник материалов V Международной научно-практической конференции, г. Санкт- Петербург, 5 ноября 2021 г. – Санкт-Петербург: ООО «ИРОК». Санкт-Петербург, 2021. – c. 170-175.
4. Гранберг А.Г. Основы региональной экономики. / учебник для вузов. – 5-е изд. - Москва: ВШЭ, 2006. – 496 c.
5. Дыбская В.В., Сергеев В.И. Эволюция управления цепями поставок: от бизнес-логистики до SCM 4.0 // РИСК: Ресурсы, информация, снабжение, конкуренция. – 2025. – № 2. – c. 11-17. – doi: 10/56584/1560-8816-2025-2-11-17.
6. Зеленков Г.А., Шевченко В.Н. Сущность транспортно-логистической системы, структура и принципы построения // Экономический вектор. – 2017. – № 4. – c. 34-37.
7. Карнаухов С.Б. Логистические системы в экономике России. / монография. - Москва: Фирма Благовест-В, 2002. – 205 c.
8. Кизим А.А., Сердюк А.А. Транспортно-логистическая система как фактор устойчивого развития региона // Чрезвычайные ситуации: промышленная и экологическая безопасность. – 2013. – № 1-2. – c. 80-91.
9. Клейнер Г.Б. Экономико-математическое моделирование. / учебное пособие. - Москва: Дело, 2021. – 420 c.
10. Коваленко Е.И. Проблемы и риски цифровой трансформации в логистике, и концепция control tower // Вестник Алтайской академии экономики и права. – 2022. – № 4-2. – c. 205-208. – doi: 10.17513/vaael.2158.
11. Костров В.Н., Зюзин В.Л. Концептуальные основы формирования региональных транспортно-логистических систем // Научные проблемы водного транспорта. – 2006. – № 18. – c. 102-110.
12. Крылов И.М. ерриториальное планирование транспорта в регионах азиатской части России в связи с освоением природно-ресурсного потенциала // Материалы XVI Совещания географов Сибири и Дальнего Востока: Владивосток: Тихоокеанский институт географии ДВО РАН. Владивосток, 2021. – c. 36-39.
13. Кузменко Ю.Г., Грейз Г.М., Калентеев С.В. Транспортно-логистическая система как субъект социально-экономического развития региона // Journal of new economy. – 2013. – № 2. – c. 111-118.
14. Куренков П.В., Сафронова А.А., Герасимова Е.А., Харитонова М.Н. Влияние экономических санкций на транспортную логистику Российской Федерации // Социально-экономический и гуманитарный журнал Красноярского ГАУ. – 2022. – № 4. – c. 83-93. – doi: 10.36718/2500-1825-2022-4-83-93.
15. Ляманова Е.А. Гибкие решения в управлении цепями поставок на предприятии // Управленческий учет. – 2023. – № 8. – c. 152-158. – doi: 10.25806/uu82023152-158.
16. Макаров В.Л., Бахтизин А.Р. Логинов Е.Л. Применение экономико-математических методов и моделей оптимального планирования в цифровой экономике будущего (ЦЭМИ АН СССР и ЦЭМИ РАН: прогностическая интерпретация и развитие научного наследия нобелевских лауреатов Л.В. Канторовича и В.В. Леонтьева). - Москва: ЦЭМИ РАН, 2022. – 248 c.
17. Макушева А., Тонконог В.В. Организация мультимодальных перевозок в новых реалиях // Вестник ГМУ им. адмирала Ф.Ф. Ушакова. – 2024. – № 3. – c. 53-56.
18. Мачек М.И., Тонконог В.В. Логистические риски в условиях санкций // Вестник ГМУ им. адмирала Ф.Ф. Ушакова. – 2024. – № 3. – c. 68-70.
19. Моисеенкова С.В., Тонконог В.В. Параллельный импорт и другие экономические меры как ответ на санкции против России // Вестник государственного морского университета имени адмирала Ф.Ф. Ушакова. – 2023. – № 4. – c. 72-74.
20. Петров И.С., Соколова А.Н. Трансформация транспортных коридоров России в условиях санкционных ограничений // Российский внешнеэкономический вестник. – 2025. – № 2. – c. 45-62.
21. Сергеев В.И. Прозрачность и устойчивость цепей поставок // Логистика сегодня. – 2021. – № 3. – c. 200–206. – doi: 10.36627/2500-1302-2021-3-3-200-206.
22. Сергеев В. И., Сергеев И. В. Методология планирования цепей поставок // РИСК: Ресурсы, информация, снабжение, конкуренция. – 2022. – № 1. – c. 12-23.
23. Сидоров В.Н., Кузнецова Е.П. Математическое моделирование грузопотоков в международных транспортных коридорах // Экономика и математические методы. – 2025. – № 1. – c. 78-94. – doi: 10.31857/S0424738825010053.
24. Синюков В.А. Проблемы логистики на Дальнем Востоке // Проблемы и перспективы социально-экономического развития России в XXI веке: Сборник научных статей IV Всероссийской научной конференции. Том Выпуск 4. Под научной редакцией Э.А. Гасанова, О.К. Коробковой, С.М. Пак, О.И. Тишутиной. Отв. редактор С.Н. Солдаткин. Хабаровск, 2023. Хабаровск, 2023. – c. 183-188.– doi: 10.38161/978-5-7823-0774-5-2023-183-188.
25. Ступникова Е.А., Разинкин Д.Н. Анализ неопределенности развития международных грузовых контейнерных перевозок // Вестник евразийской науки. – 2023. – c. 15.
26. Хаирова С.М. Некоторые аспекты применения логистического подхода к организации закупок на предприятии ОАО Омский бекон // Известия Самарского научного центра Российской академии наук. – 2002. – c. 118-122.
27. Хаирова С.М. Проблемы интеграции логистических услуг // Известия Самарского научного центра Российской академии наук. – 2003. – c. 126-129.
28. Черноносова Н.В. Перестройка логистической деятельности в условиях санкций // Экономика: вчера, сегодня, завтра. – 2022. – № 10A. – c. 270-275. – doi: 10.34670/AR.2022.32.64.030.
29. Khairov B.G., Novikov D.T., Prokof\\\'yeva T.A., Protsenko I.O., Khairova S.M. Reflexive governance of import substitution mechanism in clusters European // Research Studies Journal. – 2017. – № 3B. – p. 470-483. – doi: 10.35808/ersj/722.
30. Khairova S.M. The formation of models of management organization on the principles of environmental sciences // Actual Problems of Economics. – 2014. – № 6. – p. 21-29.
31. Khairova S.M., Perskaya V.V., Khairov B.G., Galaktionova E.S., Gazizova D.B., Karymov N.R. The influence of macroeconomic factors on the export of cereal crops in foreign trade activities individual countries // Journal of human, earth, and future. – 2023. – № 4. – p. 486-500. – doi: 10.28991/HEF-2023-04-04-08.
32. Assessment of Transport Corridors Efficiency in the Arctic Zone Pak, M. Botasheva F., Rachek S. Assessment of Transport Corridors Efficiency in the Arctic Zone // International Scientific Siberian Transport Forum. – Cham: Springer International Publishing. – 2021. – p. 141-148. – doi: 10.1007/978-3-030-96383-5_16.
33. Perskaya V.V., Revenko N.S., Khairov B.G., Khairova S.M. Role of the people’s republic of China in the activities of the shanghai cooperation organization // East Asia. – 2022. – № 2. – p. 149-160. – doi: 10.1007/s12140-021-09373-y.
34. Perskaya V.V., Revenko N.S., Khairov B.G., Khairova S.M. Role of the people’s republic of China in the activities of the shanghai cooperation organization // East Asia. – 2022. – № 2. – p. 149-160. – doi: 10.1007/s12140-021-09373-y.
35. Tonkonog V.V., Gubachev N.N. Features of the formation and functioning of transport and logistics centers // Labour and Social Relations Journal. Труд и социальные отношения. – 2023. – № 6. – p. 112-120.
Страница обновлена: 10.05.2026 в 14:52:27
Download PDF | Downloads: 1
Transformation of logistics routes for Russian export products amid sanctions restrictions (2022-2026): system analysis and mathematical modeling
Khairova S.M., Perskaya V.V., Khairov B.G.Journal paper
Journal of Economics, Entrepreneurship and Law
Volume 16, Number 4 (April 2026)
Abstract:
The aggravation of the geopolitical situation and sanctions pressure necessitated a fundamental restructuring of the existing logistics routes for the supply of Russian export products. The article develops a comprehensive mathematical apparatus for quantifying the impact of sanctions restrictions on logistics systems and justifying the transformation of export routes for Russian products.
The article provides systematization of theoretical approaches to the analysis of logistics systems and routes under constraints based on a comparative analysis of the alternative routes effectiveness.
The article identifies the main directions of structural adjustment of export flows.
Taking into account sanctions risks, the article suggests a mathematical model of the cargo flows distribution.
The article quantifies the effectiveness of alternative routes of the North–South International Transportation Corridor and eastern routes.
The article calculates an index of structural shifts, confirming the system fundamental transformation. Taking into account the capacity of the infrastructure and sanctions restrictions, the article proposes an optimization model for the export flows distribution.
The article is addressed to a wide range of specialists interested in transformation of logistics systems, adaptation to external shocks and mathematical modeling of socio-economic processes. The interdisciplinary nature of the research ensures its relevance both in the academic environment and in practical management and business planning.
Keywords: logistics routes of Russian exports, sanctions restrictions, North–South International Transportation Corridor, mathematical modeling, structural transformation, transportation corridor, cargo flows optimization
Funding:
The article was prepared based on the results of research carried out at the expense of budgetary funds on the state assignment of the Financial University.
JEL-classification: L81, F14, F42, K33, O33
References:
Bardal A.B. (2025). Transportation Complex of the Far East: Structural Changes Against the Background of General Economic Dynamics and Geopolitical Shocks. Spatial Economics. 21 (2). 78-113. doi: 10.14530/se.2025.2.078-113.
Bauersoks D.Dzh., Kloss D.Dzh. (2017). Logistics: integrated supply chain
Chernonosova N.V. (2022). Restructuring of Logistics Activities in the Context of Sanctions. Ekonomika: vchera, segodnya, zavtra. 12 (10A). 270-275. doi: 10.34670/AR.2022.32.64.030.
Dybskaya V.V., Sergeev V.I. (2025). The evolution of Supply Chain Management: from Business Logistics to SCM 4.0. RISK: Resources, information, supply, competition. (2). 11-17. doi: 10/56584/1560-8816-2025-2-11-17.
Golovan T.V., Tonkonog V.V. (2021). Unified information space of digital logistics in multimodal transport systems Current problems of society, economics and law in the context of global challenges. 170-175.
Granberg A.G. (2006). Fundamentals of regional economics
Karnaukhov S.B. (2002). Logistics systems in the Russian economy
Khairov B.G., Novikov D.T., Prokof\\\'yeva T.A., Protsenko I.O., Khairova S.M. (2017). Reflexive governance of import substitution mechanism in clusters European Research Studies Journal. 20 (3B). 470-483. doi: 10.35808/ersj/722.
Khairova S.M. (2002). Some aspects of the application of the logistic approach to the organization of purchases at the Omsk Bacon company. Izvestiya Samarskogo nauchnogo tsentra Rossiyskoy akademii nauk. 118-122.
Khairova S.M. (2003). Problems of integration of logistics services. Izvestiya Samarskogo nauchnogo tsentra Rossiyskoy akademii nauk. 126-129.
Khairova S.M. (2014). The formation of models of management organization on the principles of environmental sciences Actual Problems of Economics. 156 (6). 21-29.
Khairova S.M., Perskaya V.V., Khairov B.G., Galaktionova E.S., Gazizova D.B., Karymov N.R. (2023). The influence of macroeconomic factors on the export of cereal crops in foreign trade activities individual countries Journal of human, earth, and future. 4 (4). 486-500. doi: 10.28991/HEF-2023-04-04-08.
Kizim A.A., Serdyuk A.A. (2013). Transport and logistics system as a factor of sustainable development of the region. Chrezvychaynye situatsii: promyshlennaya i ekologicheskaya bezopasnost. (1-2). 80-91.
Kleyner G.B. (2021). Economic and mathematical modeling
Kostrov V.N., Zyuzin V.L. (2006). Conceptual Fundamentals of Forming Regional Transport and Logistics Systems. Nauchnye problemy vodnogo transporta. (18). 102-110.
Kovalenko E.I. (2022). Digitalization Problems and Risks in Logistics and Control Tower Concept. Bulletin of the Altai Academy of Economics and Law. (4-2). 205-208. doi: 10.17513/vaael.2158.
Krylov I.M. (2021). Territorial planning of transport in the regions of the Asian part of Russia in connection with the development of natural resource potential Proceedings of the 16th Meeting of Geographers of Siberia and the Far East. 36-39.
Kurenkov P.V., Safronova A.A., Gerasimova E.A., Kharitonova M.N. (2022). Economic Sanctions Impact on the Russian Federation Transport Logistics. Sotsialno-ekonomicheskiy i gumanitarnyy zhurnal Krasnoyarskogo GAU. (4). 83-93. doi: 10.36718/2500-1825-2022-4-83-93.
Kuzmenko Yu.G., Greyz G.M., Kalenteev S.V. (2013). Transport-Logistic System as a Subject of Social-Economic Development of a Region. Journal of New Economy. (2). 111-118.
Lyamanova E.A. (2023). Flexible Solutions for Supply Chain Management in the Enterprise. Management accounting. (8). 152-158. doi: 10.25806/uu82023152-158.
Machek M.I., Tonkonog V.V. (2024). Logistical Risks in the Context of Sanctions. Vestnik GMU im. admirala F.F. Ushakova. (3). 68-70.
Makarov V.L., Bakhtizin A.R. Loginov E.L. (2022). Application of economic and mathematical methods and models of optimal planning in the digital economy of the future (CEMI of the USSR Academy of Sciences and CEMI of the Russian Academy of Sciences: predictive interpretation and development of the scientific heritage of Nobel laureates L.V. Kantorovich and V.V. Leontiev)
Makusheva A., Tonkonog V.V. (2024). Organization of Multimodal Transportation in New Realities. Vestnik GMU im. admirala F.F. Ushakova. (3). 53-56.
Moiseenkova S.V., Tonkonog V.V. (2023). Parallel Imports and Other Economic Measures as a Response to Sanctions Against Russia. Vestnik gosudarstvennogo morskogo universiteta imeni admirala F.F. Ushakova. (4). 72-74.
Pak, M. Botasheva F., Rachek S. Assessment of Transport Corridors Efficiency in the Arctic Zone // International Scientific Siberian Transport Forum. – Cham: Springer International Publishing. – 2021. – p. 141-148. – doi: 10.1007/978-3-030-96383-5_16.
Perskaya V.V., Revenko N.S., Khairov B.G., Khairova S.M. (2022). Role of the people’s republic of China in the activities of the shanghai cooperation organization East Asia. 39 (2). 149-160. doi: 10.1007/s12140-021-09373-y.
Perskaya V.V., Revenko N.S., Khairov B.G., Khairova S.M. (2022). Role of the people’s republic of China in the activities of the shanghai cooperation organization East Asia. 39 (2). 149-160. doi: 10.1007/s12140-021-09373-y.
Petrov I.S., Sokolova A.N. (2025). Transformation of Russia's transport corridors under sanctions restrictions. Russian Foreign Economic Bulletin. (2). 45-62.
Sergeev V. I., Sergeev I. V. (2022). Supply chain planning methodology. RISK: Resources, information, supply, competition. (1). 12-23.
Sergeev V.I. (2021). Transparency and sustainability of supply chains. Logistika segodnya. (3). 200–206. doi: 10.36627/2500-1302-2021-3-3-200-206.
Sidorov V.N., Kuznetsova E.P. (2025). Mathematical modeling of cargo flows in international transport corridors. Ekonomika i matematicheskie metody. 61 (1). 78-94. doi: 10.31857/S0424738825010053.
Sinyukov V.A. (2023). Logistics problems in the Far East Problems and prospects of socio-economic development of Russia in the 21st century. 183-188. doi: 10.38161/978-5-7823-0774-5-2023-183-188.
Stupnikova E.A., Razinkin D.N. (2023). Uncertainty Analysis of the Development of International Container Freight Transport. Bulletin of Eurasian Science. 15 15.
Tonkonog V.V., Gubachev N.N. (2023). Features of the formation and functioning of transport and logistics centers Labour and Social Relations Journal. Trud i sotsialnye otnosheniya. 34 (6). 112-120.
Zelenkov G.A., Shevchenko V.N. (2017). The Nature of Transport and Logistics System, Structure and Principles of Construction. Ekonomicheskiy vektor. (4). 34-37.
