Цифровое моделирование процессов обратной логистики в парадигме циркулярной экономики
Шарова И.В.1,2
, Парусова А.К.2 ![]()
1 Российский экономический университет им. Г.В. Плеханова, Москва, Россия
2 Финансовый университет при Правительстве Российской Федерации, Москва, Россия
Скачать PDF | Загрузок: 6
Статья в журнале
Экономика, предпринимательство и право (РИНЦ, ВАК)
опубликовать статью | оформить подписку
Том 16, Номер 3 (Март 2026)
Эта статья проиндексирована РИНЦ, см. https://elibrary.ru/item.asp?id=89188448
Аннотация:
В контексте глобального перехода к принципам циркулярной экономики и устойчивого развития, обратная логистика трансформируется из периферийной функции в стратегический элемент управления цепями поставок. Однако сложность, фрагментарность и часто неформализованный характер процессов, связанных с возвратами, утилизацией и обращением вторичных ресурсов, создают существенные барьеры для их оптимизации и цифровизации. Настоящая статья предлагает системный подход к решению этой проблемы через цифровое моделирование, выступающее критически важным первым этапом любой успешной трансформации.
В работе последовательно решается комплекс взаимосвязанных задач. Вначале рассматривается сущность и роль обратной логистики в современной системе управления цепями поставок, уточняется ее экономическое и экологическое значение. Выделяются и систематизируются основные группы процессов обратной логистики. Проводится анализ возможностей и преимуществ применения Business Process Model and Notation (BPMN) для визуального моделирования и формального описания логистических процессов. На практическом примере выполняется формализация и детальное моделирование с использованием нотации. Результатом работы является структурированная методика перевода часто хаотичных процессов обратного потока товаропроводящей цепи в формализованные, детерминируемые и управляемые цифровые модели, которые могут использоваться как инструмент управления крупными производственными и складскими комплексами с целью повышения прозрачности процессов, снижения операционных издержек и последовательной реализации принципов циркулярной экономики.
Ключевые слова: обратная логистика, нотация BPMN, циркулярная экономика, утилизация, экология, цифровое моделирование цепей поставок
JEL-классификация: M11, M15, Q57
Введение
Цифровизация логистики признана одним из главных направлений развития логистической отрасли с 2025 по 2030 г. Вместе с тем внедрение технологий Интернета вещей (IoT), искусственного интеллекта (AI), больших данных и блокчейна требует предварительной формализации бизнес-процессов как необходимого условия их успешной интеграции в бизнес-системы [15]. Это требование особенно актуально для компаний, работающих в сегменте управления отходами и вторичными ресурсами, где нормативно-правовая база требует документально обоснованной и отслеживаемой системы управления обратными потоками.
Принятие Стратегии развития промышленности по обработке, утилизации и обезвреживанию отходов производства и потребления на период до 2030 года [1] и установление целевых показателей требуют системного подхода к управлению обратными потоками на национальном и региональном уровнях. Без формализации и моделирования этих процессов невозможна ни эффективная оптимизация, ни внедрение прогнозирующих аналитик и систем управления в реальном времени.
Теоретические и методологические аспекты, связанные с проблематикой обратной логистики, прослеживаются в трудах многих ученых, таких как Д. Пирс и Р. Турнер [22] (Pierce and R. Turner, 1990), Д. Сток [19, 20] (Stock et al., 2002; Paksoy et al., 2021), П. Роджерс [18] (Stock et al., 2001), Т. Паксой, Е. Кохан, И. Али [21] (Pearce et al., 1990), Бирюков А.П. [2] (Biryukov et al., 2023), Гурьева М.А. [4] (Guryeva, 2019), Дементьев А.В. [5] (Dementyev, 2014), Ильина С.А. [7] (Ilyina et al., 2023), Зуева О. [6] (Zueva et al., 2014), Кошепарова П.Я. [8] (Kosheparova et al., 2024), Лукинский В.С. [8,9] (Kosheparova et al., 2024; Lukinskiy et al., 2024) (Lukinsky 2024), Лян Т. [2] (Biryukov et al., 2023), Пахомова Н.В. [13] (Pakhomova, 2017), Тинякова В.И. [2] (Tinyakova, 2023), Шарова И.В. [8] (Sharova,2024). В современных работах исследуются экономические и организационные основы, классификации потоков и факторы эффективности. Вопросы цифровизации логистики и Supply Chain Management (SCM) активно разрабатываются в контексте концепций Индустрии 4.0 и «умных» цепей поставок. Однако, комплексных исследований, фокусирующихся именно на методологии цифрового моделирования как стартовой точки трансформации обратных потоков, в научной литературе недостаточно.
Цель работы – на основе классификации процессов обратной логистики складского комплекса создать их детализированные цифровые референс-модели с использованием нотации BPMN, обеспечивающие наглядность, унификацию описания и выявление точек роста для последующего внедрения цифровых технологий в контуре замкнутого цикла поставок.
Научная новизна работы заключается в разработке комплексного подхода, связывающего теоретически обоснованную классификацию процессов обратной логистики, их практическую формализацию с помощью индустриального стандарта BPMN-нотации и стратегическое проектирование сценариев их цифровой трансформации.
Материалы и методы
При проведении исследования авторы использовали как общенаучные методы: анализ и синтез, дескриптивный анализ, проектный анализ сценариев, сравнение, так и специализированные методы моделирования и формализации данных для создания BPMN-модели.
Последовательность выполнения задач определялась логикой научного исследования. Во-первых, был проведен систематический литературный анализ научных и практических публикаций, посвященных циркулярной экономике, обратной логистике, цифровизации цепей поставок и методологиям для моделирования бизнес-процессов, что позволило сформулировать определение обратной логистики, определить сущностное отличие обратной логистики от прямых потоков и предложить классификацию обратных потоков в цепях поставок по различным категориям.
Во-вторых, было применено процессное моделирование и формализация. Проведен сравнительный анализ и сопоставление различных подходов и инструментов моделирования. Дана оценка преимуществ и ограничений BPMN в применении к процессам обратной логистики, а также проведен проектный анализ сценариев, который помог разработать и оценить различные варианты цифровой трансформации на основе построенных моделей, анализа экономических и организационных эффектов каждого сценария.
Результаты и обсуждения
Термин «циркулярная экономика» в научный оборот ввели Д. Пирс и Р. Турнер в 1990 году [22], а фундамент современного понимания обратной логистики был заложен американским исследователем Дональдом Стоком [19] (Stock et al., 2002), чьи работы начиная с 1992 года систематизировали и концептуализировали управление возвратными потоками. Наиболее значительный вклад был сделан в 2002 году, благодаря работе, которая кардинально переопределила роль обратной логистики [20] (Paksoy et al., 2021). Вместо традиционного восприятия как дополнительного, затратного и неудобного процесса, он предложил рассматривать ее как стратегическую возможность для создания конкурентного преимущества, сокращения операционных издержек и повышения удовлетворенности клиентов. Данный сдвиг в парадигме был фундаментальным для понимания того, что управление возвратами и отходами – это не стоимостный критерий, а потенциальный источник прибыльности и конкурентоспособности.
Параллельно с работами Стока важный вклад в развитие данного направления внесли исследования Пола Роджерса и Дейла Тибена-Лембке [18] (Stock et al., 2001), которые в 1999 году предложили определение, ставшее ключевым для отрасли: «обратная логистика – это процесс планирования, реализации и контроля для достижения эффективности, связанный с потоком материалов, поставок, готовой продукции и информации в направлении от потребителей к производителям с целью восстановления экономической ценности продукта либо надлежащей утилизации». Это определение, отличаясь от более ранних подходов и обеспечило отрасли инструмент для операционного управления.
Анализ различий между прямой и обратной логистикой был углублен исследователем Стефаном Генчевым [17] (Rogers et al., 1999), который разработал шести процессную модель для реализации программ обратной логистики. Он подчеркивал, что обратные потоки требуют существенно иных ресурсов, процессов и организационных возможностей по сравнению с традиционной логистикой. Это наблюдение особенно значимо, поскольку большинство логистических систем были конструктивно неадаптированные, что потребовало кардинального переосмысления архитектуры операционных процессов.
Современная экономическая парадигма характеризуется усилением внимания к полному жизненному циклу материальных ресурсов, что обусловлено как природоохранными требованиями, так и стремлением к максимизации эффективности использования активов. В этой связи обратная логистика сейчас действительно выступает не просто как дополнительная функция, а как вполне самостоятельная и критически важная подсистема управления цепями поставок (SCM), обеспечивающая координацию движения ресурсов в направлении, противоположном традиционному товародвижению.
Сущностное отличие обратной логистики от прямых потоков проявляется на нескольких уровнях. Во‑первых, прямое товародвижение характеризуется относительно предсказуемой структурой и стандартизированными процедурами, в то время как обратные потоки носят фрагментарный, чаще нерегулярных характер, что усложняет их планирование и контроль. Во‑вторых, если прямая логистика ориентирована на максимальную скорость доставки и минимизацию времени цикла, то обратная логистика требует взвешенного подхода к экономической целесообразности возврата и последующего использования ресурсов или методы утилизации не всегда очевидны. В‑третьих, информационная составляющая в обратной логистике носит более сложный характер: необходимо отслеживать потенциальные пути дальнейшего использования, а также обеспечивать взаимодействие с регуляторными органами в части экологического контроля.
В рамках SCM обратная логистика выполняет компенсаторную функцию, позволяя сбалансировать избыточные запасы и минимизировать потери, связанные с неэффективным использованием ресурсов. Ее целью является не просто физическое перемещение материальных объектов, а создание организационно‑экономических условий, при которых возвратные потоки становятся источником дополнительной ценности. Это достигается через системное планирование, реализацию и контроль экономически рациональных потоков, где излишки могут быть реинтегрированы в производственный цикл либо направлены на утилизацию с минимизацией негативного воздействия на окружающую среду.
Для производственных и складских предприятий обратная логистика представляет собой многоаспектную систему, охватывающую различные категории возвратных потоков. Классификация этих потоков является необходимым условием для выбора адекватных методов управления и технологий обработки. В структуре обратных потоков можно выделить следующие основные группы:
1. Отходы производства и брак представляют собой материалы, не соответствующие установленным техническим требованиям, либо образовавшиеся в результате технологических операций. Данная категория требует дифференцированного подхода: часть дефектной продукции может быть направлена на восстановление или ремонт, в то время как технологические отходы часто нуждаются в сортировке и подготовке к переработке либо утилизации. Важно отметить, что отходы производства не являются бесполезным балластом: при правильной организации логистических процессов они трансформируются в вторичные материальные ресурсы, способные снижать себестоимость продукции за счет сокращения закупок первичного сырья.
2. Возвратная тара и упаковочные материалы формируют значительный объем обратных потоков на складских предприятиях. Эта группа отличается относительно высокой стандартизацией и предсказуемостью, что упрощает организацию их сбора и последующего использования. В рамках концепции циклической экономики тара и упаковка рассматриваются как многооборотные активы, требующие эффективной системы учета, контроля состояния и планирования оборотных циклов.
3. Вторичные материальные ресурсы представляют собой наиболее ценную категорию возвратных потоков с точки зрения экономической эффективности. К ним относятся металлические отходы, древесина, текстильные материалы, полимеры и другие компоненты, которые после соответствующей подготовки могут быть реинтегрированы в производственный процесс.
Логистическая цепочка вывоза отходов включает последовательность этапов, каждый из которых требует детального процессного описания и координации с другими бизнес‑процессами предприятия (рис. 1).
Рисунок 1. Логистическая цепочка вывоза отходов
Источник: составлено авторами.
Первый этап – формирование отходов и их первичное накопление, происходящее непосредственно в местах производственной деятельности или на складах. На этом этапе критически важно обеспечить правильную идентификацию и маркировку отходов, что позволяет избежать смешивания различных категорий и снижения их ценности. Отсутствие четких процедур на стадии образования отходов приводит к необходимости дополнительной сортировки на более поздних этапах, что увеличивает трудозатраты и общую стоимость логистики.
Второй этап – внутренняя транспортировка и консолидация отходов с производственных участков на промежуточные или центральные складские площадки. Данный этап часто является узким местом, поскольку транспортировка малых партий отходов экономически неэффективна, в то время как накопление больших объемов на производственных площадях создает риски для безопасности и нарушает технологическую дисциплину. Оптимальное решение заключается в разработке графиков внутренних перевозок, синхронизированных с производственным циклом.
Третий этап – сортировка и предварительная обработка отходов на складах. Внедрение стандартизированных процедур сортировки и использование специализированного оборудования позволяет существенно повысить эффективность последующей переработки и минимизировать объемы отходов, направляемых на захоронение.
Завершающий этап – вывоз на переработку, утилизацию или захоронение. На этом этапе важно обеспечить эффективное планирование маршрутов и консолидацию грузов для снижения транспортных затрат. Таким образом, ключевыми точками принятия решений являются: момент формирования отходов (решение о классификации и маршрутизации), этап консолидации (решение о необходимости внутренней переработки или вывоза), этап планирования вывоза (решение о выборе подрядчика, маршрута и времени) и этап приема у переработчика (решение о цене и дальнейшем использовании) [12] (Pakhomova et al., 2017).
Несмотря на растущую важность обратной логистики, практика управления возвратными потоками на большинстве производственных и складских предприятий характеризуется значительными недостатками. Ключевой проблемой является фрагментарность процессов, когда отдельные этапы вывоза отходов выполняются изолированно, без сквозной координации. Отсутствие единой процессной модели приводит к дублированию операций, потерям информации и невозможности оптимизации всей цепочки в целом.
Выбор инструментария для формализации бизнес‑процессов является стратегическим решением, определяющим не только качество документирования, но и возможности последующей автоматизации и цифровизации. Среди множества существующих нотаций моделирования – блок‑схемы, EPC, IDEF0, IDEF1Х, ARIS – нотация BPMN (Business Process Model and Notation) занимает особое положение благодаря своей универсальности и открытости [11]. С момента принятия в качестве международного стандарта ISO в 2013 году BPMN стала де‑факто основным языком описания процессов в корпоративной среде, что подтверждается ее поддержкой абсолютным большинством программных систем. Ключевым преимуществом BPMN является ее способность обеспечивать понятность графических схем для любого заинтересованного лица – от рядового сотрудника до топ‑менеджмента и ИТ‑специалиста [10, 11]. Эта особенность критически важна для процессов обратной логистики, которые по своей природе являются межфункциональными и требуют координации действий производственных подразделений, складского персонала, транспортных служб, экологических инспекторов и внешних партнеров по переработке отходов. Единый визуальный язык позволяет всем участникам цепи увидеть свою роль в общем процессе и понять точки взаимодействия с другими звеньями.
Для задач описания обратной логистики особую ценность представляет возможность BPMN моделировать не только последовательность операций, но и движение документов и данных. В процессах вывоза отходов производственных и складских предприятий информационная составляющая играет не меньшую роль, чем физическое перемещение материалов: паспорта отходов, акты передачи вторичных ресурсов, путевые листы, заявки на вывоз, данные о массе и составе отходов – все эти информационные объекты должны быть явно представлены в модели процесса и связаны с соответствующими операциями. BPMN предоставляет специальные графические элементы – объекты данных и хранилища данных – для отображения таких сущностей, что делает модель более полной и пригодной для последующего проектирования информационных систем [11].
Важным фактором выбора BPMN является возможность многоуровневой детализации процессов. На верхнем уровне можно представить обратную логистику как единый подпроцесс в рамках общей цепи поставок предприятия, а затем декомпозировать его до уровня конкретных задач отдельных исполнителей. Такая гибкость позволяет адаптировать степень детализации к целям моделирования: для стратегического планирования достаточно укрупненной схемы, в то время как для разработки регламентов и автоматизации требуется детальное описание каждого шага с указанием входов, выходов, ответственных лиц и временных нормативов [10, 14].
Процесс обратной логистики по вывозу отходов производственных и складских предприятий может быть декомпозирован на несколько ключевых подпроцессов, каждый из которых требует детального описания в нотации BPMN с использованием специфических графических элементов и конструкций.
Одним из наиболее ценных практических результатов BPMN‑моделирования является возможность систематической генерации функциональных и технических требований к информационным системам, автоматизирующим процессы. В отличие от традиционного подхода, когда требования формулируются текстуально на основе опросов пользователей, BPMN‑модель представляет собой формализованное и структурированное описание процесса, из которого требования к ИТ могут быть выведены алгоритмически.
Каждая задача на BPMN‑модели транслируется в функциональное требование к системе: система должна предоставлять пользовательский интерфейс для выполнения данной задачи, обеспечивать доступ к необходимым данным, фиксировать факт завершения и передавать управление следующему шагу процесса.
Объекты данных и хранилища данных определяют требования к структуре базы данных и интеграционным интерфейсам. Пулы и дорожки задают требования к ролевой модели системы и разграничению прав доступа: каждая дорожка соответствует роли пользователя, и система должна обеспечивать видимость и редактируемость данных в соответствии с зоной ответственности. Шлюзы определяют бизнес‑правила и логику принятия решений, которые должны быть реализованы (рис. 2). Параллельный шлюз указывает на необходимость поддержки параллельного выполнения задач и механизмов синхронизации. Событийный шлюз требует реализации событийно‑ориентированной архитектуры, в которой система способна реагировать на внешние сигналы и асинхронные сообщения. Потоки сообщений между пулами определяют требования к интеграции с внешними системами и участниками процесса. Если на диаграмме показан поток сообщений от пула «Предприятие» к пулу «Оператор вывоза отходов», это означает, что система предприятия должна поддерживать автоматическую или полуавтоматическую отправку заявок во внешнюю систему оператора, например, через API, EDI или электронную почту.
Рисунок 2. Условные обозначения в BPMN‑моделировании
Источник: составлено авторами.
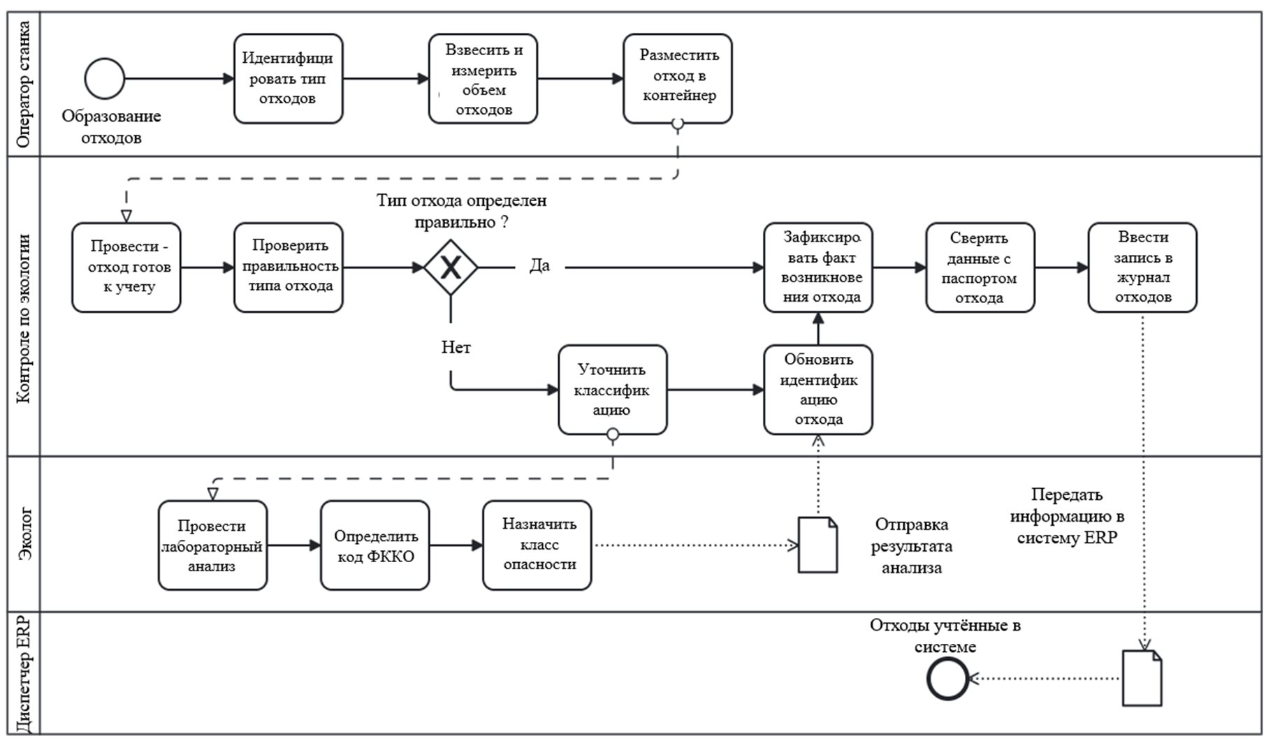
Визуализация Подпроцесса 1. Формирование и учет отходов на производственных участках
Данный подпроцесс инициируется событием «образование отхода в результате технологической операции» и включает задачи идентификации типа отхода, его взвешивания или измерения объема, маркировки контейнера и регистрации в учетной системе. На BPMN‑диаграмме этот процесс представлен с использованием дорожек для разграничения ответственности (рис. 3):
Рисунок 3. Формирование и учет отходов на производственных участках
Источник: составлено авторами.
Процесс демонстрирует логическую последовательность операций с точками принятия решений и обратными связями. Пул «Производственный участок» содержит дорожки «Оператор станка», «Контролер по экологии», «Эколог» и «Диспетчер ERP». Представленная схема процесса учета отходов наглядно иллюстрирует ключевые проблемы и возможности в управлении обратной логистикой на производственных предприятиях: Высокая степень структурированности процесса свидетельствует о необходимости формализации операций с отходами, что является первым шагом к эффективному управлению обратными потоками. Так же наличие точек контроля и принятия решений (проверка идентификации, ветвление «Да/Нет») указывает на сложность и неоднородность потоков отходов, требующих экспертной оценки и классификации. Интеграция с ERP-системой на заключительном этапе подчеркивает важность цифровизации данных об отходах для сквозной видимости и управления в рамках единой информационной среды предприятия.
Визуализация подпроцесса 2: Внутренняя логистика отходов – консолидация на промежуточных и центральных складах
Этот подпроцесс запускается промежуточным событием «Контейнер на участке заполнен отходами». Ключевой особенностью данного подпроцесса является необходимость координации между несколькими участниками: внутренним и внешним транспортом и центральным складом отходов.
Рисунок 4. Внутренняя логистика отходов – консолидация на промежуточных и центральных складах
Источник: составлено авторами.
Схема демонстрирует линейный процесс с одной точкой принятия решения и явно выделенными этапами ответственности разных участников. Представленная схема подтверждает необходимость перехода от текстовых и упрощенных графических описаний процессов к формальным BPMN-моделям. Только такая формализация позволит выявить все скрытые проблемы, обеспечить единое понимание процесса всеми участниками и создать основу для эффективной цифровой трансформации обратной логистики в соответствии с принципами циркулярной экономики.
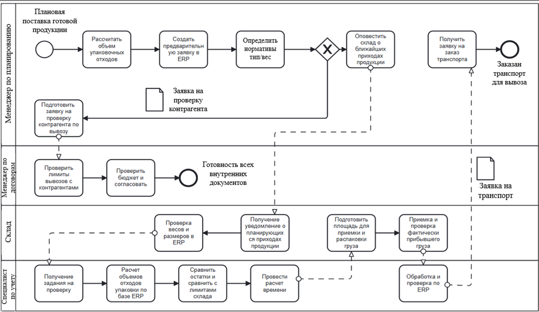
Визуализация подпроцесса 3: Планирование процесса управления по вывозу упаковки от готовой продукции
Рисунок 5. Процесс управления по вывозу упаковки от готовой продукции
Источник: составлено авторами.
Анализ представленной схемы процесса управления отходами упаковки позволяет сделать несколько важных выводов. Представленная схема, несмотря на свою фрагментарность, демонстрирует наличие у складского комплекса необходимых элементов для построения эффективной системы управления обратными потоками, которая хорошо прослеживается благодаря BPMN модели. Дальнейшая задача при работе с данной схемой заключается в их интеграции в основной процесс и дополнении более локальными компонентами и задачами. Такая модель будет полезна при внедрении новых технологий и IT-систем на производственном или складском участке, чтобы не упускать коммуникативные нюансы во всем процессе.
Таким образом, BPMN‑модель процессов обратной логистики служит не только документацией текущего или целевого состояния, но и функциональной спецификацией для проектирования и разработки интеллектуальной системы управления. Это обеспечивает прозрачную связь между бизнес‑требованиями и техническим решением, снижает риски недопонимания между заказчиками и разработчиками и ускоряет цикл внедрения автоматизации [11].
Заключение
Проведенное исследование подтвердило, что цифровое моделирование посредством нотации BPMN является практическим инструментом для успешной трансформации процессов обратной логистики в условиях глобального перехода к циркулярной экономике. Выполненный в работе анализ не просто переводит интуитивные практики управления обратными потоками на язык формальных описаний, но и закладывает архитектурную основу для последующего внедрения передовых цифровых технологий, призванных обеспечить прозрачность, оптимизацию и устойчивое развитие замкнутых цепей поставок [16] (Genchev et al., 2010).
Полученные результаты демонстрируют, что структурированное моделирование процессов вывоза отходов позволяет выявить скрытые потери эффективности, которые традиционно остаются невидимыми при использовании текстовых описаний или не стандартизированных диаграмм. На примере трех ключевых подпроцессов (формирования и учета отходов, внутренней консолидации, планирование и исполнение вывоза) было наглядно продемонстрировано, как наложение межфункциональных ответственностей, распределение информационных потоков и точки принятия решений преобразуются в управляемые и воспроизводимые паттерны. Настоящая работа показала, как BPMN служит мостом между абстрактными требованиями цифровой трансформации и конкретными техническими заданиями для разработчиков информационных систем [10].
Экономическое значение полученного результата исследования состоит в том, что он позволяет ускорить и снизить стоимость работ по переходу к управлению обратными потоками на основе систем BPMN и прогнозной аналитики. Согласно данным практиков отрасли, применение BPMN-подхода при внедрении логистических решений сокращает операционные затраты на 20–30%, повышает скорость обработки [11, 14]. Для производственных и складских предприятий, стремящихся снизить издержки обращения отходов, эти цифры имеют прямое отношение к прибыльности. BPMN-модели, разработанные в рамках данного исследования, создают визуальный и логический каркас для координации действий всех участников замкнутого цикла: производителей, логистических операторов, переработчиков и органов экологического контроля. Такая координация становится возможна не благодаря более жестким требованиям, а благодаря более четкому пониманию каждой стороной своей роли и взаимозависимостей с другими участниками. Важно отметить, что внедрение BPMN-моделей обратной логистики не является самоцелью, а служит подготовительной и одновременно инструментальной фазой при проектировании и разработке интеллектуальных систем управления.
На практическом уровне результаты работы могут быть непосредственно применены складскими комплексами при разработке регламентов, стандартных операционных процедур и требований к системам управления. Образцы BPMN-диаграмм служат эталоном для аудита текущих процессов, выявления отклонений и узких мест. Они также могут использоваться как основание для обучения персонала: вместо утомительного изучения текстовых регламентов сотрудники видят наглядную визуальную схему процесса, что способствует более быстрому усвоению и выполнению операций в соответствии с утвержденным порядком.
Вместе с тем полученные результаты предопределили ряд направлений для дальнейших исследований:
- дополнительное изучение вопроса о масштабировании BPMN-моделей на случаи работы с множественными категориями отходов и различными сценариями их вторичного использования (восстановление, переработка, энергетическое использование, захоронение);
- исследование механизмов интеграции BPMN-моделей обратной логистики с моделями прямых потоков в единую экосистему предприятия, что позволило бы реализовать истинно циклическое управление материальными ресурсами;
- разработка методики автоматического переноса BPMN-моделей в программные коды для ускорения разработки специализированного программного обеспечения.
Переход к устойчивому развитию и циркулярной экономике – это не просто экологический или социальный императив, но и управленческий вызов, требующий новых способов организации деятельности, новых языков описания процессов и новых инструментов координации.
Источники:
2. Бирюков А.П., Лян Т., Тинякова В.И. Переход России к циркулярной экономике: необходимость, возможности, проблемы // Креативная экономика. – 2023. – № 3. – c. 855-868. – doi: 10.18334/ce.17.3.117432.
3. Главные тренды развития российской логистики в 2024–2025 годах. SITEC-IT. [Электронный ресурс]. URL: https://sitec-it.ru/blog/robot/glavnye-trendy-razvitiya-rossiyskoy-logistiki-v-2024-25-godakh/ (дата обращения: 26.01.2026).
4. Гурьева М.А. Циркулярная экономика как инновационная модель развития социально-экономического пространства // Вопросы инновационной экономики. – 2019. – № 4. – c. 1295-1316. – doi: 10.18334/vinec.9.4.41236.
5. Дементьев А.В. BPM для логистики. Инструменты и технологии для оптимизации процессов управления цепями поставок. - СПб.: Питер, 2014. – 368 c.
6. Зуева О.Н., Шахназарян С.А. Логистика возвратных потоков вторичных ресурсов в системе управления цепями поставок // Вестник Балтийского федерального университета им. И. Канта. – 2014. – № 9. – c. 140-147.
7. Ильина С.А., Прокудин В.Н., Ширшов Э.Д. Концепция возвратной логистики на высокотехнологичном производстве // Экономика высокотехнологичных производств. – 2023. – № 2. – c. 133-156. – doi: 10.18334/evp.4.2.117582.
8. Кошепарова П.Я., Шарова И.В. Оценка внедрения бизнес-модели круговой экономики в цепи поставок розничной торговли // Экономика, предпринимательство и право. – 2024. – № 3. – c. 787-798. – doi: 10.18334/epp.14.3.120592.
9. Лукинский В.С., Плетнева Н.Г., Сафронова М.О. и др. Цифровые технологии в логистике и управлении цепями поставок // Научный журнал НИУ ВШЭ. – 2024. – № 1. – c. 15-34.
10. Нотация BPMN 2.0: элементы, преимущества и применение. / Перевод с английского. - Москва: Практикум Яндекса, 2025. – 56 c.
11. Нотация BPMN: плюсы, минусы и область применения. Обзор. Directum. [Электронный ресурс]. URL: https://www.directum.ru/blogpost/notacija_bpmn__pljusy_minusy_i_oblast_primenenija (дата обращения: 27.01.2026).
12. Пахомова Н.В., Рихтер К.К., Ветрова М.А. Переход к циркулярной экономике и замкнутым цепям поставок как фактор устойчивого развития // Вестник Санкт-Петербургского университета. Экономика. – 2017. – № 2. – c. 244-268. – doi: 10.21638/10.21638/11701/spbu05.2017.203.
13. Прорывные технологии циркулярной экономики. BIG.I. [Электронный ресурс]. URL: https://big-i.ru/innovatsii/tekhnologii/proryvnye-tekhnologii-tsirkulyarnoy-ekonomiki-/ (дата обращения: 24.01.2026).
14. Цифровизация логистики: актуальные вызовы и возможности. Астрал. [Электронный ресурс]. URL: https://astral.ru/aj/elem/tsifrovizatsiya-logistiki-aktualnye-vyzovy-i-vozmozhnosti/ (дата обращения: 27.01.2026).
15. Что повлияло на развитие цифровой логистики в России. Logistics.ru. [Электронный ресурс]. URL: https://logistics.ru/avtomatizaciya-logistiki-transportirovka/goslog-bespilotniki-ii-chto-povliyalo-na-razvitie-cifrovoy (дата обращения: 27.01.2026).
16. Genchev S.E., Landry T.D., Daugherty P.J., Roath A.S. Developing reverse logistics programs: A resource based view // Journal of Transportation Management. – 2010. – № 1. – doi: 10.22237/jotm/1270080120.
17. Rogers D.S., Tibben-Lembke R.S. Going Backwards: Reverse Logistics Trends and Practices. - Pittsburgh: Reverse Logistics Executive Council, 1999. – 149 p.
18. Stock J.R., Lambert D.M. Strategic Logistics Management. / 4th ed. - New York: McGraw-Hill, 2001. – 853 p.
19. Stock J., Speh T., Shear H. Many happy (supply chain) returns // Harvard Business Review. – 2002. – № 7. – p. 16-17.
20. Paksoy T., Kochan E., Ali I. Logistics 4.0: Digital Transformation of Supply Chain Management. - London: Routledge, 2021. – 328 p.
21. Pearce D.W., Turner R.K. Economics of Natural Resources and the Environment. - Baltimore MD: Johns Hopkins University Press, 1990. – 378 p.
Страница обновлена: 19.05.2026 в 11:19:34
Download PDF | Downloads: 6
Digital Modeling of reverse logistics processes within the paradigm of circular economy
Sharova I.V., Parusova A.K.Journal paper
Journal of Economics, Entrepreneurship and Law
Volume 16, Number 3 (March 2026)
Abstract:
In the context of global transition towards circular economy principles and sustainable development, reverse logistics transforms from a peripheral function into a strategic element of supply chain management. However, the complexity, fragmentation, and often informal nature of processes related to returns, disposal, and secondary resource circulation create significant barriers to optimization and digitalization. This paper proposes a systematic approach to solving this problem by means of digital modeling, which acts as a critically important first step in any successful transformation process.
The work systematically addresses a set of interconnected tasks. Initially, it examines the essence and role of reverse logistics in contemporary supply chain management systems, clarifying both its economic and environmental significance. Key groups of reverse logistics processes are identified and systematized. An analysis of opportunities and advantages provided by Business Process Model and Notation (BPMN) for visual modeling and formal description of logistic processes follows. Using a practical example, formalization and detailed modeling with BPMN notation are performed. As a result, the paper presents a structured methodology for converting frequently chaotic reverse flow processes into formalized, deterministic, and manageable digital models. These can be used as a management tool for large-scale manufacturing and warehouse complexes aiming to enhance process transparency, reduce operational costs, and consistently implement the principles of circular economy.
Keywords: reverse logistics, BPMN notation, circular economy, recycling, ecology, digital supply chain modeling
JEL-classification: M11, M15, Q57
References:
BPMN 2.0 Notation: elements, advantages, and applications (2025). Moscow: Praktikum Yandeksa.
Biryukov A.P., Lyan T., Tinyakova V.I. (2023). Russia's transition to a circular economy: necessity, opportunities and challenges. Creative Economy. 17 (3). 855-868. doi: 10.18334/ce.17.3.117432.
Dementev A.V. (2014). BPM for logistics. Tools and technologies for optimizing supply chain management processes SPb.: Piter.
Genchev S.E., Landry T.D., Daugherty P.J., Roath A.S. (2010). Developing reverse logistics programs: A resource based view Journal of Transportation Management. 21 (1). doi: 10.22237/jotm/1270080120.
Gureva M.A. (2019). Circular economy as an innovative development model of socio-economic space. Russian Journal of Innovation Economics. 9 (4). 1295-1316. doi: 10.18334/vinec.9.4.41236.
Ilyina S.A., Prokudin V.N., Shirshov E.D. (2023). The concept of return logistics in high-tech production. High-tech Enterprises Economy. 4 (2). 133-156. doi: 10.18334/evp.4.2.117582.
Kosheparova P.Ya., Sharova I.V. (2024). Assessment of the circular economy business model in the retail supply chain. Journal of Economics, Entrepreneurship and Law. 14 (3). 787-798. doi: 10.18334/epp.14.3.120592.
Lukinskiy V.S., Pletneva N.G., Safronova M.O. i dr. (2024). Digital technologies in logistics and supply chain management. Nauchnyy zhurnal NIU VShE. 2 (1). 15-34.
Pakhomova N.V., Rikhter K.K., Vetrova M.A. (2017). Transition to Circular Economy and Closed-Loop Supply Chains as Driver of Sustainable Development. Vestnik Sankt-Peterburgskogo universiteta. Ekonomika. 33 (2). 244-268. doi: 10.21638/10.21638/11701/spbu05.2017.203.
Paksoy T., Kochan E., Ali I. (2021). Logistics 4.0: Digital Transformation of Supply Chain Management London: Routledge.
Pearce D.W., Turner R.K. (1990). Economics of Natural Resources and the Environment Baltimore MD: Johns Hopkins University Press.
Rogers D.S., Tibben-Lembke R.S. (1999). Going Backwards: Reverse Logistics Trends and Practices Pittsburgh: Reverse Logistics Executive Council.
Stock J., Speh T., Shear H. (2002). Many happy (supply chain) returns Harvard Business Review. 80 (7). 16-17.
Stock J.R., Lambert D.M. (2001). Strategic Logistics Management New York: McGraw-Hill.
Zueva O.N., Shakhnazaryan S.A. (2014). The Logistics of Reverse Flows of Secondary Resources. Vestnik Baltiyskogo federalnogo universiteta im. I. Kanta. 9 (9). 140-147.
