ESG-трансформация нефтегазового комплекса России: инструменты стратегического управления и реконфигурация энергопроизводственных циклов
Быстров А.В.1, Талатин Е.А.2
1 МИРЭА - Российский технологический университет
2 Научно-образовательный центр воздушно-космической обороны «Алмаз – Антей» им. академика В. П. Ефремова
Скачать PDF | Загрузок: 6
Статья в журнале
Экономика высокотехнологичных производств (РИНЦ, ВАК)
опубликовать статью | оформить подписку
Том 6, Номер 3 (Июль-сентябрь 2025)
Эта статья проиндексирована РИНЦ, см. https://elibrary.ru/item.asp?id=83066993
Аннотация:
Статья представляет результаты исследования, посвященного разработке комплексной системы стратегического управления для нефтегазового комплекса России в условиях глобального перехода к принципам устойчивого развития. Актуальность исследования обусловлена необходимостью адаптации отрасли к современным вызовам, включая декарбонизацию, ужесточение экологических требований и санкционное давление, что требует трансформации традиционных бизнес-моделей и внедрения принципов концепции устойчивого развития. Целью научного исследования является разработка рекомендаций по совершенствованию существующих инструментов стратегического управления для обеспечения устойчивого развития нефтегазового сектора. Задачи исследования включают: оценку текущего состояния управления, разработку модели реконфигурации энергопроизводственных циклов, а также формирование методологии отбора инвестиционных проектов на основе критериев устойчивого развития. Научная значимость работы заключается в систематизации знаний о механизмах интеграции принципов устойчивого развития в стратегическое управление нефтегазовыми компаниями, что создает основу для дальнейших исследований в области устойчивого развития энергетического сектора. Практическая ценность исследования состоит в разработке рекомендаций для государственных органов и корпораций, направленных на оптимизацию управления, снижение углеродного следа и повышение инвестиционной привлекательности проектов. Результаты исследования базируются на применении общенаучных методов, включая анализ международного опыта, моделирование производственных процессов и экспертные оценки. Полученные выводы могут быть использованы для дальнейшего развития стратегического управления в нефтегазовом комплексе, а также для формирования государственной политики в области «зеленого» финансирования и технологической модернизации
Ключевые слова: ESG-трансформация, стратегическое управление, декарбонизация, нефтегазовый комплекс, устойчивое развитие
JEL-классификация: I 31; O 33; O40
Введение. Современный этап развития нефтегазовой отрасли характеризуется необходимостью глубокой трансформации традиционных подходов к стратегическому управлению. На фоне глобального тренда на декарбонизацию и ужесточения экологических требований, включая введение углеродного налога, перед вертикально-интегрированными нефтегазовыми компаниями (ВИПНГК) встает комплекс сложных задач. Эти вызовы требуют не просто адаптации существующих бизнес-моделей, но и принципиально новых подходов к стратегическому планированию, учитывающих как экономические, так и экологические аспекты устойчивого развития. Основа успешного устойчивого развития страны опирается на разработку и развитием этих принципов крупнейшими компаниями [13].
Регуляторы, инвесторы и потребители оказывают все большее давление на нефтегазовые компании, требуя снижения углеродного следа их продукции. Для вертикально-интегрированных нефтяных компаний объем выбросов сферы охвата 3 (эмиссии ПГ, связанные с использованием продукции нефтегазовых компаний) в среднем в 7 раз превышает выбросы в сферах охвата 1 и 2 (прямые выбросы парникового газа (ПГ) от операционной деятельности компаний и косвенные эмиссии, связанные с энергообеспечением компаний). И именно эти выбросы вызывают наибольшую обеспокоенность и давление на нефтегазовые компании в условиях глобальной парадигмы декарбонизации [8].
Введенный западными государствами с начала 2022 года беспрецедентный по своему масштабу санкционный режим в отношении Российской Федерации оказал воздействие на национальную экономику. Также нефтегазовый комплекс столкнулся с необходимостью фундаментальной перестройки сложившихся логистических и торговых маршрутов. Перенаправление произошло на рынки государств Азиатско-Тихоокеанского региона. Однако стоит отметить, что это не приведет к послаблениям в повестке устойчивого развития, по той причине, что азиатские страны достаточно активно развивают данную стратегию [14].
Одним из ключевых звеньев интеграции принципов ESG в национальную экономику являются инновации. Для инициации и масштабирования инновационных практик, а также коммерциализации их в форме высокотехнологичной и социально значимой продукции нужны значительные финансовые средства, а также заинтересованные и компетентные исполнители [9]. Преодоление данной проблемы видится в реализации государством специальных механизмов целевого финансирования.
Российские власти уже демонстрируют готовность инвестировать в компании, придерживающиеся принципов устойчивого развития, что подтверждается рядом стратегических инициатив в области "зеленого" финансирования. Так, ВЭБ.РФ утвердил стратегию, определяющую вектор развития корпорации до 2024 года с перспективой до 2030 года. Одним из ключевых элементов стратегии является поддержка «зеленых» и адаптационных проектов, на которые выделено 0,5 трлн рублей [21].
В данном контексте особую актуальность приобретает разработка комплексной системы стратегического управления, способной интегрировать принципы Environmental, Social, Governance (ESG) во все уровни принятия решений. ESG-принципы представляют собой некую совокупность правил и методов, призывающих предприятия к защите окружающей среды, созданию благоприятных социальных условий, добросовестному отношению с сотрудниками и клиентами и надлежащему корпоративному управлению [11].
Аббревиатура ESG расшифровывается как «экология, социальная политика и корпоративное управление». Термин появился в 2004 году в докладе «Who Cares Wins. Connecting Financial Markets to a Changing World», разработанном по инициативе Глобального договора ООН для отражения эффективности бизнеса в рамках движения к достижению целей устойчивого развития [24].
Традиционные системы показателей, используемые в нефтегазовом секторе, зачастую не учитывают современных требований к экологической ответственности и социальному воздействию бизнеса. Это создает необходимость в модернизации инструментария стратегического управления, что и стало предметом настоящего исследования.
Основная часть. Одним из ключевых элементов предложенной системы является усовершенствованная система стратегического планирования (ССП), которая, как показано на Рисунке 1, интегрирует ESG-метрики в традиционные финансовые и операционные показатели.
Рисунок 1. Система стратегического планирования
Источник: Составлено авторами.
Особенность данного подхода заключается в многоуровневой структуре, где ESG-критерии учитываются на всех уровнях управления - от корпоративного до функционального и персонального. Это позволяет создать единую систему координат для принятия решений, согласующую экономические цели компании с требованиями устойчивого развития.
Важным аспектом предложенной системы является ее адаптация к специфике нефтегазового сектора. Как видно из представленной схемы, экологические показатели включают не только традиционные метрики по выбросам парниковых газов, но и такие специфические для отрасли параметры, как коэффициент утилизации попутного нефтяного газа или интенсивность утечек метана.
Социальные показатели не ограничиваются стандартными HR-метриками, но и включают такие аспекты, как вовлеченность персонала в экологические программы или уровень социальных инвестиций. Ключевым аспектом становится развитие экологического сознания среди сотрудников, что создает основу для системного внедрения устойчивых практик. Эффективная ESG-стратегия требует от персонала осознанных действий, направленных на смягчение последствий климатических изменений [7].
Анализ структуры ESG-показателей также демонстрирует, что управленческие аспекты устойчивого развития формируют концептуальную основу для интеграции ESG-принципов в систему корпоративного управления. В отличие от традиционных управленческих метрик, ориентированных на финансовые результаты, данный блок акцентирует внимание на наличии стратегии декарбонизации, что свидетельствует о переходе от реактивного управления климатическими рисками к pro-active модели низкоуглеродного развития. Включение ESG KPI в систему мотивации топ-менеджмента создает институциональные предпосылки для согласования операционных решений с долгосрочными целями Парижского соглашения, такими как, например, содействие сопротивляемости к изменению климата и развитию при низком уровне выбросов парниковых газов, при отсутствии угрозы производства продовольствия, формируя тем самым механизм ответственности за достижение углеродной нейтральности [15].
Особую методологическую ценность представляет оценка климатических рисков по методологии The Task Force on Climate-related Financial Disclosures (TCFD). Благодаря раскрытию информации в соответствии с принципами TCFD инвесторы получают единообразное и сопоставимое представление о финансовых последствиях изменения климата и других ключевых аспектах ESG. Эта методология пользуется большой поддержкой на мировой арене - TCFD получила поддержку более 4000 организаций из 101 юрисдикции. Количество компаний, раскрывающих информацию, соответствующую требованиям TCFD, постоянно увеличивается и, хотя рекомендации TCFD изначально рассматривались как добровольные руководящие принципы раскрытия информации, они быстро становятся частью обязательной нормативно-правовой базы во многих юрисдикциях, включая Европейский союз, Сингапур, Канаду, Японию и Южную Африку [23].
В продолжение исследования инструментов стратегического управления для нефтегазовых компаний, особого внимания требует вопрос оптимизации энергопроизводственных циклов в условиях перехода к принципам циркулярной экономики. Широко используемая в настоящее время линейная модель не соответствует общемировым тенденциям и неэффективна [5]. Переход к циркулярным бизнес-моделям в промышленности предполагает снижение потребления первичного сырья, увеличение срока службы продукции путем повышения ее качества и обеспечения эффективного восстановительного ремонта, а также глубокую переработку после завершения ее жизненного цикла [10]. Существующие линейные модели производственных процессов в нефтегазовой отрасли демонстрируют свою неэффективность перед вызовами декарбонизации и ужесточения экологических стандартов, что создает необходимость разработки принципиально новых подходов к организации производственных цепочек.
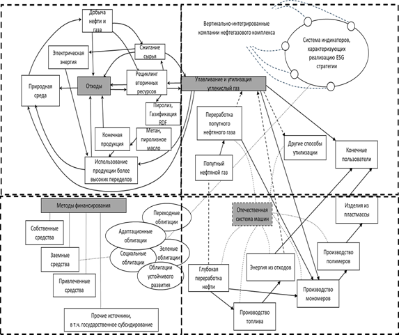
В качестве решения данной проблемы предлагается инновационная модель реконфигурации энергопроизводственных циклов, представленная на Рисунке 2, которая интегрирует принципы устойчивого развития в традиционные технологические процессы.
Рисунок 2. Модель реконфигурации энергопроизводственных циклов Источник: Составлено авторами.
Предлагаемая модель основывается на концепции многоконтурного использования ресурсов, где традиционная цепочка "добыча-переработка-реализация" дополняется элементами рециклинга и утилизации побочных продуктов. Ключевой особенностью рассматриваемой модели является ее способность эффективно трансформировать традиционные отходы производственного процесса, такие как попутный нефтяной газ и углекислый газ, в ценные ресурсы, создающие дополнительную добавленную стоимость. Данный подход основан на принципах циркулярной экономики, предполагающей максимальное вовлечение вторичных материальных потоков в производственный цикл.
Достижение указанного эффекта становится возможным благодаря внедрению современных технологических решений, среди которых особое значение имеют процессы пиролиза, позволяющие осуществлять термическое разложение углеводородов в контролируемых условиях, а также газификация RDF-топлива, обеспечивающая переход твердых отходов в газообразное состояние для дальнейшего энергетического или химического использования. Кроме того, пиролиз обладает высокой эффективностью, хорошей управляемостью и масштабируемостью, а также замкнутым циклом переработки [2].
Кроме того, для сведения к минимуму воздействия ПНГ на климат и здоровье человека необходимы меры по обеспечению нормального функционирования системы использования ПНГ. Традиционным решением в большинстве случаев является подключение установок для добычи к инфраструктуре сбора и транспортировки ПНГ. Простота внедрения зависит от ряда факторов, наиболее важным из которых является близость к существующей инфраструктуре сбора и сжатия ПНГ [12].
Важным элементом системы является применение технологий улавливания и последующей утилизации углерода. На сегодняшний день к наиболее перспективным для внедрения можно отнести: технологии улавливания, транспортировки, использования и подземного размещения углекислого газа (CCUS), кислородно-топливные технологические циклы, например, цикл Аллама; формирование комплексных промышленных объединений по утилизации и переработке углекислого газа [20].
Комплексное применение данных методов формирует замкнутые производственные контуры, в которых отходы одного технологического этапа становятся сырьем для следующего. Это может создавать новые возможности для бизнеса, ограничивать материальные затраты, волатильность цен, снижать зависимость от импорта и повышать энергетическую и ресурсную безопасность [1].
Важным аспектом предложенной модели является ее финансовая составляющая, предусматривающая использование инновационных инструментов "зеленого" финансирования.
ESG способствует реализации устойчивого финансирования, так как направлено на помощь инвесторам в понимании того, как финансовые институты и корпорации влияют на социум и окружающую среду [16].
Облигации ESG являются растущим сегментом рынка ценных бумаг с фиксированным доходом, и они предоставляют компаниям доступ к новым источникам финансирования. Выпуская облигации ESG, компания может получить доступ к растущему пулу инвесторов, которые заинтересованы в устойчивых инвестициях и могут быть готовы заплатить надбавку за такие инвестиции [3]. Эксперты оценивают возможности привлечения средств на мировых рынках зеленых инвестиций в рамках 3 трлн. долларов США [4].
Так, в основном, лидеры российского рынка наиболее активно внедряют ESG, поскольку обладают большими материальными возможностями для трансформации [19].
Настоящая модель, в частности, интегрирует механизмы выпуска специализированных облигаций, что обеспечивает привлечение дополнительных инвестиционных ресурсов для реализации экологически ориентированных проектов. Такой подход не только снижает нагрузку на собственные средства компаний, но и создает дополнительные стимулы для внедрения ESG-практик за счет повышения инвестиционной привлекательности проектов.
В продолжении темы финансирования, представленный на Рисунке 3 анализ взаимосвязей между категориями таксономии "зеленых" проектов и типами ESG-облигаций. Мировые финансовые институты, и в частности, российские – смогли заинтересовать крупные компании в соблюдении повестки ESG при помощи выпуска инструментов, предполагающих более низкую стоимость заимствований. Таким инструментом являются «зеленые» облигации, которые стали наиболее популярными для крупного бизнеса [6].
Анализ позволяет создать четкую методологическую основу для привлечения целевых средств в нефтегазовом секторе. Данная схема демонстрирует, как различные экологические и социальные инициативы компаний могут быть обеспечены соответствующими финансовыми инструментами, при этом создавая прозрачную и понятную для инвесторов систему координат.
Рисунок 3. Взаимосвязь категорий таксономии с типами ESG-облигаций в нефтегазовом комплексе Источник: Составлено авторами.
В современных условиях перехода к низкоуглеродной экономике традиционные "зеленые" облигации, изначально ориентированные преимущественно на финансирование проектов в сфере возобновляемой энергетики, демонстрируют эволюцию в сторону более сложных и специализированных финансовых инструментов.
Критерии проектов устойчивого (в том числе зеленого) развития в РФ и требования к системе верификации проектов приведены в Постановлении Правительства РФ от 21 сентября 2021 г. № 1587 «Об утверждении критериев проектов устойчивого (в том числе зеленого) развития в Российской Федерации и требований к системе верификации проектов устойчивого (в том числе зеленого) развития в Российской Федерации» [18] с изменениями согласно Постановлению Правительства РФ от 11 марта 2023 г. № 373 «О внесении изменений в постановление Правительства Российской Федерации «О внесении изменений в постановление Правительства Российской от 21 сентября 2021 г. № 1587» [17].
В данном контексте особый интерес представляют переходные облигации, которые учитывают постепенный характер декарбонизации в таких капиталоемких отраслях, как нефтегазовый сектор. В схему включаются социальные облигации, направленные на финансирование проектов с выраженным положительным социальным воздействием, а также адаптивные облигации, чьи условия напрямую коррелируют с достижением заранее определенных показателей устойчивого развития.
Особое место в данной системе занимают облигации устойчивого развития, они нацелены на дальнейшее стимулирование и поощрение компаний, проявляющих признаки содействия экологизации либо устойчивого корпоративного управления в развивающих рыночную прозрачность направлениях и в результате способствующих всеобщему процветанию [22]. Также указанные облигации климатического перехода, специально разработаны для поддержки компаний в процессе трансформации их бизнес-моделей.
Представленная таксономия позволяет компаниям не только четко позиционировать свои проекты для инвесторов, но и формировать сбалансированный портфель экологических инициатив, соответствующий как отраслевым, так и глобальным трендам устойчивого развития.
Ключевым элементом системы стратегического управления в условиях ESG-трансформации является разработанная процедура отбора инвестиционных проектов, визуализированная на Рисунке 4. Данная методология основана на комплексном анализе множества факторов, включая не только стандартные показатели экономической эффективности, но и критерии экологичности, социальной направленности и качества корпоративного управления.
Рисунок 4. Этапы процедуры отбора зеленых проектов в нефтегазовом комплексе
Источник: Составлено авторами.
Начальный этап процедуры предполагает предварительную верификацию проектов на соответствие базовым критериям отнесения к категории "зеленых". Данная проверка включает анализ технологических характеристик проекта с точки зрения их экологического воздействия, оценку соответствия международным стандартам устойчивого финансирования, а также проверку на исключение технологий, признанных экологически опасными.
Второй этап процедуры характеризуется углубленной оценкой проектов по системе ESG-критериев, структурированных по трем ключевым направлениям: экологическому, социальному и корпоративно-управленческому в соответствии с признаками.
Третий этап отбора представляет собой комплексную технико-экономическую экспертизу, сочетающую традиционные методы оценки инвестиционных проектов с учетом специфических ESG-факторов. Также на этом этапе происходит проверка возможности выпуска соответствующего ESG – инструмента.
Четвертый этап процедуры отбора представляет собой завершающую стадию комплексной оценки, в рамках которой осуществляется интегральный анализ всех полученных данных и формирование итогового рейтинга проектов. На данном этапе применяются методы, позволяющие синтезировать количественные и качественные показатели предыдущих этапов оценки.
Заключительный этап процедуры - присвоение статуса: зеленый/переходный/несоответсвующий.
Важно отметить, что предложенная система не является статичной. Она предусматривает возможность адаптации к изменяющимся условиям внешней среды и появлению новых технологических решений. Это особенно актуально в условиях быстро меняющегося ландшафта регулирования и технологического развития в нефтегазовом секторе.
Заключение. Следует отметить, что предложенный комплекс инструментов стратегического управления представляет собой целостную систему, способную стать основой для трансформации нефтегазовых компаний в условиях ужесточения экологических требований и изменения глобальной конкурентной среды. Для полной реализации возможностей нефтегазового сектора требуется скоординированное развитие механизмов государственно-частного взаимодействия, реализация последовательной политической поддержки и ускоренное внедрение технологических инноваций. В условиях глобального энергоперехода для России и других стран принципиально важно перейти от теоретического признания потенциала к практическим мерам по расширению их использования. Результат настоящего исследования может быть взят за основу при разработке программ, сосредоточенных на создании отраслевых стандартов оценки ESG-результатов и создании методик интеграции предложенных подходов в систему корпоративного управления.
Источники:
2. Антипова О.В., Фатхутдинова О.А., Шарф И.В. Переработка биоресурсов нефтегазовыми компаниями в рамках ESG-стратегии // Векторы благополучия: экономика и социум. – 2024. – № 1. – c. 127-138. – doi: 10.18799/26584956/2024/1/1759.
3. Ардабек М. Облигации ESG: инструмент для нефтегазовых компаний для обеспечения устойчивого развития // Экономика будущего: тренды, вызовы и возможности: Материалы Всероссийской научной конференции с международным участием, Казань, 23–24 мая 2023 года / Под редакцией А.В. Гумерова, М.Ф. Сафаргалиева. – Казань: ООО \АРТИТЕХ\. Казань, 2023. – c. 42-46.
4. Арью А. А. Перспективные направления развития компаний нефтегазового сектора в условиях ESG-повестки // ЭКОНОМИЧЕСКИЕ науки: АКТУАЛЬНЫЕ ВОПРОСЫ ТЕОРИИ и практики: сборник статей VI Международной научно-практической конференции, Пенза, 15 мая 2023 года. – Пенза: Наука и Просвещение (ИП Гуляев Г.Ю.). Пенза, 2023. – c. 74-83.
5. Быстров А. В., Талатин Е. А. Особенности развития топливно-энергетического комплекса в условиях перехода к экономике замкнутого цикла // Проблемы и перспективы развития промышленности России: Сборник материалов XI Международной научно-практической конференции, Москва, 31 марта 2022 года / Под редакцией А.В. Быстрова. – Москва: Общество с ограниченной ответственностью \Русайнс\. Москва, 2022. – c. 68-72.
6. Горюнова Е. А., Голованова К. А. Экономическая эффективность внедрения ESG принципов для нефтегазовых компаний // Весенние дни науки: Сборник докладов международной конференции студентов и молодых ученых, Екатеринбург, 20–22 апреля 2023 года. – Екатеринбург: ООО Издательский Дом \\Ажур\\. Екатеринбург, 2023. – c. 1137-1139.
7. Гурьева М. А., Плотникова К. С., Давыдова М. В. Перспективы развития ESG-стратегий формирования экологического мышления сотрудников нефтегазовой отрасли // Актуальные вопросы устойчивого развития регионов, отраслей, предприятий: материалы Международной научно-практической конференции. В 4-х томах, Тюмень, 23 декабря 2022 года. Том 2. – Тюмень: Тюменский индустриальный университет. Тюмень, 2023. – c. 303-308.
8. Грушевенко Е. В., Капитонов С. А., Мельников Ю. В. Декарбонизация нефтегазовой отрасли: международный опыт и приоритеты России. - Москва: Сколково, 2021. – 158 c.
9. Дли М. И., Кириллова Е. А. Перспективы формирования инновационных экосистем в промышленности // Актуальные проблемы экономики и менеджмента. – 2022. – № 2. – c. 80-94.
10. Захматов Д. Ю. Циркулярная экономика и ESG-принципы в экономике предприятий // Казанский экономический вестник. – 2022. – № 4. – c. 5-13.
11. Зеленина А. Ю. Применение ESG-принципов на ведущих российских предприятиях нефтегазовой отрасли // Логистика и управление цепями поставок: Сборник научных трудов. – Санкт-Петербург : Санкт-Петербургский государственный экономический университет. Санкт-Петербург, 2024. – c. 70-74.
12. Каплун Ю. А.. Лисин Е. М. Сокращение выбросов парниковых газов как инструмент повышения финансовой эффективности нефтедобывающих компаний // Проблемы экономики и управления нефтегазовым комплексом. – 2024. – № 12. – c. 35-43.
13. Колесникова А. В. Формирование принципов устойчивого развития компаний нефтегазового комплекса // Вестник ГУУ. – 2023. – № 2. – c. 66-75.
14. Медведева Л. В., Звонарева Е. Г. Оптимизация ESG-повестки для нефтегазовых предприятий // Фундаментальные и прикладные исследования в области управления, экономики и торговли: Сборник трудов Всероссийской научно-практической и учебно-методической конференции, в 8 ч., Санкт-Петербург, 15–18 мая 2024 года. – Санкт-Петербург: ПОЛИТЕХ-ПРЕСС. Санкт-Петербург, 2024. – c. 414-422.
15. Министерство экономического развития - Парижское соглашение. [Электронный ресурс]. URL: https://www.economy.gov.ru/material/file/04a533fab96b645ac4c0389 (дата обращения: 20.07.2025).
16. Мухиянова С. С. Концепция ESG и устойчивое финансирование в нефтегазовой сфере // Вопросы экономики и управления нефтегазовым комплексом: Тезисы докладов Всероссийской научно-практической конференции студентов (бакалавриат, магистратура, специалитет), аспирантов и соискателей, Москва, 07 июня 2023 года. – Москва: Российский государственный университет нефти и газа (национальный исследовательский университет) имени И.М. Губкина. Москва, 2023. – c. 103-105.
17. О внесении изменений в постановление Правительства Российской Федерации от 21 сентября 2021 г. № 1587: постановление Правительства РФ от 11 марта 2023 г. № 373. Официальный интернет-портал правовой информации. [Электронный ресурс]. URL: http://publication.pravo.gov.ru/Document/View/0001202303130020 (дата обращения: 20.07.2025).
18. Об утверждении критериев проектов устойчивого (в том числе зеленого) развития в Российской Федерации и требований к системе верификации проектов устойчивого (в том числе зеленого) развития в Российской Федерации: постановление Правительства Российской Федерации от 21.09.2021 г. № 1587. Официальный интернет-портал правовой информации. [Электронный ресурс]. URL: http://publication.pravo.gov.ru/Document/View/0001202109230017 (дата обращения: 20.07.2025).
19. Полякова П.М., Малков А.В., Рудакова Н.А. Анализ ESG-трансформации российских компаний нефтегазовой отрасли // Успехи в химии и химической технологии. – 2022. – № 1. – c. 78-81.
20. Фахретдинов Ф. Р. Анализ методов и технологий утилизации углекислого газа в нефтегазовой отрасли Российской Федерации // Международный журнал гуманитарных и естественных наук. – 2025. – № 5-1. – c. 348-354.
21. Финансирование ESG ВЭБ.РФ. [Электронный ресурс]. URL: https://www.veb.ru/ustojchivoe-razvitie/zeljonoe-finansirovanie/ (дата обращения: 10.08.2025).
22. Хмыз О. В. Тенденции развития мирового рынка корпоративных ESG-облигаций // Экономика и управление. – 2023. – № 4. – c. 381-388.
23. IBM - What is the TCFD?. [Электронный ресурс]. URL: https://www.ibm.com/think/topics/tcfd#The+TCFD+and+ESG+reporting (дата обращения: 23.07.2025).
24. Who Cares Wins: connecting financial markets to a changing world: доклад в рамках инициативы ООН «Глобальный договор». Global Compact. [Электронный ресурс]. URL: https://www.unepfi.org/fileadmin/events/2004/stocks/who_cares_wins_global_compact_2004.pdf (дата обращения: 23.07.2025).
Страница обновлена: 26.10.2025 в 11:51:52
Download PDF | Downloads: 6
ESG transformation of the Russian oil and gas complex: strategic management tools and reconfiguration of energy production cycles
Bystrov A.V., Talatin E.A.Journal paper
High-tech Enterprises Economy (РИНЦ, ВАК)
опубликовать статью | оформить подписку
Volume 6, Number 3 (July-september 2025)
Abstract:
The article examines the development of an integrated strategic management system for the Russian oil and gas industry amid a global transition to the principles of sustainable development.
Nowadays, there is a need to adapt the industry to modern challenges, including decarbonization, stricter environmental requirements and sanctions pressure, which requires the transformation of traditional business models and the introduction of the principles of the concept of sustainable development. The article aims to develop recommendations for improving existing strategic management tools to ensure the sustainable development of the oil and gas sector.
The article provides assessment of the current state of management, a model for reconfiguring energy production cycles, and a methodology for selecting investment projects based on sustainable development criteria.
The article systematizes knowledge about the mechanisms of integrating the principles of sustainable development into the strategic management of oil and gas companies, which creates the basis for further research in the field of sustainable development of the energy sector.
The article provides recommendations for public authorities and corporations aimed at optimizing management, reducing the carbon footprint and increasing the investment attractiveness of projects. The research results are based on the application of general scientific methods, including the analysis of international experience, modeling of production processes and expert assessments. The findings can be used for the further development of strategic management in the oil and gas industry, as well as for the development of state policy in the field of green financing and technological modernization.
Keywords: ESG transformation, strategic management, decarbonization, oil and gas complex, sustainable development
JEL-classification: I 31; O 33; O40
References:
Antipova O.V., Fatkhutdinova O.A., Sharf I.V. (2024). Bioresource processing by oil and gas companies as part of ESG strategy. Vektory blagopoluchiya: ekonomika i sotsium. 52 (1). 127-138. doi: 10.18799/26584956/2024/1/1759.
Ardabek M. (2023). ESG bonds: a tool for oil and gas companies to ensure sustainable development The economy of the future: trends, challenges and opportunities. 42-46.
Aryu A. A. (2023). Promising directions for the development of oil and gas sector companies in the context of the ESG agenda Economic sciences: current issues of theory and practice. 74-83.
Avdeeva E. A., Sheveleva A. V. (2024). Circular economy principles implementation in the fuel and energy complex on the digital technologies basis. Etap. (2). 53-74.
Bystrov A. V., Talatin E. A. (2022). Features of the development of the fuel and energy complex in the context of the transition to a closed-cycle economy Problems and prospects of industrial development in Russia. 68-72.
Dli M. I., Kirillova E. A. (2022). Prospects for innovative ecosystems formation in industry. Aktualnye problemy ekonomiki i menedzhmenta. (2). 80-94.
Fakhretdinov F. R. (2025). Analysis of methods and technologies for carbon dioxide utilization in the oil and gas industry of the Russian Federation. International Journal of Humanities and Natural Sciences. (5-1). 348-354.
Goryunova E. A., Golovanova K. A. (2023). Cost-effectiveness of implementing ESG principles for oil and gas companies Spring Days of Science. 1137-1139.
Grushevenko E. V., Kapitonov S. A., Melnikov Yu. V. (2021). Decarbonization of the oil and gas industry: international experience and priorities of Russia
Gureva M. A., Plotnikova K. S., Davydova M. V. (2023). Prospects for the development of ESG strategies for the formation of environmental thinking of employees in the oil and gas industry Current issues of sustainable development of regions, industries, enterprises. 303-308.
IBM - What is the TCFD?. Retrieved July 23, 2025, from https://www.ibm.com/think/topics/tcfd#The+TCFD+and+ESG+reporting
Kaplun Yu. A.. Lisin E. M. (2024). Reduction of greenhouse gas emissions as an instrument of increasing the financial efficiency of oil producing companies. Problemy ekonomiki i upravleniya neftegazovym kompleksom. (12). 35-43.
Khmyz O. V. (2023). Contemporary trends on global corporate ESG bond market. Economics and management. (4). 381-388.
Kolesnikova A. V. (2023). The principles formation of sustainable development of oil and gas companies. Vestnik Universiteta (State University of management). (2). 66-75.
Medvedeva L. V., Zvonareva E. G. (2024). Optimization of the ESG agenda for oil and gas companies Fundamental and applied research in the field of management, economics and trade. 414-422.
Mukhiyanova S. S. (2023). The ESG concept and sustainable financing in the oil and gas sector Issues of economics and management of the oil and gas complex. 103-105.
Polyakova P.M., Malkov A.V., Rudakova N.A. (2022). Analysis of ESG transformation of russian oil and gas companies. Uspekhi v khimii i khimicheskoy tekhnologii. 36 (1). 78-81.
Zakhmatov D. Yu. (2022). Circular economy and ESG principles in enterprise economics. Kazanskiy ekonomicheskiy vestnik. (4). 5-13.
Zelenina A. Yu. (2024). Application of ESG principles at leading Russian oil and gas industry enterprises Logistics and supply chain management. 70-74.
