Современные подходы к обслуживанию потребителей туристского предприятия
Попова В.Н.1
, Олейникова И. С.
1 Владивостокский государственный университет, Россия
Скачать PDF | Загрузок: 9
Статья в журнале
Креативная экономика (РИНЦ, ВАК)
опубликовать статью | оформить подписку
Том 19, Номер 8 (Август 2025)
Эта статья проиндексирована РИНЦ, см. https://elibrary.ru/item.asp?id=83019294
Аннотация:
В данной статье рассмотрены методы туристского обслуживания, которые помогают понять текущие тенденции отрасли и выделить основные принципы успешного бизнеса в этой сфере.
Теоретическая часть исследования основывалась на использовании таких методов научного познания, как обзор, системный анализ, классификация, конкретизации.
Научная новизна выражается в разработке комбинированного метода туристического обслуживания. Предложенный комбинированный метод туристического обслуживания, основанный на принципах устойчивости, персонализации, гибкости, кастомизации и технологичности, позволяет туристическим компаниям удовлетворить растущие потребности клиентов в удобстве, информативности и индивидуальном подходе, одновременно повышая эффективность своей деятельности и внося вклад в устойчивое развитие туризма. Данная статья будет интересна: специалистам в области туризма, преподавателям и студентам, изучающим туризм и маркетинг, людям, интересующимся социологическими и психологическими аспектами туризма.
Ключевые слова: туризм, методы туристского обслуживания, организация туристского обслуживания, подходы к организации туристского обслуживания, особенности организации туристического обслуживания
JEL-классификация: Z31, Z32, L83
Введение
Современная индустрия туризма стремительно развивается, и вместе с ней меняются и методы туристского обслуживания. Отельные комплексы, туроператоры, рестораны и другие субъекты на рынке постоянно совершенствуют свои услуги, чтобы привлечь больше клиентов и предложить им незабываемый отдых.
Изучение различных подходов к пониманию методов туристского обслуживания помогает понять текущие тенденции отрасли и выделить основные принципы успешного бизнеса в этой сфере. В данной статье мы рассмотрим различные методы обслуживания туристов, анализируя их особенности, преимущества и недостатки.
Актуальность изучения методов туристского обслуживания заключается в том, что сфера туризма является одной из ключевых отраслей мировой экономики. С каждым годом она продолжает расти и развиваться, привлекая все большее количество туристов. Совершенствование туристского обслуживания необходимо для обеспечения высокого уровня сервиса и удовлетворения потребностей посетителей.
Основная часть
Методы туристского обслуживания, с точки зрения процесса обслуживания потребителей, представляют собой структурированные системы взаимодействия между турфирмой и клиентом, направленные на удовлетворение его потребностей в путешествиях и отдыхе [1, c. 59]. Эти методы охватывают все этапы взаимодействия, начиная от первого контакта и заканчивая пост-продажным обслуживанием, и включают в себя как материальные (например, транспорт, размещение), так и нематериальные (например, консультации, впечатления) компоненты [2].
Процессный подход к туристскому обслуживанию предполагает рассмотрение деятельности турфирмы как последовательности взаимосвязанных этапов, каждый из которых вносит вклад в создание ценности для клиента. Эффективность метода обслуживания определяется способностью турфирмы оптимизировать каждый этап процесса, обеспечивая высокое качество обслуживания и удовлетворенность потребителя [3].
Рассмотрим подходы к определению процесса обслуживания потребителей в туризме:
Таблица 1 – Подходы к определению туристского обслуживания
|
Подход
|
Определение
|
Автор/источник
|
|
Обслуживание,
как услуга для путешественников
|
Туристское
обслуживание (туристские услуги) — это услуги, которые предлагают
путешественникам, посетителям и туристам. К таким услугам относятся, в
частности, транспорт, проживание, питание, комплексные туры и другие.
|
ГОСТ Р ЕН
13809-2012 Туристские услуги. Туроператоры и турагенты. Терминология [4]
|
|
Обслуживание,
как услуга для удовлетворения потребностей
|
Туристское
обслуживание — это услуги по удовлетворению потребностей туристов в
организации и осуществлении путешествий, отдыха и рекреации, в том числе в
услугах перевозки, размещения, питания, экскурсий.
|
ГОСТ Р
50690-2017 ГОСТ Р 50690-2017 Туристские услуги. Общие требования [5]
|
|
Обслуживание,
как рекреационная услуга в целом
|
Туристское
обслуживание это реакреационные услуги.
Под рекреационной услугой понимают полезное действие, которое выполняется организованным предприятием и направлено на удовлетворение потребностей человека в восстановлении утраченных сил путём кратковременного изменения места проживания или на месте с целью лечения, отдыха, развлечений, получения новых впечатлений и познавательной цели. |
Боголюбова
С.А. [6]
|
|
Обслуживание,
как система взаимосвязанных элементов обслуживания
|
Туристское
обслуживание это система обслуживания, состоящая из взаимосвязанных
элементов, таких как потребитель, персонал, физическое окружение и система
управления.
|
Скобельцына
А.С. [7]
|
|
Обслуживание,
как система ресурсов для обслуживания
|
Туристское
обслуживание это комплексная система, включающая в себя материальные,
технические, организационные и социально-психологические аспекты.
|
Игнатьева
И.Ф. [8]
|
Боголюбова С.А. акцентирует внимание на том, что автор называет «моменте истины» - каждом эпизоде взаимодействия клиента с организацией, который влияет на его восприятие качества обслуживания. Она подчеркивает важность управления этими моментами для создания положительного опыта для клиента [6, c. 112].
Скобельцына А.С. изучает процесс обслуживания с позиций системы, состоящую из взаимосвязанных элементов, таких как потребитель, персонал, физическое окружение и система управления, при этом подчеркивает важность координации этих элементов для обеспечения эффективного обслуживания [7, c. 68].
Игнатьева И.Ф. представляет туристское обслуживание как комплексную систему, включающую в себя материальные, технические, организационные и социально-психологические аспекты. Автор подчеркивает важность учета потребностей и ожиданий туристов при организации процесса обслуживания [8, c. 35].
Таким образом, на основании рассмотренных подходов, можно сформулировать общее определение:
Туристское обслуживание — комплекс взаимосвязанных технологических и управленческих процессов, направленных на удовлетворение потребностей клиентов в сфере туризма посредством предоставления персонализированных и интегрированных туристских продуктов и услуг, обеспечивающих максимальную ценность и положительный опыт взаимодействия с компанией на всех этапах путешествия.
Методы туристского обслуживания представляют собой сложные и многогранные системы, требующие тщательной организации и управления. Эффективное построение процесса обслуживания, основанное на понимании потребностей клиента и учете различных подходов к определению процесса обслуживания, является ключевым фактором успеха турфирмы на конкурентном рынке. Организация процесса обслуживания в турфирме, по мнению Страховой Л.В. включает в себя следующие основные этапы [9, c. 83]:
Составлено автором
Рисунок 1 – Методы организации процесса обслуживания в турфирме
При традиционном методе, обслуживание происходит в офисе. На этапе встречи с клиентом, менеджер устанавливает контакт с клиентом, выявляет его предпочтения, бюджет, сроки и другие важные параметры будущего путешествия.
Используются различные методы сбора информации, такие как анкетирование, интервью, анализ предыдущего опыта клиента. Важно установить доверительные отношения и продемонстрировать профессионализм.
На основе полученной информации менеджер разрабатывает несколько вариантов турпродукта, соответствующих потребностям клиента. Предоставляется полная и достоверная информация о каждом варианте, включая стоимость, условия бронирования и отмены.
После выбора оптимального варианта менеджер осуществляет бронирование всех необходимых услуг (авиабилеты, отели, трансферы и т.д.). Оформляются все необходимые документы (ваучеры, билеты, страховка). Клиенту предоставляется подробная информация о правилах въезда в страну назначения, таможенных правилах и других важных аспектах путешествия.
Этап представления продукта включает в себя фактическое предоставление клиенту забронированных услуг. Турфирма обеспечивает поддержку клиента на протяжении всего путешествия, решая возникающие вопросы и проблемы. В случае необходимости, вносятся коррективы в программу тура. После завершения путешествия менеджер связывается с клиентом для получения обратной связи. Выясняется, насколько клиент остался доволен качеством обслуживания, были ли какие-либо проблемы или замечания. Полученная информация используется для улучшения качества обслуживания и разработки новых турпродуктов.
Инновационный метод обслуживания клиента в туристической компании с использованием информационных технологий предполагает интеграцию цифровых инструментов для повышения качества и скорости обслуживания, а также удобства для клиента. Рассмотрим основные этапы и методы.
Изначально происходит первичная коммуникация и сбор информации. Клиент инициирует взаимодействие с турфирмой через сайт, социальные сети или другие платформы. На данном этапе происходит сбор базовой информации о потребностях клиента, его предпочтениях в отношении типа отдыха, бюджета и временных рамок. Следующий этап — формирование и представление персонализированных предложений. На основе полученных данных, система или менеджер формирует несколько вариантов туристических продуктов, максимально соответствующих запросам клиента. Предложения представляются в цифровом формате с подробным описанием маршрута, условий проживания, стоимости и других существенных деталей. Далее следует процесс консультирования и согласования деталей. Клиент имеет возможность задавать вопросы, уточнять детали предложения и вносить корректировки. Этот этап может включать интерактивные консультации посредством чата, видеоконференции или электронной почты. После согласования всех деталей наступает этап бронирования и оплаты. Клиент подтверждает свой выбор и осуществляет оплату выбранного тура посредством онлайн-платежей, или других доступных электронных способов оплаты.
Завершающим этапом является подтверждение бронирования и предоставление сопроводительной документации. Клиент получает подтверждение успешного бронирования и все необходимые документы для поездки в электронном виде, такие как ваучеры, билеты, страховые полисы и инструкции.
Рассмотрев организацию процесса обслуживания в турфирме предложенное Страховой Л.В., считаем необходимым добавить в него процесс сопровождения, включая учет форс-мажорных обстоятельств, поскольку это является критически важным в общем процессе обслуживания туристов по ряду разных причин.
Сопровождение во время поездки (включая онлайн-поддержку) позволяет оперативно реагировать на возникающие вопросы, жалобы и проблемы, предоставляя своевременную помощь и консультации. Также важен учет форс-мажорных обстоятельств (стихийные бедствия, политические волнения, забастовки, эпидемии и т.д.) и наличие плана действий в подобных ситуациях обеспечивает безопасность туристов и минимизирует возможные негативные последствия. Это может включать изменение маршрута, перебронирование билетов, предоставление временного жилья, эвакуацию и т.д. Грамотное реагирование на форс-мажорные обстоятельства позволяет минимизировать финансовые потери, связанные с отменой поездок, возвратом средств и компенсациями [10].
В целом, можно сказать, что сопровождение – это не просто предоставление информации, а создание добавленной стоимости для клиента, обеспечивая ему уникальный и запоминающийся опыт. В условиях высокой конкуренции на туристическом рынке, качественное сопровождение, особенно в сложных ситуациях, может стать ключевым фактором, отличающим компанию от конкурентов.
Ф. Котлер, рассматривает методы туристического обслуживания с широкой перспективы, включая в анализ поведенческие и маркетинговые аспекты [11, c. 573]:
Методы с высоким уровнем участия потребителя (High-Contact Services): в этих методах турист непосредственно участвует в процессе создания и потребления услуги [12]. Примеры: индивидуальные экскурсии, активный туризм (походы, сплавы). Как правило, реализация данного метода обслуживания, происходит очно.
Методы с низким уровнем участия потребителя (Low-Contact Services): здесь участие туриста минимально, а основная часть работы выполняется сотрудниками туроператора или поставщика услуг. Примеры: бронирование отелей через онлайн-платформы, пакетные туры с фиксированной программой [13]. Данный метод предполагает минимальный физический контакт с клиентом, поскольку взаимодействие с ним предполагается через электронные сервисы.
Стандартизированные методы [14, c. 63]: услуги оказываются по четко определенному алгоритму, с минимальными отклонениями от стандарта. Примеры: размещение в сетевых отелях, трансфер из аэропорта по фиксированному маршруту. Как правило, реализация данного метода обслуживания, происходит в очной форме.
Индивидуализированные методы: услуги адаптируются под конкретные потребности и предпочтения туриста. Примеры: разработка индивидуальных туров, услуги консьержа в отеле, персональные экскурсии [15, c. 93]. Наиболее часто, реализация данного метода обслуживания, происходит очно.
Личное обслуживание: взаимодействие между туристом и сотрудником компании происходит лично (в офисе, в отеле, во время экскурсии).
Автоматизированное обслуживание: услуга предоставляется с использованием технологий (онлайн модули, мобильные приложения, терминалы самообслуживания).
Важно отметить, что данные классификации не являются взаимоисключающими. На практике часто встречаются комбинированные методы, сочетающие элементы различных подходов. Например, индивидуальный тур может быть разработан и забронирован через онлайн-платформу (сочетание индивидуализации и автоматизации).
Выбор конкретного метода обслуживания зависит от множества факторов, включая целевую аудиторию, тип туристского продукта, конкурентную среду и стратегические цели компании.
Несмотря на разнообразие подходов, существующим классификациям методов туристического обслуживания не хватает комплексности и учета быстро меняющихся условий современного рынка. В частности, недостаточно внимания уделяется следующим аспектам:
1. Устойчивости и социальной ответственности
Многие методы не учитывают экологические и социальные последствия туризма, что особенно важно в контексте устойчивого развития.
2. Персонализации и эмоциональной составляющей
Современные туристы стремятся к уникальным и запоминающимся впечатлениям, которые требуют глубокой персонализации и учета эмоциональных потребностей.
3. Интеграции данных и аналитики
Недостаточно используются возможности анализа больших данных для прогнозирования спроса, оптимизации сервиса и повышения удовлетворенности клиентов.
4. Гибкости и адаптивности
Методы должны быть способны быстро адаптироваться к изменениям в потребительских предпочтениях, технологических инновациях и внешних факторах (например, пандемии).
Учитывая недостатки существующих методов, предлагается комбинированный метод обслуживания, который объединяет принципы устойчивости, персонализации, технологичности и клиентоориентированности.
1. Устойчивость:
Минимизация негативного воздействия на окружающую среду через:
а) выбор экологически чистых видов транспорта и размещения.
б) поддержку местных инициатив по сохранению природы.
в) сокращение отходов и энергопотребления.
2. Социальная ответственность:
а) уважение к местным культурам и традициям.
б) создание рабочих мест и возможностей для местного населения.
в) поддержка справедливой торговли и этичного бизнеса.
3. Экономическая устойчивость:
а) перераспределение доходов от туризма в пользу местных сообществ.
б) диверсификация туристических предложений для уменьшения зависимости от одного вида туризма.
в) долгосрочное планирование и инвестиции в устойчивое развитие.
4. Персонализация
Индивидуальный подход:
а) сбор и анализ данных о предпочтениях, интересах и потребностях каждого клиента.
б) создание персонализированных туристических маршрутов и предложений.
в) адаптация услуг и сервисов к индивидуальным запросам.
5. Гибкость и кастомизация
а) предоставление туристам возможности самостоятельно выбирать и комбинировать элементы своего путешествия.
б) оперативное реагирование на изменения в планах и предпочтениях клиентов.
в) создание уникальных и запоминающихся впечатлений.
6. Технологичность
Цифровые платформы:
а) разработка удобных и интуитивно понятных онлайн-платформ для бронирования, планирования и управления поездкой.
б) использование мобильных приложений для предоставления информации, навигации и поддержки в режиме реального времени.
Интеллектуальные системы:
а) применение искусственного интеллекта (AI) и машинного обучения (ML) для анализа данных, прогнозирования спроса и оптимизации предложений.
б) использование чат-ботов и виртуальных ассистентов для поддержки клиентов 24/7.
г) внедрение новых технологий, таких как дополненная реальность (AR) и виртуальная реальность (VR), для улучшения опыта путешествия.
д) использование интернета вещей (IoT) для мониторинга и управления туристической инфраструктурой.
7. Клиентоориентированность
а) обучение персонала для предоставления высококачественного и профессионального обслуживания.
б) создание культуры, ориентированной на удовлетворение потребностей клиентов.
в) сбор и анализ отзывов клиентов для постоянного улучшения услуг и сервисов.
г) активное взаимодействие с клиентами через социальные сети и другие каналы коммуникации.
д) создание программ лояльности и поощрений для удержания клиентов.
е) развитие долгосрочных отношений с клиентами на основе доверия и взаимной выгоды.
Таблица 2 – Форматы туристского обслуживания
|
Этап туристического
обслуживания
|
Очный формат
|
Онлайн формат
|
Синергия очного и
онлайн форматов
|
|
1. Выявление потребностей и
консультирование
|
- Личная встреча с
клиентом в офисе для установления контакта и выявления ключевых потребностей.
- Проведение беседы для сбора информации о предпочтениях, бюджете и целях поездки. - Предоставление первичных консультаций на основе опыта и экспертных знаний. |
- Заполнение
онлайн-анкеты клиентом для предварительного сбора информации.
- Использование чат-ботов на сайте для ответов на часто задаваемые вопросы и первичной консультации. - Просмотр клиентом информации о популярных направлениях и акциях на сайте. |
-
Персонализированное предложение на основе данных онлайн-анкеты, обсуждаемое
во время очной встречи. - Возможность продолжения консультации онлайн после
личной встречи для уточнения деталей.
- Использование CRM-системы для отслеживания истории взаимодействия с клиентом и предоставления релевантной информации. |
|
2. Подбор и бронирование тура
|
- Презентация
клиенту подобранных вариантов туров с использованием печатных материалов и
мультимедийного оборудования.
- Обсуждение деталей тура, внесение корректировок в соответствии с пожеланиями клиента. - Оформление договора на оказание туристических услуг и прием оплаты. |
- Предоставление
клиенту доступа к онлайн-платформе с возможностью поиска и сравнения туров.
- Возможность самостоятельного бронирования тура онлайн с использованием промокодов и скидок. - Автоматическое формирование пакета документов для бронирования. |
- Клиент выбирает
тур онлайн, а затем обращается в офис для консультации и оформления.
- Виртуальные туры и 3D-обзоры отелей для более реалистичного представления о предлагаемом продукте. - Интеграция онлайн-платежей и систем лояльности для удобства клиента. |
|
3. Подготовка к поездке
|
- Предоставление
клиенту пакета документов (ваучер, билеты, страховка) в печатном виде.
- Проведение инструктажа по вопросам безопасности и особенностям пребывания в стране назначения. - Ответы на вопросы клиента, связанные с подготовкой к поездке. |
- Отправка
электронных версий документов на e-mail клиента.
- Предоставление доступа к мобильному приложению с полезной информацией о стране назначения (карта, разговорник, советы). - Автоматическая рассылка уведомлений о важных событиях, связанных с поездкой (изменение времени вылета, напоминание о необходимости оформления визы). |
- Интерактивные
онлайн-курсы и вебинары по подготовке к путешествию (например, по изучению
базового языка, особенностям культуры).
- Возможность онлайн-консультации с врачом по вопросам вакцинации и медицинской страховки. - Создание онлайн-сообщества для обмена опытом между туристами. |
|
4. Сопровождение во время поездки
|
- Предоставление
клиенту контактного телефона круглосуточной службы поддержки.
- Поддержка связи с клиентом через SMS-сообщения и телефонные звонки при необходимости. - Организация трансферов и экскурсий с участием гидов. |
- Предоставление
доступа к мобильному приложению с возможностью связи с туроператором,
получения информации о местных достопримечательностях и заказа дополнительных
услуг.
- Использование геолокации для отслеживания местоположения клиента и оказания помощи в случае необходимости. |
- Интеграция систем
онлайн-перевода для облегчения коммуникации с местным населением. -
Возможность онлайн-консультации с юристом в случае возникновения проблем.
- Использование социальных сетей для оперативного реагирования на отзывы и жалобы клиентов. |
|
5. Послепродажное обслуживание
|
- Получение обратной связи от клиента по
итогам поездки в устной форме.
- Рассмотрение претензий и разрешение спорных ситуаций. - Предоставление скидок и бонусов на будущие поездки. |
- Отправка онлайн-опроса для оценки
качества обслуживания. - Автоматическая рассылка новостей о новых турах и
акциях.
- Предоставление возможности оставить отзыв о туре на сайте или в социальных сетях. |
- Анализ данных онлайн-опросов и отзывов
для улучшения качества обслуживания.
- Персонализированные предложения на основе истории путешествий клиента и его предпочтений. - Создание программы лояльности с использованием онлайн-инструментов (бонусы, баллы, скидки). |
На этапе планирования и выбора тура, очный контакт с менеджером позволяет выявить скрытые потребности клиента и предложить персонализированные решения, в то время как онлайн-платформа обеспечивает доступ к широкому спектру информации и инструментов для самостоятельного изучения предложений. Бронирование и оплата, традиционно связанные с необходимостью посещения офиса, становятся более удобными и безопасными благодаря онлайн-сервисам. При этом, подписание договора в офисе обеспечивает юридическую защиту интересов клиента. Подготовка к путешествию оптимизируется за счет сочетания печатных материалов, предоставляющих тактильный опыт, и онлайн-ресурсов, содержащих актуальную информацию и интерактивные инструменты. Во время путешествия, очное сопровождение гида позволяет решить возникающие проблемы на месте и адаптировать программу к потребностям группы, а онлайн-поддержка 24/7 гарантирует оперативное реагирование на любые запросы. После завершения путешествия, сбор обратной связи как в очной, так и в онлайн форме, позволяет получить всестороннюю оценку качества услуг и использовать полученные данные для дальнейшего улучшения сервиса и повышения лояльности клиентов.
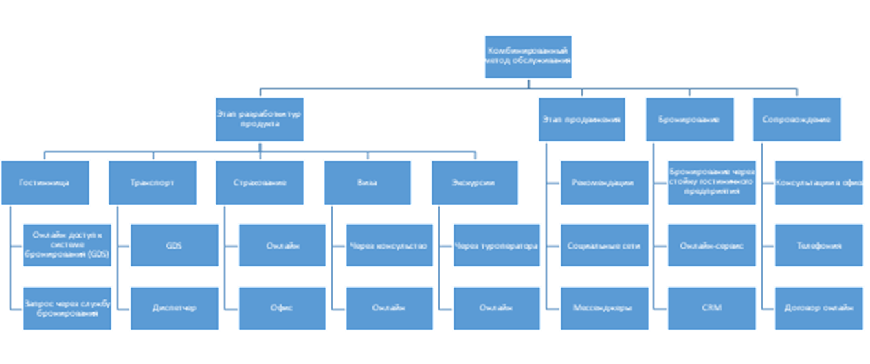
Источник: разработано автором
Рисунок 2 – Комбинированный метод туристского обслуживания
Представленный метод демонстрирует интеграцию очных и виртуальных каналов в сфере туризма с целью оптимизации клиентского опыта на всех этапах путешествия. Суть комбинированного подхода заключается в синергии традиционных форм взаимодействия с клиентами (личные консультации, сопровождение) и преимуществ, которые предоставляют цифровые технологии (онлайн-платформы, мобильные приложения, системы бронирования).
Вывод
Методы туристского обслуживания, с точки зрения процесса обслуживания потребителей, представляют собой структурированные системы взаимодействия между турфирмой и клиентом, направленные на удовлетворение его потребностей в путешествиях и отдыхе. Эти методы охватывают все этапы взаимодействия, начиная от первого контакта и заканчивая пост-продажным обслуживанием, и включают в себя как материальные так и нематериальные компоненты.
В заключение, необходимо отметить, что предложенный метод является отправной точкой для дальнейших исследований и разработок в области туристического обслуживания. Однако, принципы устойчивости, персонализации, технологичности и клиентоориентированности, лежащие в основе метода, являются универсальными и применимыми в любой ситуации.
Источники:
2. Tourism Marketing by Eric Laws. Open Library. [Электронный ресурс]. URL: https://openlibrary.org/books/OL10761057M/Tourism_Marketing.
3. Zero Defections: Quality Comes to Services. Harvard Business Review. [Электронный ресурс]. URL: https://www.scirp.org/reference/referencespapers?referenceid=1937438.
4. ГОСТ Р ЕН 13809-2012 Туристские услуги. Туроператоры и турагенты. Терминология
5. ГОСТ Р 50690-2017 ГОСТ Р 50690-2017 Туристские услуги. Общие требования
6. Боголюбова С.А. Виды и тенденции развития туризма. / Учебное пособие для вузов. - Москва: Издательство Юрайт, 2024. – 202 c.
7. Скобельцына А.С., Шарухин А.П. Технологии и организация экскурсионных услуг. / Учебник для вузов – 3-е изд., перераб. и доп. - Москва: Издательство Юрайт, 2023. – 247 c.
8. Игнатьева И.Ф. Организация туристской деятельности. / Учебник для вузов – 2-е изд., перераб. и доп. - Москва: Издательство Юрайт, 2023. – 392 c.
9. Стахова Л.В. Основы туризма. / Учебник для вузов. - Москва: Издательство Юрайт, 2024. – 327 c.
10. Морозов М.А., Морозова Н.С. Экономика туризма. / Учебник для среднего профессионального образования – 7-е изд., испр. и доп. - Москва: Издательство Юрайт, 2025. – 301 c.
11. Котлер Ф., Боуэн Дж., Мейкенз Дж. Маркетинг. Гостеприимство. Туризм. / Учебник для студентов высших учебных заведений - 4-е изд., перераб. и доп. - Москва: ЮНИТИ, 2007. – 1045 c.
12. Services Marketing: People, Technology, Strategy. Researchgate. [Электронный ресурс]. URL: https://www.researchgate.net/publication/263523474_Services_Marketing_People_Technology_Strategy_7th_edition.
13. Towards a Classification of Service Processes. Academia. [Электронный ресурс]. URL: https://www.academia.edu/17828846/Towards_a_Classification_of_Service_Processes.
14. Авилова Н.Л., Абдикаримова М.Н., Беломестнова М.Е., Воронов Ю.С., Губа Д.В., Губаренко А.В., Дусенко С.В. и др. Инновационные направления развития туризма и гостеприимства в современной России. / Коллективная монография. - Москва: Русайнс, 2023. – 230 c.
15. Беломестнова М.Е., Шариков В.И. Инновационные подходы к продвижению гостиничных услуг // Гостиничное дело. – 2022. – № 2. – c. 90-104. – doi: 10.33920/igt-2-2202-01.
Страница обновлена: 17.10.2025 в 23:10:37
Download PDF | Downloads: 9
Modern approaches to customer service of a tourist company
Popova V.N., Oleynikova I. S.Journal paper
Creative Economy (РИНЦ, ВАК)
опубликовать статью | оформить подписку
Volume 19, Number 8 (August 2025)
Abstract:
The article discusses the methods of tourism services that help to understand the current trends in the industry and highlight the basic principles of successful business in this area.
The theoretical part of the research was based on such methods of scientific knowledge as review, system analysis, classification, and concretization.
The article develops a combined method of tourist services. The proposed combined method of tourist services, based on the principles of sustainability, personalization, flexibility, customization and technology, allows travel companies to meet the growing needs of customers for convenience, information and individual approach, while increasing the efficiency of their activities and contributing to the tourism sustainable development. The article will be of interest to specialists in the field of tourism, academic staff and students studying tourism and marketing, people interested in the sociological and psychological aspects of tourism.
Keywords: tourism, tourist services method, tourist services organization, tourist services approaches, tourist services particularity
JEL-classification: Z31, Z32, L83
References:
Avilova N.L., Abdikarimova M.N., Belomestnova M.E., Voronov Yu.S., Guba D.V., Gubarenko A.V., Dusenko S.V. i dr. (2023). Innovative directions of tourism and hospitality development in modern Russia Moscow: Rusayns.
Belomestnova M.E., Sharikov V.I. (2022). Innovative approaches to the promotion of hotel services. Gostinichnoe delo. (2). 90-104. doi: 10.33920/igt-2-2202-01.
Bogolyubov V.S., Bystrov S.A., Bogolyubova S.A. (2024). Tourist and recreational design. Investment assessment Moscow: Izdatelstvo Yurayt.
Bogolyubova S.A. (2024). Types and trends of tourism development Moscow: Izdatelstvo Yurayt.
Ignateva I.F. (2023). Organization of tourist activities Moscow: Izdatelstvo Yurayt.
Kotler F., Bouen Dzh., Meykenz Dzh. (2007). Marketing. Hospitality. Tourism Moscow: YuNITI.
Morozov M.A., Morozova N.S. (2025). Tourism economy Moscow: Izdatelstvo Yurayt.
Services Marketing: People, Technology, StrategyResearchgate. Retrieved from https://www.researchgate.net/publication/263523474_Services_Marketing_People_Technology_Strategy_7th_edition
Skobeltsyna A.S., Sharukhin A.P. (2023). Technology and organization of sightseeing services Moscow: Izdatelstvo Yurayt.
Stakhova L.V. (2024). Basics of tourism Moscow: Izdatelstvo Yurayt.
Tourism Marketing by Eric LawsOpen Library. Retrieved from https://openlibrary.org/books/OL10761057M/Tourism_Marketing
Towards a Classification of Service ProcessesAcademia. Retrieved from https://www.academia.edu/17828846/Towards_a_Classification_of_Service_Processes
Zero Defections: Quality Comes to ServicesHarvard Business Review. Retrieved from https://www.scirp.org/reference/referencespapers?referenceid=1937438
