Прогностическая модель развития рынка электрифицированных автомобилей
Сухарева С.В.1 , Теслова С.А.1
1 Сибирский государственный автомобильно-дорожный университет (СибАДИ), Омск, Россия
Статья в журнале
Экономика, предпринимательство и право (РИНЦ, ВАК)
опубликовать статью | оформить подписку
Том 16, Номер 6 (Июнь 2026)
Аннотация:
В работе представлен детализированный анализ состояния и развития рынка электрифицированных автомобилей. В целях выполнения аналитических расчетов составлен алгоритм работы программного модуля, созданного на базе интегрированной модели авторегрессии ARIMA. Представлены и изучены выборки статистических данных, оценивающих насыщенность рынка, на основе которых произведен расчет прогнозных значений количества автомобилей, имеющих возможность использования электродвигателей и гибридных установок, по трем сценариям: пессимистический, нейтральный и оптимистический. В результате разработана прогностическая модель, позволяющая составлять прогнозы и более точно оценивать количественные изменения, а также формировать базу для выработки стратегических решений в области производства электромобилей и их комплектующих, развития инфраструктуры.
В заключении структурированы факторы, определяющие развитие рынка электромобилей в целом и с учетом региональной специфики
Ключевые слова: Автомобильный транспорт, автомобиль, электромобиль, анализ, прогноз
JEL-классификация: L92, L99, Q41, O33, R49
Введение.
Актуальность исследования определяется тем, что в настоящее время транспорт является важным обеспечивающим звеном в любом процессе – от рутинного до многоступенчатого, проходящего на всех уровнях общественной и экономической жизни населения. Рост числа транспортных средств личного пользования, усложнение производственных связей, диверсификация производств сказываются на тенденциях развития рынка автомобилей, особенно с учетом развития новейших технологий, определяющих конструктивные особенности современных средств передвижения и возможности использования альтернативных видов топлива при сохранении устойчивого роста цен на них. В этих условиях важным становится понимание курса и закономерности развития рынка инновационных автомобилей, в частности, наиболее популярного типа EV (Electric Vehicle) – электромобилей, которые при этом продолжают эволюционировать. Прогнозирование численности автомобилей, работающих на полном электроприводе или гибридных установках должно помочь в определении направлений развития соответствующей инфраструктуры, регулирования самого рынка на основе поддержки здоровой конкуренции среди производителей, как отечественных, так и зарубежных, решения экологических и других важных вопросов, связанных с владением и пользованием электромобилей.
В настоящее время прогнозирование – это особо важный инструмент , способствующий развитию понимания будущих тенденций и используемый в разработках эффективных стратегий устойчивого развития как отдельных отраслей, автомобильной промышленности в частности, так и национальной экономики в целом. Составление прогнозов – это актуальный метод, позволяющий учесть и заложить в расчеты множество факторов, значимость прогнозирования в данном контексте заключается в научном обосновании результатов исследования перспектив развития рынка электромобилей, подтверждения его стабильности, формирования возможностей создания благоприятных условий для экономического роста и активизации инноваций в транспортном секторе.
Прогнозы могут служить основой для разработки и актуализации государственных программ и инициатив, направленных на поддержку перехода на новые стандарты экологически чистого транспорта, включая многоаспектную проработку вопросов субсидирования, предоставления налоговых льгот и других мероприятий по стимулированию активности как производителей, так и покупателей электромобилей.
Прогнозирование и планирование помогают государственным и региональным органам власти грамотно проектировать развитие транспортной инфраструктуры, включая дороги, парковки, зарядные станции для электромобилей, в целях оптимизации и модернизации транспортного сообщения.
Что касается рынка электромобилей, то прогнозирование их общего количества позволит производителям скорректировать свои стратегии производства и сбыта, адаптировать их к динамичным внешним условиям, а также изыскивать инвестиционные средства и осуществлять долгосрочные вложения в разработку новых технологий и конструкций и улучшение существующих, что также окажет воздействие на рынок топливных и энергетических ресурсов, а кроме того, позволит определить степень влияния на окружающую среду и экологию. Большое значение имеют результаты прогноза масштабов использования электромобилей для производителей в целях более четкого представления о предпочтениях потребителей, и в свою очередь – для автовладельцев для понимания особенностей эксплуатации электротранспорта и перспектив развития обслуживающей инфраструктуры в дальнейшем, что в итоге оказывает синергетический эффект на маркетинговые стратегии, динамику продаж и насыщенность рынка новыми моделями и технологиями.
Вопросы прогнозирования и проблемы освоения национальных рынков электромобилей поднимаются и рассматриваются вместе с постоянным развитием рынка и технологий, так, перспективы формирования и эволюции рынков транспортных средств с возможностью использования электродвигателей рассмотрены в работах Корнейчука Б.В., Хомрач Н. В., а также Дхакал К. С. – во взаимосвязи с макроэкономическими индикаторами и показателями [4, 8, 25].
Задачи имитационного моделирования прогнозирования развития автомобильного электротранспорта на уровне региона изложены и проанализированы в работах Каталевского Д.Ю. [7].
Проблематика энергообеспечения на фоне увеличения числа электромобилей рассматривается в работе Лапушкина М. К. [9]
Тенденции, перспективы эксплуатации электромобилей, возможности дальнейшего развития как самих транспортных средств, так и технологий их производства отражены в исследованиях Чиркина Д.С. в работах Дорохина С. В., Фурсова В.А., В.В. Семикашева, А.Ю. Колпакова, А.А. Яковлева, Й.К. Ростовского [3, 14, 24, 27].
Несмотря на достаточную степень проработанности и популярности данного направления в науке и общественности к данному моменту времени, довольно редко встречается его детальное изучение с точки зрения математических и статистических зависимостей в целях оценки перспектив и прогнозов развития рынка электромобилей, его насыщенности, а также формирования научной доказательной базы, которая поможет в понимании преимуществ владения и эксплуатации такого типа транспортных средств с точки зрения физических и юридических лиц, и в определении производственного потенциала машиностроительного сектора экономики для обеспечения потребностей рынка [23, 24, 26, 28, 29].
Цель настоящего исследования заключается в проведении комплексного исследования экономико-статистических показателей развития рынка электромобилей, а также в разработке прогностической модели, позволяющей оценить будущие изменения.
Авторская гипотеза заключается в том, что разработанная прогностическая модель существенно повысит точность прогнозирования значений численности электрифицированных автомобилей и будущих изменений на рынке. Это позволит не только более детально изучить и понять динамику рынка, но и способствовать принятию обоснованных решений в государственной политике и бизнесе с учетом результатов научных изысканий.
Проведенное исследование не гарантирует абсолютной точности и полноты сведений, содержащихся в статье, все приведенные выводы и оценки отражают исключительно авторское мнение, основанное на собственных суждениях и результатах работы авторов. Информация и данные, использованные в статье, получены из открытых источников.
Научная новизна заключается в разработке прогностической модели, основанной на современных методах машинного обучения, применяемых в экономических исследованиях, и анализа временных рядов, позволяющая составлять прогнозы и более точно оценивать количественные изменения на рынке электромобилей.
При проведении исследования использованы:
– базовые методы эмпирического и статистического анализа: сбор, обработка, группировка статистических данных, анализ динамических рядов, корреляционный анализ, проведение социологического опроса с применением электронных форм;
– методы моделирования, а именно разработки модели оценки и взаимосвязи факторов, определяющих тенденции развития рынка электромобилей.
Основная часть.
Научно-техническое развитие различных отраслей характеризуется высокой динамичностью в условиях завышенных требований как со стороны рынка и потребителей, так и государственных структур. Многие технологии, связанные с новейшими разработками в области техники, технологий производства, цифровизацией, уже стали неотъемлемой частью общественной и экономической жизни. Машиностроительная и транспортная отрасль не являются исключением.
В последние годы стремительными темпами растет интерес к автомобилям с электрическими двигателями, как более экономичная и экологичная альтернатива привычным двигателям с традиционными видами топлива. Исторический процесс развития электромобилей начался еще в XIX веке одновременно с успехами в изучении электричества, причем данные разработки опережали создание двигателя внутреннего сгорания [2, 5, 11].
В этот период компании, выпускающие автомобили с электрическим двигателем, объединялись, реструктуризировались, популярность таких транспортных средств сокращалась, однако производство вновь набрало обороты к окончанию ХХ в. – множество компаний вернулись к прежним разработкам, в том числе и гибридным двигателям, к примеру, Mitsubishi, Nissan и, конечно, Tesla Motors, а первым серийным гибридным автомобилем считается Toyota Prius модели 1997 года. Современные электромобили, соответствующие новым разработкам и техническим решениям, начали появляться на дорогах на 10 лет позже [2]. Как видно из исторической цепочки развития данного типа транспортных средств колебания производителей в вопросах производства и разработок не были обоснованы и ориентировались только на текущий спрос.
На рынок электромобилей в целом, на формирующийся спрос и предложение влияет множество факторов, как определяющих увеличение количества гибридов и электромобилей на дорогах, к примеру, более низкая стоимость эксплуатации, так и тормозящие повсеместное внедрение их новых типов – недостаточное количество инфраструктуры (наличие зарядных станций, профильных станций технического обслуживания и т.д.) [16, 17, 18, 19].
Несмотря на повсеместное распространение технологий и государственную поддержку как производителей, так и владельцев электромобилей, наблюдается снижение или недостаточный уровень деловой активности бизнеса в данной нише в регионах РФ, что может быть вызвано тем, что производители не учитывают прогнозную оценку перспектив развития данной отрасли и потенциально возможных колебаний структуры рынка всех типов электромобилей.
Для составления прогноза и разработки модели использованы статистические данные о количестве зарегистрированных электромобилей и автомобилей с гибридной силовой установкой по Омской области, Сибирскому федеральному округу и Российской Федерации в целом [12].
Прогнозная модель строилась на базе модели ARIMA с подбором коэффициентов временного ряда и составлением прогноза на 12 шагов вперед.
ARIMA (англ. Autoregressive Integrated Moving Average, модель Бокса – Дженкинса, методология Бокса – Дженкинса) – интегрированная модель авторегрессии или скользящего среднего, модель и методология анализа временных рядов. Является расширенным вариантом моделей ARIMA для нестационарных временных рядов, которые можно трансформировать в стационарные взятием разностей некоторого порядка от исходного временного ряда (так называемые интегрированные или разностно-стационарные временные ряды).
ARIMA является одной из наиболее популярных моделей для временного ряда, используемой для прогнозирования различных данных, модель легко адаптируется к различным временным рядам с различными свойствами. Модель ARIMA является мощным инструментом для прогнозирования временных рядов, может учитывать как автокорреляцию, фактические значения, так и случайные ошибки, что позволяет делать более точные прогнозы. Параметры модели имеют чёткое статистическое значение, что позволяет установить и интерпретировать влияние различных факторов [1, 6, 22].
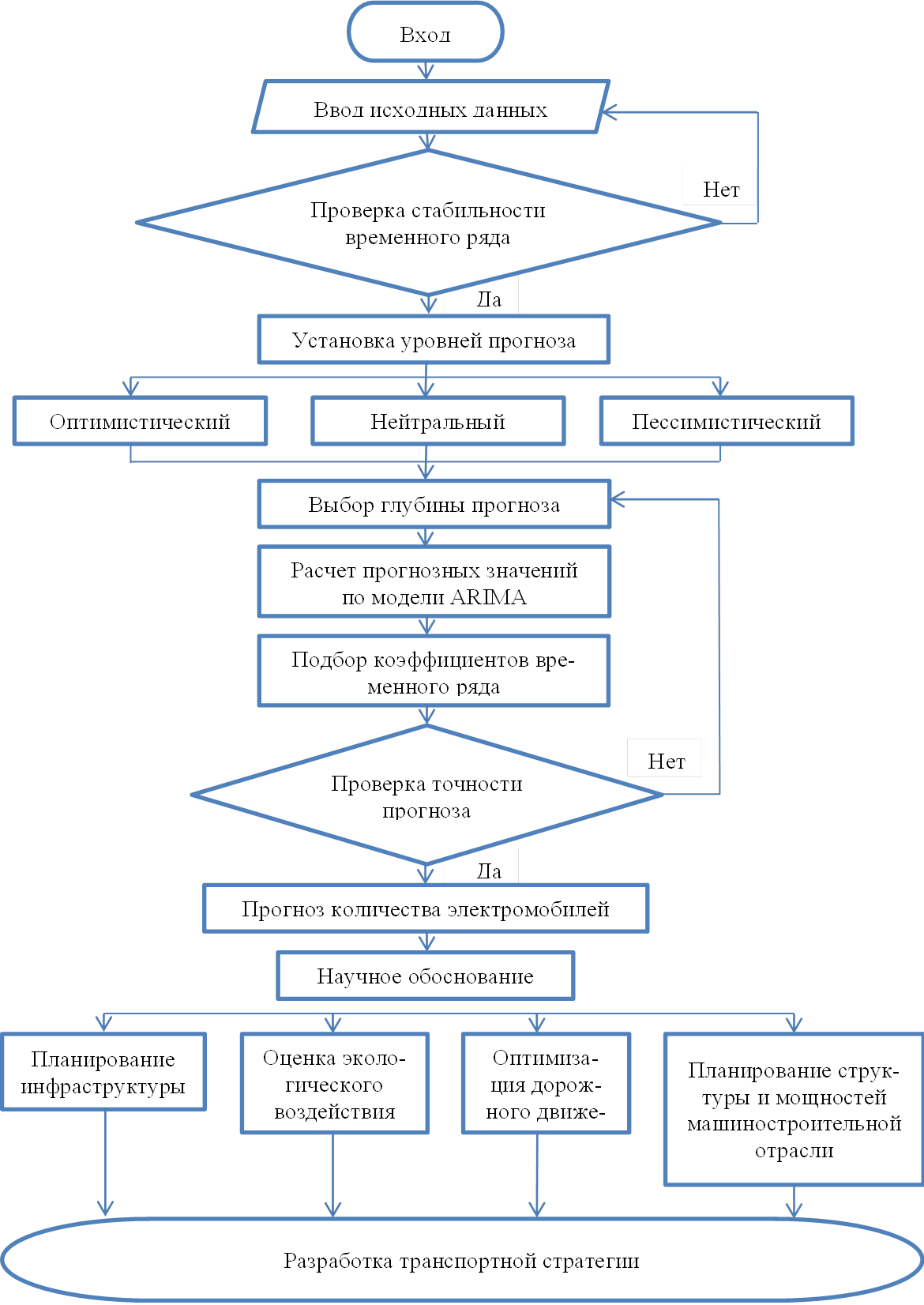
В рамках данного исследования использование модели ARIMA для прогнозирования количества зарегистрированных электромобилей и автомобилей с гибридной силовой установкой позволяет получить более точные и обоснованные прогнозы по трем направлениям, которые позволят выстроить грамотную стратегию с учетом феномена неопределенности и нестабильности внешней среды: оптимистический прогноз, наиболее реалистичный (нейтральный) и пессимистический вариант, их характеристика представлена в таблице 1. Программный код для реализации модели прогноза был составлен на языке Python в программном продукте Jupyter Notebook. Общая схема программного кода имеет вид алгоритма, отражающего логическую последовательность составления прогноза (рис. 1). Проверка заданных условий осуществляется программным модулем автоматически, таким образом формируется качественная база репрезентативных прогнозных значений, которые далее могут быть применены для научного обоснования решений, закладываемых в стратегии развития транспорта и промышленности.
Таблица 1
Виды и характеристика вариантов составления прогнозов развития рынка
электромобилей
|
Вариант
прогноза
|
Условное
обозначение
|
Характеристика
и учет факторов
|
|
Оптимистический
|
О
|
Наилучшие
условия для роста количества электромобилей:
- обеспечение и расширение мер государственной поддержки в виде субсидий на покупку автомобилей и налоговых льгот; - рост интереса и спроса потребителей, учитывающих выгоды владения и эксплуатации электромобилей, как следствие, рост продаж; - создание и развитие инфраструктуры, обеспечение число и доступности зарядных станций и сервисных центров. |
|
Нейтральный
(наиболее реалистичный)
|
Р
|
Текущая
тенденция, учитывающая ближайшие временные интервалы, характеризующиеся:
- умеренным ростом спроса и предложения; - влиянием типичных барьеров, таких как стоимость электромобилей, качество инфраструктуры и возможные экономические колебания; - учетом текущих трендов и фактических статистических данных, отличающихся более высокой точностью для целей прогнозирования. |
|
Пессимистический
|
П
|
Неблагоприятные
условия для развития и роста рыночной ниши электромобилей:
- экономические кризисы и нестабильность, снижение покупательской способности населения; - сокращение или отмена государственной поддержки и финансирования программ по производству и продажам электромобилей; - появление проблематики, касающейся качества, надежности, экономичности, удобства эксплуатации электромобилей, снижение интереса и спроса потребителей. |
Рисунок 1. Алгоритм работы программного модуля расчета прогнозных значений
Источник: составлено авторами.
Исходные данные и результаты прогноза по наличию электромобилей по Российской Федерации в целом сведены в таблицу 2.
Таблица 2
Выборка статистических данных, отражающих наличие легковых автомобилей с возможностью использования электродвигателей в целом по Российской Федерации
|
Год
|
РФ
(фактические значения)
| ||||||
|
Всего
гибридных и
электромобилей |
Гибридные
автомобили
|
Электромобили
| |||||
|
ед.
|
темп
прироста, %
|
ед.
|
темп
прироста, %
|
ед.
|
темп
прироста, %
| ||
|
1
|
2
|
3
|
4
| ||||
|
2014
|
16501
|
-
|
16436
|
-
|
65
|
-
| |
|
2015
|
11836
|
-28,27
|
11691
|
-28,87
|
145
|
123,08
| |
|
2016
|
13477
|
13,86
|
13142
|
12,41
|
335
|
131,03
| |
|
2017
|
17730
|
31,56
|
17312
|
31,73
|
418
|
24,78
| |
|
2018
|
23310
|
31,47
|
21775
|
25,78
|
1535
|
267,22
| |
|
2019
|
29723
|
27,51
|
26566
|
22,00
|
3157
|
105,67
| |
|
2020
|
42842
|
44,14
|
34619
|
30,31
|
8223
|
160,47
| |
|
2021
|
104859
|
144,76
|
90180
|
160,49
|
14679
|
78,51
| |
|
2022
|
162305
|
54,78
|
138519
|
53,60
|
23786
|
62,04
| |
|
2023
|
265634
|
63,66
|
222630
|
60,72
|
43004
|
80,80
| |
|
2024
|
376250
|
41,64
|
310525
|
39,48
|
65725
|
52,83
| |
|
2025
|
534808
|
42,14
|
447743
|
44,19
|
137218
|
108,78
| |
|
Средний темп прироста, %
|
-
|
37,19
|
-
|
35,04
|
-
|
100,55
| |
|
Прогнозные
значения
| |||||||
|
2024
|
П
Р О |
329312
378512 427713 |
282398
316781 351163 |
67172
72654 78137 | |||
|
2025
|
П
Р О |
418703
522859 627016 |
361066
432863 504659 |
94014
112509 131005 | |||
|
2026
|
П
Р О |
488180
687127 886074 |
433331
566831 700330 |
122542
162731 202919 | |||
|
2027
|
П
Р О |
551960
876610 1201261 |
503467
719285 935103 |
150870
223203 295536 | |||
|
2028
|
П
Р О |
599475
1089307 1579138 |
568510
890700 1212890 |
178065
294009 409953 | |||
|
2029
|
П
Р О |
630222
1325710 2021197 |
626184
1080513 1534841 |
202822
375089 547357 | |||
|
2030
|
П
Р О |
640810
1585896 2530982 |
675351
1289098 1902845 |
224248
466486 708724 | |||
|
2031
|
П
Р О |
628428
1869649 3110870 |
714004
1516267 2318530 |
241305
568170 895034 | |||
|
2032
|
П
Р О |
590800
2177163 3763525 |
740782
1762093 2783403 |
253160
680161 1107163 | |||
|
2033
|
П
Р О |
525289
2508305 4491322 |
754146
2026558 3298970 |
258926
802445 1345965 | |||
|
2034
|
П
Р О |
429724
2863153 5296582 |
752700
2309659 3866619 |
257829
935033 1612237 | |||
|
2035
|
П
Р О |
301812
3241668 6181522 |
735095
2611404 4487713 |
249082
1077917 1906751 | |||
|
Средний
темп прироста, %*
|
21,56
|
21,14
|
27,79
| ||||
* Средний темп прироста прогнозных значений рассчитан по данным наиболее реалистичного прогноза
За последние годы наблюдается значительный рост количества гибридных и электромобилей в Российской Федерации. Согласно представленным в таблице 2 данным официальной статистики общее количество гибридных и электромобилей увеличилось с 16501 единиц в 2014 году до 534808 единиц в 2025 году. Этот показатель демонстрирует ежегодный прирост примерно на 36% за десятилетний период. Важно отметить, что темпы роста ускоряются с каждым годом, особенно в сегменте непосредственно электромобилей, доля которых в общем числе автомобилей с возможностью использования электродвигателей увеличилась с менее 1% в 2014 году до почти 25% в 2025 году. Напротив, наблюдается тенденция сокращения количества гибридных автомобилей, пик роста приходится лишь на 2021 год, а затем резко снижается, хотя в целом темп прироста за 10 лет сохраняется в положительном значении (около 21%). В таблицу внесены также рассчитанные с помощью программного модуля значения за 2023 и 2024 года, которые подтверждают общую тенденцию ускорения темпов роста, поскольку фактические данные незначительно отличаются от значений нейтрального прогноза, прогнозные значения репрезентативны, модуль показывает относительно малую погрешность.
Динамика изменения фактической структуры парка гибридных и электромобилей свидетельствует о сохранении растущего интереса потребителей к экологически чистым транспортным средствам и в прогнозном периоде. Несмотря на относительно небольшую долю «чистых» электромобилей в общем количестве автомобилей, оборудованных электродвигателями, фактическая динамика, как и прогнозные значения, показывают активный рост именно в этом сегменте. Это связано с продолжающимся развитием инфраструктуры зарядных станций, снижением стоимости и усовершенствованием технологий производства. Так же способствуют росту продаж электромобилей государственные программы поддержки экологических видов транспорта. Взаимное влияние и исследование факторов, определяющих развитие рынка электромобилей, а также изучение мнений потребительской аудитории, рассмотрены авторами ранее [16].
Разработанный программный модуль позволяет наглядно представить ожидаемые тенденции в виде графиков, совмещая при этом исходную информацию по количеству и прогнозные значения с указанием интервалов оптимистичного и пессимистичного сценариев для понимания границ интервалов и соотношения между объемами данных. В качестве примера на рис. 2 представлено графическое изображение полученных рядов по Российской Федерации.
Стоит уточнить, с какими условиями и факторами связан каждый из предполагаемых сценариев. Так, оптимистический сценарий развития рынка, который характеризуется наибольшим темпом прироста, предполагает значительные инвестиции в инфраструктуру зарядных станций, снижение цен на технологии производства батарей и повышение осведомленности населения о преимуществах экологического транспорта, что способствовало бы качественному и полному обслуживанию увеличенного парка. При этом общий прирост составит более 1000% по сравнению с 2023 годом.
Реалистический сценарий, основан на умеренном росте инвестиций и постепенной адаптации рынка. Пессимистический прогноз в свою очередь учитывает возможные экономические трудности, проблемы с инфраструктурой и недостаточную поддержку государства, при этом темпы прироста сохранятся, но будут значительно ниже.
Рисунок 2. Динамика и прогноз количества автомобилей, имеющих возможность использования электродвигателей, включая гибриды, в РФ
Источник: Составлено авторами
Также для наглядности и сравнения темпов роста по сравнению с общими типами электромобилей на рис. 3 представлен график по количеству «чистых» электромобилей. Как видно из графиков, общая тенденция сохраняется для всех типов, однако можно заметить, что наклон линии пессимистического прогноза на рис. 2 имеет отрицательный характер примерно с 2031 года, что может объясняться некоторым сокращением в перспективе спроса на гибридные автомобили из-за особенностей эксплуатации и обслуживания, что является важным фактором, который целесообразно учитывать производителям и продавцам данного типа транспортных средств.
Рисунок 3. Динамика и прогноз количества электромобилей в РФ
Источник: Составлено авторами
Аналогичным образом составлены прогнозы по наличию электромобилей в региональном разрезе, а именно по Омской области, в целях понимания перспектив развития, как самого рынка, так и необходимой инфраструктуры с учетом местного климата, особенностей потребительского спроса (табл. 3).
Таблица 3
Выборка статистических данных, отражающих наличие легковых автомобилей с возможностью использования электродвигателей по Омской области
|
Год
|
Омска
область
| |||||||
|
Всего
гибридных и электромобилей
|
Гибридные
автомобили
|
Электромобили
| ||||||
|
ед.
|
темп
прироста, %
|
ед.
|
темп
прироста, %
|
ед.
|
темп
прироста, %
| |||
|
1
|
2
|
3
|
4
| |||||
|
2014
|
12
|
108,33
|
12
|
108,33
|
0
|
-
| ||
|
2015
|
25
|
0
|
25
|
0,00
|
0
|
-
| ||
|
2016
|
25
|
24
|
25
|
24,00
|
0
|
-
| ||
|
2017
|
31
|
41,93
|
31
|
-3,23
|
0
|
-
| ||
|
2018
|
44
|
109,09
|
30
|
10,00
|
14
|
100
| ||
|
2019
|
92
|
92,39
|
33
|
81,82
|
59
|
321,43
| ||
|
2020
|
177
|
263,84
|
60
|
605,00
|
117
|
98,31
| ||
|
2021
|
644
|
131,36
|
423
|
175,41
|
221
|
88,89
| ||
|
2022
|
1490
|
109,73
|
1165
|
129,79
|
325
|
47,06
| ||
|
2023
|
3125
|
85,52
|
2677
|
82,36
|
448
|
37,85
| ||
|
2024
|
3983
|
27,46
|
3403
|
27,12
|
580
|
29,46
| ||
|
2025
|
5221
|
31,08
|
4552
|
33,76
|
669
|
15,34
| ||
|
Средний
темп прироста, %
|
-
|
73,73
|
-
|
71,57
|
-
|
119,5
| ||
|
Прогнозные
значения
| ||||||||
|
2024
|
П
Р О |
5061
5427 5792 |
4551
4905 5260 |
539
570 601 | ||||
|
2025
|
П
Р О |
7420
8504 9588 |
6808
7903 8999 |
630
704 778 | ||||
|
2026
|
П
Р О |
9958
12261 14563 |
9272
11617 13962 |
696
838 980 | ||||
|
2027
|
П
Р О |
12725
16781 20838 |
11938
16099 20260 |
749
978 1208 | ||||
|
2028
|
П
Р О |
15555
21991 28428 |
14671
21297 27922 |
781
1119 1457 | ||||
|
2029
|
П
Р О |
18478
27956 37435 |
17477
27261 37046 |
798
1264 1729 | ||||
|
2030
|
П
Р О |
21364
34618 47871 |
20234
33940 47647 |
796
1408 2020 | ||||
|
2031
|
П
Р О |
24232
42028 59824 |
22954
41386 59818 |
780
1555 2331 | ||||
|
2032
|
П
Р О |
26977
50140 73304 |
25525
49545 73565 |
746
1702 2658 | ||||
|
2033
|
П
Р О |
29604
58996 88388 |
27964
58470 88976 |
698
1851 3003 | ||||
|
2034
|
П
Р О |
32028
68559 105090 |
30164
68107 106051 |
636
1999 3363 | ||||
|
2035
|
П
Р О |
34248
78861 123473 |
32144
78510 124875 |
560
2149 3738 | ||||
|
Средний
темп прироста, %*
|
27,54
|
23,65
|
12,38
| |||||
* Средний темп прироста прогнозных значений рассчитан по данным наиболее реалистичного прогноза
Полученные данные наглядно представлены на рисунках 4-6, которые также отражают общую тенденцию, проявившуюся в динамическом ряду и прогнозных значениях в целом по Российской Федерации.
Рисунок 4. Прогноз количества электромобилей и автомобилей с гибридной силовой установкой в Омской области
Источник: Составлено авторами
Рисунок 5. Прогноз количества автомобилей с гибридной силовой установкой
в Омской области до 2035 года
Источник: Составлено авторами
Рисунок 6. Прогноз количества электромобилей в Омской области до 2035 года
Источник: Составлено авторами
Стоит обратить внимание на пессимистический прогноз, который указывает на снижение числа «чистых» электромобилей при сохранении небольшого темпа роста чуть более 12% за весь прогнозный период, рассчитанный по данным реалистичного прогноза. Причиной такого варианта развития является недостаточно развитая инфраструктура, а также климатические условия. К примеру, в зимний период 2025-2026 гг. в Омске проведены испытания пассажирских электробусов двух типов («Сириус» с зарядкой в ночное время в парке и «Генерал» с динамической зарядкой) по инициативе заводов-изготовителей, основной задачей эксперимента была проверка экономической эффективности техники в местном климате с учетом стоимости транспортных средств. По результатам тестирования было принято решение об отказе в использовании такого типа пассажирского транспорта, поскольку ресурс заряда не позволил отработать полную смену в зимнем температурном режиме [10].
Интерес представляет и прогноз по Сибирскому федеральному округу, представляющему собой территорию с резко континентальным климатом и значительной амплитудой температур, разнообразными географическими особенностями, различиями в покупательской способности населения, а также экономическими условиями и потенциалом развития регионов в целом и необходимой для эксплуатации электромобилей инфраструктуры.
Исходные данные по количеству электромобилей и результаты прогноза Сибирском федеральном округе сведены в таблицу 4.
Таблица 4
Выборка статистических данных, отражающих наличие легковых автомобилей с возможностью использования электродвигателей по Сибирскому федеральному округу
|
Год
|
СФО
| ||||||
|
Всего
гибридных и электромобилей
|
Гибридные
автомобили
|
Электромобили
| |||||
|
ед.
|
темп
прироста, %
|
ед.
|
темп
прироста, %
|
ед.
|
темп
прироста, %
| ||
|
1
|
2
|
3
|
4
| ||||
|
2014
|
789
|
-
|
789
|
-
|
0
|
-
| |
|
2015
|
1148
|
45,50
|
1147
|
45,37
|
1
|
-
| |
|
2016
|
1507
|
31,27
|
1418
|
23,63
|
89
|
8800
| |
|
2017
|
1831
|
21,50
|
1741
|
22,78
|
90
|
1,12
| |
|
2018
|
1615
|
-11,80
|
1361
|
-21,83
|
254
|
182,22
| |
|
2019
|
2816
|
74,37
|
2015
|
48,05
|
801
|
215,35
| |
|
2020
|
5480
|
94,60
|
3604
|
78,86
|
1876
|
134,21
| |
|
2021
|
13425
|
144,98
|
10033
|
178,38
|
3392
|
80,81
| |
|
2022
|
23834
|
77,53
|
19080
|
90,17
|
4754
|
40,15
| |
|
2023
|
41414
|
73,76
|
35647
|
86,83
|
5767
|
21,31
| |
|
2024
|
51728
|
24,90
|
44220
|
24,05
|
7508
|
30,19
| |
|
2025
|
86103
|
66,45
|
76613
|
73,25
|
9490
|
26,40
| |
|
Средний темп прироста, %
|
53,2
|
51,58
|
129,91
| ||||
|
Прогнозное
значение
| |||||||
|
2024
|
П
Р О |
58854
62136 65419 |
52368
55827 59286 |
6265
6664 7063 | |||
|
2025
|
П
Р О |
81653
90030 98407 |
74557
83528 92498 |
6160
7568 8976 | |||
|
2026
|
П
Р О |
103523
121067 138611 |
96015
114842 133669 |
5584
8528 11472 | |||
|
2027
|
П
Р О |
129332
159275 189217 |
121424
153676 185929 |
4604
9565 14526 | |||
|
2028
|
П
Р О |
153495
200625 247756 |
145299
196124 246949 |
3260
10687 18113 | |||
|
2029
|
П
Р О |
180673
249147 317621 |
172131
246092 320053 |
1580
11897 22214 | |||
|
2030
|
П
Р О |
205549
300812 396075 |
196703
299673 402643 |
-420
13196 26813 | |||
|
2031
|
П
Р О |
232685
359647 486609 |
223416
360775 498134 |
-2730
14586 31903 | |||
|
2032
|
П
Р О |
256926
421625 586325 |
247217
425490 603763 |
-5342
16066 37475 | |||
|
2033
|
П
Р О |
282773
490775 698776 |
272450
497725 723000 |
-8251
17637 43526 | |||
|
2034
|
П
Р О |
305183
563067 820951 |
294177
573574 852970 |
-11454
19298 50051 | |||
|
2035
|
П
Р О |
328614
642530 956447 |
316700
656942 997185 |
-14947
21050 57047 | |||
|
Средний
темп прироста, %*
|
20,38
|
21,38
|
129,9
| ||||
* Средний темп прироста прогнозных значений рассчитан по данным наиболее реалистичного прогноза
Из таблицы 4 видно, что наблюдается отрицательная тенденция по наличию электромобилей в пессимистическом и наиболее реалистичном вариантах прогноза при очевидной положительной динамике фактических данных (наглядно динамика по электромобилям представлена на рис. 7).
Рисунок 7. Прогноз количества электромобилей в Сибирском федеральном округе
до 2035 года
Источник: Составлено авторами
Необходимо и важно учитывать и такую альтернативу, которая сформирована под влиянием факторов, которые могут привести к сокращению количества электромобилей в долгосрочной перспективе. К таким факторам следует отнести:
1. Экономические факторы. Если стоимость производства электромобилей в дальнейшем не снизится, это можем привести к формированию достаточно высоких цен на них, что ограничит доступность данного типа автомобилей для потребителей. В настоящее время разница в стоимости электромобилей и автомобилей с двигателем внутреннего сгорания (ДВС) составляет 150-200% и более [4, 14].
2. Зарядная инфраструктура. Недостаток зарядных станций и замедленное развитие данного сектора могут «отпугнуть» потенциальных покупателей, особенно в тех регионах, где электрическая зарядка затруднена (отдаленные районы СФО).
3. Технологические ограничения. Если технологии производства и эксплуатации аккумуляторов не будут развиваться, то это может привести к сокращению или недостаточности ресурса дальности хода и увеличению длительности заряда.
4. Конкуренция с альтернативными технологиями, такими как водородные топливные элементы и постоянное совершенствование транспортных средств с дизельными/бензиновыми двигателями, что так же может привести к сокращению спроса и интереса потенциальных покупателей автомобилей с возможностью использования электродвигателей.
5. Изменения в политике субсидирования государством покупки электромобилей. Снижение или отмена субсидий значительно может сократить интерес к приобретению электромобилей [13, 14, 20].
6. Природно-климатические условия. В некоторых регионах, например в Сибири, наблюдаются проблемы эксплуатации электромобилей в зимних условиях. В регионах с холодным климатом расход электроэнергии может существенно увеличиваться, кроме того ускоряется разрушение компонентов электрических двигателей. Высокая влажность и конденсация в таких условиях могут приводить к непредвиденным коротким замыканиям в конструкциях электромобилей, а низкие температуры негативно сказываются на стабильности программного обеспечения.
Заключение
Таким образом, проведенный анализ текущих и перспективных тенденций показывает, что рынок гибридных транспортных средств и электромобилей в России в настоящее время соответствует этапу пика повышенных ожиданий от новых технологий и отражает устойчивый тренд роста. Перспективы на период до 2035 год предполагают существенное увеличение доли гибридных и электромобилей, особенно в оптимистическом сценарии – до 6 млн. ед. Даже консервативные прогнозы предполагают существенное увеличение доли гибридных и электромобилей до 10 раз по сравнению с текущими показателями.
Результаты, полученные в ходе проведения данного исследования, доказывают влияние региональных особенностей, определяющих спрос и предложение, и могут стать базой для научных и экономических исследований рынка транспортных средств с возможностью использования электродвигателей, способствовать формированию правильных производственных стратегий, созданию соответствующей спросу инфраструктуры, а также решению множества вопросов, включая направление экологии и защиты окружающей среды.
Источники:
2. Время удивительных историй – электромобили 19 века. [Электронный ресурс]. URL: https://www.drive2.ru/b/515381233186767644/ (дата обращения: 21.04.2026).
3. Дорохин С. В., Азарова Н. А., Рудь В. А. Проблемы и перспективы развития рынка электротранспорта в российской федерации // ЗЕЛЕНАЯ ЭКОНОМИКА: «IFOREST»: Материалы международной научно-практической конференции, Воронеж, 29 сентября 2021 года. – Воронеж: Воронежский государственный лесотехнический университет им. Г.Ф. Морозова. Воронеж, 2021. – c. 25-28.
4. Дхакал Т., Мин С. Макроанализ и прогноз перспектив распространения электромобилей // Форсайт. – 2021. – № 1. – c. 67-73.
5. История создания электрокаров. [Электронный ресурс]. URL: https://atomobility.ru/tpost/elmkzibo71-istoriya-sozdaniya-elektrokarov-ternisti (дата обращения: 21.04.2026).
6. Канторович Г. Г. Анализ временных рядов // Экономический журнал Высшей школы экономики. – 2002. – № 2. – c. 251-273.
7. Каталевский Д. Ю., Гареев Т. Р. Имитационное моделирование для прогнозирования развития автомобильного электротранспорта на уровне региона // Балтийский регион. – 2020. – № 2. – c. 118-139.
8. Корнейчук Б. В. Прогнозирование развития национальных рынков электромобилей // Псковский регионологический журнал. – 2021. – № 2. – c. 31-45.
9. Лапушкин М. К. Прогнозирование потребления электроэнергии на базе данных о регистрации электромобилей // Исследования молодых ученых: Материалы LXXXII Международной научной конференции, Казань, 20–23 мая 2024 года. – Казань: ООО Издательство Молодой ученый. Казань, 2024. – c. 65-74.
10. Обходятся дороже: эксперт оценил отказ Омска от электробусов. [Электронный ресурс]. URL: https://ngs55.ru/text/transport/2026/04/15/76366626/(Дата (дата обращения: 21.04.2026).
11. Первый электромобиль в мире: когда появился и как выглядел. [Электронный ресурс]. URL: https://hi-news.ru/technology/kogda-poyavilis-pervye-elektromobili-istoriya-evolyuci.html (дата обращения: 21.04.2026).
12. Показатели состояния безопасности дорожного движения. Форма №1-БДД. Stat.gibdd.ru. [Электронный ресурс]. URL: http://stat.gibdd.ru/ (дата обращения: 26.03.2026).
13. Постановление Правительства РФ от 26 декабря 2013 г. № 1291 \Об утилизационном сборе в отношении колесных транспортных средств (шасси) и прицепов к ним и о внесении изменений в некоторые акты Правительства Российской Федерации\» (с изменениями и дополнениями). [Электронный ресурс]. URL: https://base.garant.ru/70555598/ (дата обращения: 21.04.2026).
14. Семикашев В.В., Колпаков А.Ю., Яковлев А.А., Ростовский Й.К. Развитие рынка электромобилей в России как необходимое условие получения выгод от глобального тренда на электрификацию транспорта // Проблемы прогнозирования. – 2022. – № 3. – c. 52-63.
15. Распоряжение Правительства РФ от 23.08.2021 № 2290-р (ред. от 29.10.2022) «Об утверждении Концепции по развитию производства и использования электрического автомобильного транспорта в Российской Федерации на период до 2030 года». [Электронный ресурс]. URL: https://rulaws.ru/goverment/Rasporyazhenie-Pravitelstva-RF-ot-23.08.2021-N-2290-r/ (дата обращения: 21.04.2026).
16. Сухарева С.В., Теслова С.А. Экономико-статистические аспекты развития регионального рынка электромобилей // Экономика, предпринимательство и право. – 2025. – № 6. – c. 3967-3986. – doi: 10.18334/epp.15.6.123163.
17. Сухарева С. В. Общая концепция развития экологических видов транспорта согласно транспортной стратегии Российской Федерации до 2035 года // Техника и технологии строительства. – 2023. – № 4. – c. 69-73.
18. Сухарева С. В., Тихонова М. С. Основные цели транспортной стратегии России на период до 2030 года // Наука XXI века: опыт прошлого - взгляд в будущее: материалы II Международной научно-практической конференции, Омск, 25 апреля 2016 года / Министерство образования и науки Российской Федерации; Федеральное государственное бюджетное образовательное учреждение высшего образования «Сибирская государственная автомобильно-дорожная академия (СибАДИ)». – Омск: Сибирская государственная автомобильно-дорожная академия (СибАДИ). Омск, 2016. – c. 607-611.
19. Сухарева С. В. Развитие рынка электромобилей в современных условиях // Техника и технологии строительства. – 2024. – № 4. – c. 106-109.
20. Данилов И.А., Петрянкина М.М., Бганцева И.В., Садовникова Н.П. Тенденции развития электротранспорта в умных городах // Социология города. – 1994. – № 3. – c. 77-90. – doi: 10.35211/19943520_2024_3_77.
21. Российской Федерации до 2030 года с прогнозом на период до 2035 года. Транспортная стратегия. [Электронный ресурс]. URL: https://www.garant.ru/products/ipo/prime/doc/403056321/ (дата обращения: 22.04.2026).
22. Трегуб А. В., Трегуб И. В. Методика построения модели ARIMA для прогнозирования динамики временных рядов // Вестник Московского государственного университета леса - Лесной вестник. – 2011. – № 5. – c. 179-183.
23. Фасхиев Х. А. Рынок электромобилей - рост стабилен // Маркетинг в России и за рубежом. – 2023. – № 2. – c. 92-102.
24. Фурсов В. А., Лазарева Н. В. Текущее состояние и тренды развития российской отрасли электротранспорта и рынка сервисных услуг гибридных автомобилей и электрокаров // Экономика и предпринимательство. – 2023. – № 7. – c. 695-699.
25. Хомрач Н. В. Анализ перспектив приоритетного развития российского рынка электротранспорта // Вестник Академии знаний. – 2023. – № 5. – c. 309-312.
26. Червова Н. В. Рынок электромобилей: этапы, тенденции и перспективы развития // Гуманитарные, социально-экономические и общественные науки. – 2023. – № 7. – c. 252-255. – doi: 10.23672/SAE.2023.48.90.036.
27. Чиркина Д. С., Громыко Е. О. Анализ рынка и перспективы использования электромобилей: мировые и национальные тенденции // Реформы в России и проблемы управления - 2024: Материалы 39-й Всероссийской научной конференции молодых ученых, Москва, 25–26 апреля 2024 года. – Москва: Государственный университет управления. Москва, 2024. – c. 262-266.
28. Шацкая Э. Ш., Бекиров А. Л. Мировой рынок электромобилей: динамика развития // Ученые записки Крымского инженерно-педагогического университета. – 2023. – № 1. – c. 202-207. – doi: 10.34771/UZCEPU.2023.79.1.041.
29. Электромобили (рынок России). [Электронный ресурс]. URL: https://www.tadviser.ru/index.php/ (дата обращения: 21.04.2026).
Страница обновлена: 07.05.2026 в 16:06:43
A predictive model for the development of the electric vehicle market
Suhareva S.V., Teslova S.A.Journal paper
Journal of Economics, Entrepreneurship and Law
Volume 16, Number 6 (June 2026)
Abstract:
The article analyzes the development of the electric vehicle market. In order to perform analytical calculations, the article develops an algorithm for the operation of a software module based on the integrated ARIMA autoregression model.
The article presents a selection of statistical data that assesses market saturation. Based on this, the article calculates the forecast values of the number of vehicles that can use electric motors and hybrid systems under three scenarios: pessimistic, neutral, and optimistic ones.
As a result, the article develops a predictive model that makes it possible to make forecasts and more accurately assess quantitative changes, as well as form the basis for making strategic decisions in production of electric vehicles and their components, and infrastructure development.
In conclusion, the factors determining the development of the electric vehicle market as a whole and taking into account regional specifics are structured.
Keywords: road transport, automobile, electric vehicle, analysis, forecast
JEL-classification: L92, L99, Q41, O33, R49
References:
Alzheev A.V., Kochkarov R.A. (2020). Comparative analysis of arima and lstm predictive models: evidence from Russian stocks. Finance: Theory and Practice». 24 (1). 14-23. doi: 10.26794/2587-5671-2020-24-1-14-23.
Chervova N. V. (2023). Electric Vehicle Market: Stages, Trends and Prospects of Development. Humanities, socio-economic and social sciences. (7). 252-255. doi: 10.23672/SAE.2023.48.90.036.
Chirkina D. S., Gromyko E. O. (2024). Market analysis and prospects for the use of electric vehicles: global and national trends Reforms in Russia and governance issues 2024. 262-266.
Danilov I.A., Petryankina M.M., Bgantseva I.V., Sadovnikova N.P. (1994). Trends of Electric Transport Development in Smart Cities. Sotsiologiya goroda. (3). 77-90. doi: 10.35211/19943520_2024_3_77.
Dkhakal T., Min S. (2021). Macro Study of Global Electric Vehicle Expansion. Forsayt. 15 (1). 67-73.
Dorokhin S. V., Azarova N. A., Rud V. A. (2021). Problems and prospects of development of the electric transport market in the Russian Federation THE GREEN ECONOMY: IFOREST. 25-28.
Faskhiev Kh. A. (2023). Market of Electric Vehicles — Stable Growth. Journal of Marketing in Russia and Abroad. (2). 92-102.
Fursov V. A., Lazareva N. V. (2023). The Current State and Trends of Development of the Russian Electric Transport Industry and the Market of Services for Hybrid Cars and Electric Cars. Ekonomika i predprinimatelstvo. (7). 695-699.
Kantorovich G. G. (2002). Time Series Analysis. HSE Economic Journal. 6 (2). 251-273.
Katalevskiy D. Yu., Gareev T. R. (2020). Development of Electric Road Transport: Simulation Modelling. The Baltic region. 12 (2). 118-139.
Khomrach N. V. (2023). Analysis of the Prospects for Priority Development of the Russian Electric Transport Market. Vestnik Akademii znaniy. (5). 309-312.
Korneychuk B. V. (2021). Forecasting the National Electric Vehicle Markets Development. Pskov Regionological Journal. (2). 31-45.
Lapushkin M. K. (2024). Forecasting electricity consumption based on the electric vehicle registration database Research by young scientists. 65-74.
Semikashev V.V., Kolpakov A.Yu., Yakovlev A.A., Rostovskiy Y.K. (2022). Development of the electric vehicles market in Russia as a necessary condition for benefiting from the global trend towards transport electrification. Problems of forecasting. (3). 52-63.
Shatskaya E. Sh., Bekirov A. L. (2023). World Market of Electric Vehicles: Dynamics of Development. Uchenye zapiski Krymskogo inzhenerno-pedagogicheskogo universiteta. (1). 202-207. doi: 10.34771/UZCEPU.2023.79.1.041.
Sukhareva S. V. (2023). General concept of development of ecological modes of transport according to the transport strategy of the Russian Federation until 2035. Tekhnika i tekhnologii stroitelstva. (4). 69-73.
Sukhareva S. V. (2024). Development of the electric vehicle market in modern conditions. Tekhnika i tekhnologii stroitelstva. (4). 106-109.
Sukhareva S. V., Tikhonova M. S. (2016). The main objectives of Russia's transport strategy for the period up to 2030 Science of the 21st century: the experience of the past: a look into the future. 607-611.
Sukhareva S.V., Teslova S.A. (2025). Economic and statistical aspects of the development of the regional electric vehicle market. Journal of Economics, Entrepreneurship and Law. 15 (6). 3967-3986. doi: 10.18334/epp.15.6.123163.
Tregub A. V., Tregub I. V. (2011). ARIMA model construction methodology for predicting time series dynamics. Vestnik Moskovskogo gosudarstvennogo universiteta lesa - Lesnoy vestnik. (5). 179-183.
