Разработка механизма развития вело-логистической инфраструктуры мегаполиса
Соболев Д.Ю.1 ![]()
1 Российский экономический университет им. Г.В. Плеханова, Москва, Россия
Скачать PDF | Загрузок: 3
Статья в журнале
Экономика, предпринимательство и право (РИНЦ, ВАК)
опубликовать статью | оформить подписку
Том 16, Номер 3 (Март 2026)
Эта статья проиндексирована РИНЦ, см. https://elibrary.ru/item.asp?id=89188446
Аннотация:
В статье формулируется понятие «вело-логистическая инфраструктура мегаполиса», предложен механизм её развития на основе методики оценки состояния существующей инфраструктуры, методики оценки интенсивности движения и методики выявления перспективных зон развития. На основе анализа научной литературы, отраслевых обзоров и исследований автора показана необходимость и перспективность развития вело-логистической инфраструктуры в мегаполисе. Статья обосновывает необходимость комплексного подхода к развитию вело-логистической инфраструктуры в Москве.
Ключевые слова: велотранспорт, вело-логистическая инфраструктура, логистика, мегаполис
JEL-классификация: L90, L91, R40
Введение
Мировые тренды транспортной логистики 2020-х годов обусловлены стремительным развитием велосипедного транспорта. Платные дороги и парковки, высокая стоимость топлива, заторы на дорогах, приводящие к увеличению времени поездки и удорожанию ее стоимости, оказывают влияние на изменение транспортного поведения жителей мегаполисов в пользу использования альтернативных видов транспорта и способов перемещения.
Развитие велосипедного транспорта в ряде европейских мегаполисов наблюдалось на протяжении десятилетий и получило новый импульс во время пандемии COVID-19. Жители городов, опасаясь поездок на общественном транспорте из-за риска возможного заражения, стали массово использовать велосипедный транспорт и различные средства индивидуальной мобильности. [3] (Galchenko et al., 2021). Власти большинства европейских городов были вынуждены выделять дополнительное финансирование на развитие существующей и создание новой велотранспортной инфраструктуры [10]. По подсчетам экспертов, за 2020–2021 гг. построено более 1000 км велотранспортной инфраструктуры, и еще столько же создано за 2022–2025 гг. Брюссель, Париж, Барселона, Лондон и Берлин возглавили список мегаполисов, активно развивающих инфраструктуру для велосипедистов, в частности, за счет строительства новых велодорожек и велополос [10].
В отличие от большинства европейских городов, пандемия COVID-19 не оказала существенного влияния на развитие велотранспортной инфраструктуры Москвы. Ежегодный рост числа пользователей велотранспорта и различных средств индивидуальной мобильности приводит к необходимости скорейшего создания соответствующей инфраструктуры для комфортного и безопасного перемещения велосипедистов, а также их комфортного взаимодействия с пешеходами и другими участниками дорожного движения.
Целью статьи является разработка механизма развития велологистической инфраструктуры мегаполиса.
Методы исследования: анализ существующего состояния и предложения по развитию велотранспортной инфраструктуры с использованием методов анализа научной литературы, аналитических отчетов, собственных исследований автора, в том числе опросов пользователей велологистической инфраструктуры и исследованием интенсивности велосипедного движения в рамках проведения научно-исследовательской работы «Разработка методики оценки интенсивности велосипедного движения и мониторинга использования велосипедной инфраструктуры в г. Москве», выполненной кафедрой предпринимательства и логистики РЭУ имени Г.В. Плеханова в 2018–2019 гг. по заказу Департамента транспорта г. Москвы.
Научная новизна статьи состоит в формулировке понятия велологистической инфраструктуры мегаполиса, разработке механизма мониторинга велологистической инфраструктуры мегаполиса с использованием методик оценки состояния существующей инфраструктуры, оценки интенсивности движения и выявления перспективных зон развития.
Основная часть
Логистическая инфраструктура мегаполиса – это комплекс взаимосвязанных систем, объектов и технологий, предназначенных для оптимизации перемещения, хранения и распределения товаров и услуг. Она также включает интеграцию общественного транспорта для удобства пассажиров и современные IT-решения для управления всеми городскими логистическими процессами. Все эти компоненты работают сообща, чтобы обеспечить бесперебойное движение грузов и людей [2], [6] (Saginov et al., 2022).
В российской и зарубежной науке и практике принято использовать термин «транспортно-логистическая инфраструктура», означающий совокупность стационарных объектов, обеспечивающих транспортно-логистическую деятельность [2]. К данной инфраструктуре причисляются дороги, линейные объекты и пункты обслуживания (станции, порты), а также капитальные строения (здания и сооружения), исключая при этом подвижной состав, который ими пользуется. Отдельно выделяется термин «велотранспортная инфраструктура», характеризующий инфраструктуру для велосипедного транспорта и различных средств индивидуальной мобильности.
Использование этого термина для описания велосипедного транспорта не совсем точно, так как оно не учитывает всех его особенностей. В современном мегаполисе велосипед принято рассматривать с двух позиций: с одной стороны, как полноценное транспортное средство для передвижения, с другой – как инструмент для активного отдыха и физических упражнений. В обоих случаях велосипедисты нуждаются в равном доступе к городской инфраструктуре для безопасных и удобных поездок [7] (Sobolev, 2024). В случаях, когда велосипед используется для утилитарных целей (например, для поездок на работу, по делам или в социальные учреждения), он должен рассматриваться как полноценное транспортное средство. При использовании велосипеда для спортивных, рекреационных целей или семейных прогулок, он может не соответствовать строгому юридическому определению транспортного средства (например, детский велосипед), тем не менее даже в таких случаях важно, чтобы инфраструктура была полностью приспособлена для комфортных и безопасных поездок. В свете вышеизложенного необходимо уточнить понятие «велотранспортной инфраструктуры» мегаполиса. В общих чертах оно включает в себя: велодорожки, велополосы, велопешеходные дорожки; дорожные знаки, светофоры и разметку; указатели; систему велопроката; велопарковки и места хранения велосипедов для обеспечения их безопасности и сохранности; места длительного (зимнего) хранения велосипедов.
Предлагаемый новый термин «велологистическая инфраструктура» рассматривает велотранспортную инфраструктуру с позиции логистики и помимо вышеперечисленных элементов велотранспортной инфраструктуры включает себя:
‒ связность инфраструктуры для возможности беспрепятственного, удобного и безопасного передвижения по городу;
‒ создание сети веломаршрутов;
‒ создание удобной и понятной навигации для велосипедистов;
‒ создание условий для возможности проезда с велосипедом в городском общественном транспорте;
‒ перехватывающие парковки в транспортно-пересадочных узлах;
‒ инфраструктура для сити-логистики: парковки для грузовых велосипедов служб курьерской доставки и зарядные станции для электровелосипедов.
Важными отличительными особенностями велологистической инфраструктуры являются разработка и внедрение специальных онлайн-приложений для прокатных велосипедов, а также планирования различных вариантов поездок по городу с целью оптимизации временных и физических затрат на перемещение.
Введение нового термина позволит уточнить и дополнить использование понятий в повседневной практике. В контексте научных исследований будет способствовать упорядочиванию осмысления проблематики и более четкому определению исследовательских целей и задач.
Рассмотрим подробнее состояние велологистической инфраструктуры Москвы. По состоянию на 2026 год Москва находится на начальном этапе ее становления с тенденцией к переходу на следующий – средний уровень зрелости, характеризующийся масштабным развитием велоинфраструктуры с созданием сети муниципальных велодорог [5] (Zavyalov et al., 2019). Это обусловлено рядом факторов:
1. Анализ мирового опыта показывает, что процесс формирования высокоэффективной велологистической инфраструктуры, характеризующейся гармоничной интеграцией в существующую урбанистическую и транспортную среду мегаполиса, требует временных затрат в диапазоне от десяти до пятнадцати лет. Первая велодорожка появилась в Москве в 2011 году, и дальнейший процесс развития инфраструктуры связан, в большей степени, с созданием городской прокатной сети «Велобайк», запущенной в 2013 году. Необходимо отметить, что с этого времени правительством Москвы проделана большая работа по созданию велодорожек, велопешеходных дорожек и выделенных велополос в различных локациях города. За двенадцать лет прокатная сеть «Велобайк» увеличилась до более чем 800 пунктов проката, приобретая все большую популярность у жителей и гостей города [4].
Для начального этапа становления велологистической инфраструктуры первостепенное значение имеет развитие локальной велосипедной инфраструктуры и ее гармоничная интеграция в городскую транспортную сеть, что обеспечит возможность осуществления мультимодальных поездок, сочетающих велосипед с различными видами общественного транспорта. Что мы и можем наблюдать в Москве.
2. В отличие от европейских мегаполисов с аналогичными климатическими условиями, велосипед в Москве до сих пор не получил статуса значимого элемента городской транспортной инфраструктуры, способного выступать в роли полноценного средства передвижения. Данное явление обусловлено комплексом факторов, включающих ментальные особенности населения, укоренившиеся привычки, недостаточный уровень велокультуры, а также многолетнее отсутствие целенаправленных программ по развитию велосипедного транспорта.
3. Отсутствие концепции комплексного развития. Велодорожки, велополосы и велопешеходные дорожки создаются фрагментарно, без какой-либо логики, нередко начинаясь и прерываясь в произвольных местах. Их появление, как правило, связано с реконструкцией проезжей части городских улиц, затрагивающей отдельные кварталы, и не учитывает реальные велопотоки и удобство их передвижения. Так, например, наличие пунктов велопроката может никак не коррелироваться с наличием велодорожек.
4. Приостановка комплексного развития велотранспортной инфраструктуры Москвы после 2020 года, когда по официальным данным, озвученным Московским правительством, протяженность велодорожек в городе достигла 773 км. Согласно данным научного исследования, проведенного экспертами объединения «Веломосква» [1], фактическая протяженность велоинфраструктуры в Москве составляет 223 км. При этом 550 км, которые включены в официальную статистику, на самом деле являются выделенными полосами для общественного транспорта. Использование этих полос велосипедистами небезопасно и рекомендуется только при отсутствии специализированных велодорожек или велополос. Причина кроется в том, что скорость общественного транспорта соответствует средней скорости общего потока движения. Также по выделенным полосам разрешено движение такси, которые, как правило, передвигаются со скоростью, превышающей установленные городские ограничения на 20 км/час.
Велосипедный транспорт отсутствует в Программе развития транспортного комплекса гор. Москвы до 2030 года. Слово «велосипед» в данном документе упоминается всего шесть раз: три раза применительно к городской системе проката «велобайк», один раз в контексте Пекина, один раз в разделе, посвященном вопросам, которые беспокоят москвичей, и один раз, когда мэрия объявляет о планах по проведению разъяснительной работы с целью повышения безопасности дорожного движения [9].
При этом, в опросе «Какие вопросы больше всего волнуют москвичей?» проблема «велосипеды и самокаты мешают пешеходам на тротуарах» беспокоит 56% жителей города, занимая третье место. На втором месте проблема «плохое качество воздуха» (69%) и первое место по результатам опроса с результатом 81% занимает проблема «высокий уровень шума» [9]. Эти три проблемы взаимосвязаны: вопросы плохого качества воздуха и высокого уровня шума могут быть решены только за счет сокращения использования личного автотранспорта и развития общественного и велосипедного, в том числе с использованием различных средств индивидуальной мобильности и комбинаторики различных видов транспорта при наличии удобных и быстрых пересадок.
По оценкам экспертного сообщества, велосипедный транспорт развивается опережающими темпами, во многом за счет курьерской доставки и формирования тренда заботы о здоровье и занятий спортом [13]. По данным мэрии, в среднем в Москве ежедневно совершается 350 тысяч поездок на велосипедах и различных средствах индивидуальной мобильности. Однако эта статистика охватывает только прокатные транспортные средства. Поездки на личных велосипедах, курьерских велосипедах и самокатах москвичей не учитываются. Данное обстоятельство позволяет предположить, что фактическое количество поездок значительно выше.
Москве необходим комплексный подход в развитии велологистической инфраструктуры, который позволит создать безопасные и комфортные условия передвижения. Механизм развития велологистической инфраструктуры состоит из трех ключевых элементов: (1) разработка механизма мониторинга велотранспортной инфраструктуры мегаполиса с использованием методик оценки состояния существующей инфраструктуры; (2) оценка интенсивности движения; (3) выявление перспективных зон развития.
Рассмотрим данные элементы подробнее.
1. Механизм мониторинга велологистической инфраструктуры мегаполиса с использованием методик оценки состояния существующей инфраструктуры.
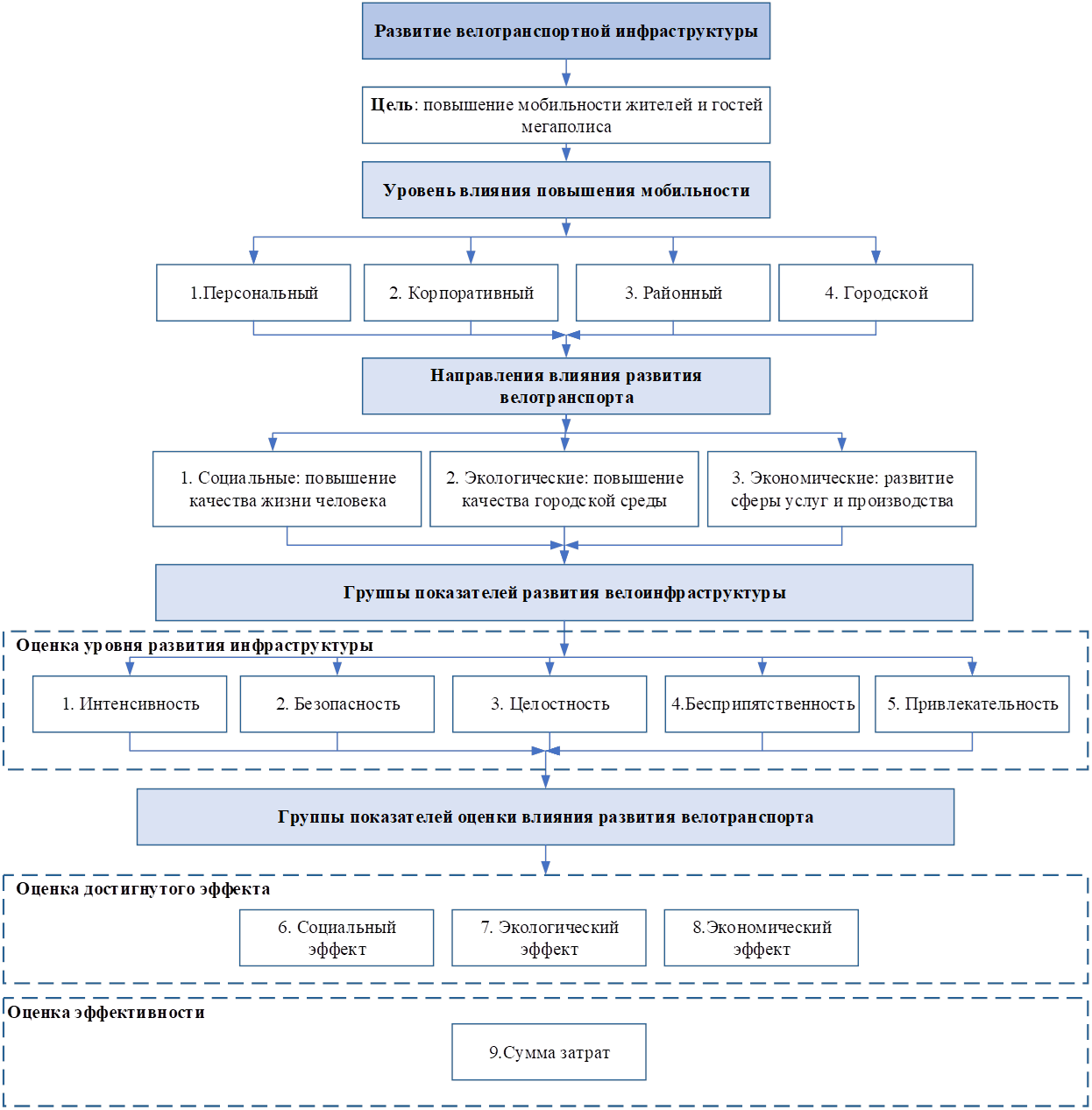
Как было отмечено выше, Москва находится на начальном этапе развития велологистической инфраструктуры. На данном этапе приоритетным направлением является совершенствование районной (локальной) велосипедной инфраструктуры и ее гармоничная интеграция в общую транспортную систему города, что позволит обеспечить беспрепятственное использование велосипеда в сочетании с различными видами общественного транспорта. Для оценки степени реализации поставленных задач, касающихся развития велологистической инфраструктуры, предлагается использовать следующие критерии: во-первых, анализ произошедших изменений в самой инфраструктуре; во-вторых, изучение динамики интенсивности использования велосипедов и различных средств индивидуальной мобильности; и в-третьих, оценка восприятия уровня развития этой инфраструктуры городскими жителями. Эти критерии формируют фундамент для создания комплексной системы мониторинга велологистической инфраструктуры в Москве (рис. 1).
Эффективность достижения цели по развитию велологистической инфраструктуры будет измеряться по следующим основным группам критериев:
1) интенсивность и объемы движения;
2) безопасность передвижения;
3) связность инфраструктуры;
4) беспрепятственность передвижения;
5) привлекательность;
6) удобство пользования.
При необходимости в систему мониторинга могут быть включены дополнительные критерии, позволяющие выявить и оценить, как развитие велологистической инфраструктуры сказывается на изменении структуры транспортных потоков, состоянии экологии, уровне шума и здоровье жителей города.
Рисунок 1. Многокритериальная модель оценки развития велологистической инфраструктуры мегаполиса
Источник: [5] (Zavyalov et al., 2019).
На рисунке 1 представлена многокритериальная модель оценки развития велологистической инфраструктуры мегаполиса. Главное ее отличие заключается в иерархической структуре, которая дает значительные преимущества по сравнению с традиционными линейными методами. Она позволяет глубоко анализировать как общие проблемы, так и их конкретные элементы, сопоставляя их с возможными причинами. Например, можно рассмотреть удобство передвижения велосипедистов и одновременно выявить нехватку необходимой инфраструктуры. По мере достижения частичных результатов, отдельные элементы системы мониторинга могут исключаться, не нарушая, при этом, ее общей работы. Иерархический подход позволяет оценить, как развитие велологистической инфраструктуры влияет на социальную, экологическую и экономическую сферы города, наглядно демонстрируя изменения в их развитии [8] (Sobolev, 2022). Кроме того, эта концепция универсальна: ее можно применять для анализа как всего мегаполиса, так и отдельных его частей – округов, районов или конкретных территорий.
2. Методика оценки интенсивности движения
Замеры интенсивности движения велосипедистов направлены на решение следующих задач:
‒ обеспечение безопасности на пересечениях: создание безопасных условий для велосипедистов при взаимодействии с автомобильным транспортом и пешеходами;
‒ интеграция велологистической инфраструктуры: планирование и обустройство велодорожек и велополос на перекрестках (как регулируемых, так и нерегулируемых), а также на участках велопешеходных дорожек, где велосипедисты и пешеходы движутся совместно;
‒ профилактика ДТП: разработка и внедрение мер, направленных на снижение количества дорожно-транспортных происшествий с участием велосипедистов;
‒ оптимизация использования велологистической инфраструктуры: анализ текущей эффективности функционирования существующей велологистической инфраструктуры для выявления лучших практик и недостатков.
Реализация каждой из этих задач требует:
‒ систематического документирования объектов велологистической инфраструктуры и определения ключевых показателей для мониторинга;
‒ рационального распределения ресурсов (финансовых, человеческих, информационных);
‒ оценки экономической целесообразности вложенных средств;
‒ постоянного совершенствования функционирования и технического обслуживания объектов велологистической инфраструктуры;
‒ улучшения общего процесса планирования городской инфраструктуры с учетом потребностей велосипедистов.
Выбор точек учета для подсчета количества велосипедистов напрямую зависит от целей исследования. К ним относятся:
‒ целевая точка: используется для оценки конкретных параметров, например безопасности на участках с высоким велосипедным трафиком. Она подтверждает гипотезы или результаты исследования и подходит как для краткосрочных, так и для долгосрочных наблюдений;
‒ репрезентативная точка: выбирается в типичных местах велологистической инфраструктуры, позволяя экстраполировать полученные данные на всю сеть. Из-за значительных затрат используется для кратковременных измерений;
‒ показательная точка: применяется в масштабных исследованиях, позволяя выявить общие тенденции в интенсивности велосипедного движения;
‒ контрольная точка: помогает определить перспективные направления для развития или улучшения инфраструктуры. Замеры здесь могут быть как краткосрочными, так и долгосрочными;
‒ случайная точка: выбирается произвольным образом в любой части города. Не подходит для автоматического подсчета и не рекомендуется для проведения замеров из-за потенциальной нерепрезентативности результатов, поскольку ее расположение может не иметь отношения к ключевым элементам инфраструктуры.
Для каждой выбранной точки, где будут проводиться измерения, требуется следующая информация:
‒ характеристика зоны: необходимо определить, к какой зоне относится точка – к центральным городским районам с большим количеством объектов культурного наследия, к «спальным» районам города, промышленным зонам, зеленым зонам (паркам, лесам), пригородам и т.д.;
‒ характеристика застройки: преобладает ли в данной зоне жилая застройка, коммерческие объекты (магазины, офисы) или социальные учреждения (школы, больницы);
‒ характеристика дорожного покрытия: велодорожка, велополоса, велопешеходная дорожка, проезжая часть, тротуар или тропа;
‒ характеристика основных маршрутов передвижения велосипедистов: необходимо выявить, в каких направлениях чаще всего движутся велосипедисты в данной точке;
‒ безопасность исследователей: необходимо оценить уровень безопасности для сотрудников, собирающих данные, в особенности при проведении исследования в местах с интенсивным движением транспорта и пешеходов;
‒ доступ к данным других организаций: существует ли возможность получить уже собранные данные от других структур для проведения длительных наблюдений.
При планировании краткосрочных исследований для сбора данных рекомендуется сочетать целевые и репрезентативные точки учета. При этом стоит обратить внимание на такие категории локаций, как места с высокой активностью движения велотранспорта (жилые зоны, учебные заведения, парки, рекреационные зоны); точки учета, в которых уже проводились замеры в предыдущие периоды, для сравнения данных; участки слияния велопотоков: узкие места, такие как мосты, путепроводы или переходы через автомагистрали, где сходятся различные велосипедные маршруты; локации, где другие исследовательские группы уже применяли различные методики сбора данных при проведении своих исследований; проблемные и потенциально опасные участки для велосипедистов (разрывы инфраструктуры, зоны ДТП); точки, отвечающие ряду вышеперечисленных критериев одновременно.
Выбор методов учета интенсивности велосипедного движения определяется целями исследования, финансовыми возможностями и прогнозируемой эффективностью. При выборе конкретного метода важно учитывать следующие аспекты: технология подсчета, наличие технических средств, бюджет на проведение работ, возможность сбора дополнительных данных, а также объем и качество получаемых данных.
Методы сбора данных можно классифицировать следующим образом [11] (Kireeva et al., 2021), [12] (Kireeva et al., 2021):
Ручной подсчет. Метод ручного сбора данных основан на визуальном наблюдении при измерении транспортных потоков. Преимущество данного подхода заключается в возможности детального анализа динамики движения: выявления пиковых нагрузок, суточных и сезонных колебаний, а также оценки влияния погодных условий на объемы передвижения. Более того, ручной метод позволяет получить ценные сведения о самих пользователях велотранспорта, включая наличие защитного снаряжения, демографические характеристики (примерный возраст, пол) и тип используемого велосипеда (собственный или прокатный). Как правило, в сборе данных участвуют волонтеры, которые проводят наблюдения в заранее определенных и утвержденных местах учета в различные временные интервалы. Это обеспечивает возможность отслеживать изменения интенсивности движения на протяжении дня, недели, месяца и года.
Автоматизированный подсчет с использованием методов видеофиксации. Для оценки интенсивности велосипедного движения метод видеофиксации (видеонаблюдение) выделяется как один из наиболее перспективных и технологичных, в особенности при проведении продолжительных беспрерывных исследований. Он основан на использовании камер наблюдения, способных распознавать и фиксировать велосипедистов в общем потоке транспорта. В Москве большинство дорог, перекрестков, транспортно-пересадочных узлов, а также жилых и общественных пространств оборудованы камерами видеонаблюдения, которые отслеживают дорожную обстановку и обеспечивают соблюдение правопорядка. Эти устройства регистрируют данные о транспортном потоке, скорости, загруженности и нарушениях ПДД. Существующая система видеомониторинга дорожного движения может быть адаптирована для анализа интенсивности велосипедного трафика. Благодаря совершенствованию технологий сбора и обработки данных станет возможным не только количественный учет велосипедистов, но и выявление их нарушений, таких как езда по тротуарам, проезд на запрещающий сигнал светофора или создание опасных ситуаций. Это должно привести к снижению аварийности и повышению общей безопасности дорожного движения в городе.
Видеофиксация является эффективной для длительных непрерывных замеров, но требует либо специального программного обеспечения для автоматической обработки полученного массива данных, либо ручного подсчета, что влечет за собой увеличение трудозатрат. Таким образом, требование к длительным непрерывным измерениям с высоким качеством получаемых данных напрямую влияет на увеличение финансовых затрат при проведении исследований.
3. Методика выявления перспективных зон развития
Для успешного размещения и развития велологистической инфраструктуры, помимо оценки текущей интенсивности велосипедного движения, необходимо проводить анализ географических зон, обладающих наибольшим потенциалом для дальнейшего роста. Места, которые уже привлекают пользователей велологистической инфраструктуры, являются идеальными отправными точками для расширения. Чтобы их определить, крайне важно понять, что движет существующими и потенциальными велосипедистами?
Мотивация к использованию велосипеда представляет собой совокупность факторов, формирующих транспортные предпочтения горожан и стимулирующих их к выбору велосипеда как средства передвижения, замещающего личный автотранспорт, общественный транспорт, такси или пешие прогулки.
Выбор велосипеда в качестве транспортного средства продиктован множеством различных мотивов. Среди наиболее значимых можно выделить:
Экономический мотив. Экономическая целесообразность является ключевым фактором, побуждающим людей использовать велосипед для передвижения, поскольку он позволяет экономить время и деньги. Этот мотив объединяет множество пользователей: студентов, направляющихся в учебные заведения; работающих граждан, совершающих ежедневные поездки на работу; а также жителей, использующих велосипед для решения повседневных задач, например, для поездок за покупками. Важно отметить, что велосипедные поездки могут быть интегрированы с использованием общественного транспорта, а пользователи имеют возможность выбирать между собственным и арендованным велосипедом.
Познавательно-туристический мотив. Исследование городских достопримечательностей на велосипеде является привлекательным способом времяпрепровождения для широкого круга пользователей. Местные жители нередко предпочитают велосипед для активного отдыха, позволяющего им изучать объекты культурного и природного наследия в пределах зоны досягаемости на велосипеде. Для туристов велосипед становится ключевым инструментом повышения мобильности, облегчающим знакомство с городом и его знаковыми местами. При этом как местные жители, так и гости города могут использовать как свои личные велосипеды, так и взятые в аренду.
Рекреационный мотив обусловлен стремлением к здоровому образу жизни и использованием велосипеда для улучшения физической формы и активного досуга на природе. Поездки, как правило, совершаются в парках, лесах, зонах отдыха, а также за городом с использованием личного автотранспорта или пригородных поездов. В данном случае пользователи, как правило, предпочитают личные велосипеды.
Мотив показательного потребления. Тенденция к демонстративному потреблению, выраженная в использовании велосипеда как элемента личного имиджа, преобладает среди молодежи в возрасте от 20 до 35 лет. Эта группа активно следует современным западным тенденциям, включая приверженность принципам улучшения экологии в мегаполисе. В рамках данного явления допускается использование как личного, так и арендованного велосипеда.
Производственный мотив, демонстрирующий наиболее стремительное развитие, вызванное растущей популярностью электронной коммерции, курьерских сервисов и велосипедной доставки в сегменте «последней мили». Целевой аудиторией в данном случае выступают курьеры и сотрудники клиентских служб торговых организаций. Для выполнения рабочих поездок могут использоваться как корпоративные, так и личные или арендованные велосипеды.
В рамках настоящей методики приоритетное внимание будет уделено экономическому, познавательно-туристическому и производственному мотивам, поскольку они являются наиболее значимыми и релевантными.
Для выявления наиболее перспективных географических зон Москвы, пригодных для дальнейшего развития велологистической инфраструктуры, требуется географическая привязка вышеуказанных мотивов, то есть выявления точек притяжения – объектов, характеризующихся высокой посещаемостью и популярностью. Эти точки притяжения могут быть классифицированы по трем основным типам:
Точки I типа. Целевыми точками для пользователей велологистической инфраструктуры, руководствующихся экономическим мотивом, являются: школы и университеты, офисы и бизнес-центры, заводы и предприятия, центры госуслуг «Мои документы», отделения почты и служб курьерской доставки, пункты выдачи маркет-плейсов, торгово-развлекательные комплексы, места для культурного досуга (музеи, выставки, кино) и транспортно-пересадочные узлы.
Точки II типа. Целевыми точка для пользователей велологистической инфраструктуры, руководствующихся познавательно-туристическим мотивом, являются ценные объекты, имеющие историческое, архитектурное, археологическое, ландшафтное или природное значение. К ним относятся памятники истории и культуры, включая архитектурные сооружения, музеи-заповедники, природные ландшафты и значимые природные объекты.
Точки III типа. Точки притяжения пользователей велологистической инфраструктуры, руководствующихся производственным мотивом. К данным точкам относятся следующие категории объектов: дарксторы, рестораны и кафе, супермаркеты, пункты выдачи различных служб доставки, где курьеры забирают заказы из ближайших к клиенту локаций.
Для каждого из трех типов точек притяжения необходимо найти, проанализировать и нанести на карту соответствующие географические объекты. Москва, с ее 12 административными округами и 125 районами, представляет собой огромную территорию с бесчисленным множеством таких объектов. В связи с этим, попытка одновременного развития велологистической инфраструктуры во всех этих местах притяжения была бы экономически невыгодной и крайне сложной в реализации, хотя и была бы идеальным решением. Кроме того, исторически сложилось так, что большинство этих объектов сосредоточено в центре Москвы.
Чтобы получить более точные данные, анализ потенциала для развития велологистической инфраструктуры следует проводить не по всему городу, а по его отдельным районам. В каждом районе нужно определить свои «центры притяжения». При этом приоритет должен отдаваться тем зонам, где сосредоточено наибольшее количество таких точек, так как именно там объекты велологистической инфраструктуры будут наиболее востребованы. Эти зоны можно представить в виде окружностей, охватывающих максимальное число мест притяжения, куда пользователи ездят на велосипедах. На Рисунке 2 показан пример расположения зон и размещения точек притяжения I, II и III типов, отображенных в виде соответствующих римских цифр. Зеленым цветом показана зона с минимальным количеством точек притяжения, желтым – средним количеством и красным цветом – зона с максимальным числом точек притяжения.
Рисунок 2. Пример расположения зон притяжения пользователей велологистической инфраструктуры
Источник: составлено автором.
При планировании велологистической инфраструктуры в Москве, эффективный радиус охвата одной зоны принимается за 1 км. Такое решение основано на нескольких факторах: во-первых, это расстояние легко преодолевается пешком большинством жителей города без особых усилий; во-вторых, для такой дистанции использование автомобиля или общественного транспорта не является рациональным. Таким образом, для обеспечения максимальной доступности, расстояние между элементами велологистической инфраструктуры в пределах одной зоны не должно превышать 1 км.
Важным ограничивающим фактором являются естественные и искусственные преграды при передвижении, такие как реки, железнодорожные и автомобильные магистрали, мосты и путепроводы, надземные пешеходные переходы, преодоление которых с велосипедом может вызывать определенные трудности, поэтому зоны в виде окружностей можно рассматривать не полностью, а в виде секторов. К примеру, в районе Фили-Давыдково присутствуют все три типа зон по концентрации точек притяжения – зеленые, желтая и красная (рис. 3).
Рисунок 3. Зоны наибольшей концентрации точек притяжения пользователей велологистической инфраструктуры в районе Фили-Давыдково Западного административного округа Москвы
Источник: составлено автором.
Если проанализировать «красную зону», то выяснится, что несмотря на ее диаметр в 1 км, она не может рассматриваться как единое целое при планировании создания велологистической инфраструктуры. Это связано с особенностями района Фили-Давыдково: в широтном направлении он разделен на отдельные, частично изолированные друг от друга микрорайоны наземной Филевской линией метро, Смоленским ходом Московской железной дороги и Кутузовским проспектом.
Недостаточное количество и значительные расстояния между существующими переходами через линию метро (всего три), железную дорогу (два) Кутузовский проспект (четыре) в районе Фили-Давыдково создают серьезные барьеры для свободного перемещения велосипедистов. Это делает данные инфраструктурные объекты труднопреодолимыми препятствиями, что вынуждает рассматривать объекты в «красной зоне» в виде отдельных секторов сосредоточение основной велологистической инфраструктуры в северной части района.
На рисунке 4 представлено деление «красной зоны» по трем секторам, ограниченными наземной линией метро, железной дорогой и Кутузовским проспектом.
Таким образом, «красная зона» не может рассматриваться как единое пространство с наибольшим количеством инфраструктурных объектов, и, по сути, ограничивается сектором II. В свою очередь, сектора I и III необходимо относить к соседним «зеленым зонам».
Рисунок 4. Деление «красной зоны» на сектора из-за разрывов инфраструктурными объектами
Источник: составлено автором.
Ключевое преимущество методики выявления перспективных зон развития заключается в ее применимости для стратегического и комплексного планирования велологистической инфраструктуры на длительную перспективу, как на уровне отдельных территорий, так и в масштабах всего города. Реализация этого требует классификации выявленных зон по степени концентрации в них точек притяжения. Помимо целенаправленного развития велологистической инфраструктуры в наиболее перспективных зонах, общим предложением является создание связующего велосипедного маршрута, объединяющего все ключевые зоны развития. Для обеспечения гармоничного развития велологистической инфраструктуры Москвы следует стремиться к одновременному строительству объектов в различных районах и территориальных образованиях, что позволит предотвратить неравномерность развития, характеризующуюся чрезмерным насыщением в одних частях города и дефицитом или полным отсутствием инфраструктуры в других.
Заключение
Подводя итог, необходимо отметить, что в странах с развитой экономикой приоритетными становятся вопросы экологии и улучшения качества жизни в городах. Растущая урбанизация и экологические проблемы мегаполисов меняют городскую среду и отношение людей к личному транспорту. Все больше горожан предпочитают общественный транспорт, велосипеды и другие средства индивидуальной мобильности для перемещения по городу, в том числе в оздоровительных целях. Велосипед приобретает статус полноценного вида транспорта, и развитие соответствующей инфраструктуры становится ключевой задачей в рамках городских транспортных программ.
Несмотря на то, что в Москве уже заложена основа для развития велологистической инфраструктуры, до сих пор отсутствует единая система ее мониторинга. Это создает определенные расхождения в оценках текущего состояния и уровня развития.
Предложенный механизм мониторинга с использованием методик оценки состояния существующей инфраструктуры, оценки интенсивности движения и выявления перспективных зон развития позволяет отслеживать прогресс, принимать обоснованные решения о строительстве новых велодорожек и улучшать городскую среду для комфортной жизни и перемещения в Москве.
Источники:
2. Число поездок на велосипедах в Москве за год выросло на 70%. Москвич [Электронный ресурс]. UR: https://moskvichmag.ru/gorod/chislo-poezdok-na-velosipedah-v-moskve-za-god-vyroslo-na-70/(дата обращения 10.02.2026).
3. Гальченко С.А., Бычков Д.А. Развитие велоинфраструктуры и создание велостанций как фактор развития эпидемиологически безопасной альтернативы общественному транспорту // Стратегическое развитие социально-экономических систем в новых геоэкономических условиях. Международная научно-практическая конференция. Курск, −2021. −С. 38-41.
4. Итоги сезона: сервис «Велобайк» становится все более популярным в столице / Официальный городской портал Mos.ru, [Электронный ресурс]. URL: https://www.mos.ru/news/item/146638073//(дата обращения 10.02.2026).
5. Завьялов Д.В., Сагинова О.В., Завьялова Н.Б., Киреева Н.С., Мхитарян С.В., Казанцева С.Ю., Максимова С.М., Сагинов Ю.Л., Гришин А.И., Строганов И.А., Мельников М.С., Слепенкова Е.В., Тиньков С.А., Мельникова А.В., Соболев Д.Ю., Данилов С.В. Мониторинг развития велотранспортной инфраструктуры мегаполиса / Коллективная монография. – М.: ИНФРА-М, −2019. – 212 c.
6. Сагинов Ю.Л., Сагинова О.В. Умная городская логистика: направления исследований // Логистика. – 2022. – № 4 (185). – c. 32–36.
7. Соболев Д.Ю. Значение и перспективы развития велоинфраструктуры в сити-логистике // Экономика, предпринимательство и право. −2024. −Т. 14. −№ 3. −С. 939-950.
8. Соболев Д.Ю. Результаты оценки развития велоинфраструктуры мегаполиса // В сборнике: Общество. Доверие. Риски. Материалы 4-го Ежегодного международного научного форума. −2022. −С. 390-392.
9. Программа развития транспортного комплекса Москвы до 2030 года. Московский метрополитен [Электронный ресурс]. URL: https://mosmetro.ru/static/etp-new/docs/moscow_transport_complex_development_program_2030.pdf (дата обращения 10.02.2026).
10. European Cyclists' Federation. Cyclingworld. [Электронный ресурс]. URL: Cyclingworld.gr(дата обращения 10.02.2026).
11. Kireeva N.S., Sobolev D.Y., Slepenkova E.V. Methods of accounting the cycling intensity: advantages and disadvantages // Journal of Human Sport and Exercise. 2021. Т. 16. № Proc3. С. 856-S863.
12. Kireeva N., Slepenkova E., Sobolev D. Cyclists movement: the results of assessing the intensity using surveillance cameras // Journal of Human Sport and Exercise. 2021. Т. 16. № Proc4. С. 1758-1770.
13. Сайт #Velonation [Электронный ресурс]. URL: https://velonation.bike//(дата обращения 10.02.2026).
Страница обновлена: 16.05.2026 в 11:49:39
Download PDF | Downloads: 3
Development of mechanism for bicycle logistics infrastructure growth in megacities
Sobolev D.Y.Journal paper
Journal of Economics, Entrepreneurship and Law
Volume 16, Number 3 (March 2026)
Abstract:
The article formulates the concept of «megalopolis's bicycle logistics infrastructure» and proposes a mechanism for its development based on a methodology for assessing the state of existing infrastructure, a methodology for assessing traffic intensity, and a methodology for identifying promising development areas. Based on an analysis of scientific literature, industry reviews, and the author's research, the article demonstrates the necessity and prospects of developing bicycle logistics infrastructure in a megalopolis. The article substantiates the need for a comprehensive approach to developing bicycle logistics infrastructure in Moscow.
Keywords: cycling, bicycle infrastructure, logistics, megapolis
JEL-classification: L90, L91, R40
References:
European Cyclistsʼ FederationCyclingworld. Retrieved February 10, 2026, from http://cyclingworld.gr
Galchenko S.A., Bychkov D.A. (2021). The development of bicycle infrastructure and the creation of bicycle stations as a factor in the development of an epidemiologically safe alternative to public transport Strategic development of socio-economic systems in new geo-economic conditions. 38-41.
Kireeva N., Slepenkova E., Sobolev D. (2021). Cyclists movement: the results of assessing the intensity using surveillance cameras Journal of Human Sport and Exercise. 16 1758-1770. doi: 10.14198/jhse.2021.16.Proc4.22.
Kireeva N.S., Sobolev D.Y., Slepenkova E.V. (2021). Methods of accounting the cycling intensity: advantages and disadvantages Journal of Human Sport and Exercise. 16 S856-S863. doi: 10.14198/jhse.2021.16.Proc3.02.
Saginov Yu., Saginova O. (2022). Smart urban logistics: research directions. Logostics. (4(185)). 32-36.
Sobolev D.Yu. (2022). ## The Results of the Evaluation of the Development of Cycling Metropolitan Infrastructure Society. Trust. Risks. 390-392.
Sobolev D.Yu. (2024). Importance and Prospects for the Development of Cycling Infrastructure in City Logistics. Ekonomika, predprinimatelstvo i pravo. 14 (3). 939-950. doi: 10.18334/epp.14.3.120625.
Velonation. Retrieved February 10, 2026, from https://velonation.bike/
Zavyalov D.V., Saginova O.V., Zavyalova N.B., Kireeva N.S., Mkhitaryan S.V., Kazantseva S.Yu., Maksimova S.M. i dr. (2019). Monitoring the development of cycling infrastructure of the metropolis Moscow: INFRA-M.
