Потенциальные предпосылки дестабилизации на региональном рынке труда в современных условиях
Былков В.Г.1 ![]()
1 Байкальский государственный университет, Иркутск, Россия
Скачать PDF | Загрузок: 12
Статья в журнале
Экономика труда (РИНЦ, ВАК)
опубликовать статью | оформить подписку
Том 12, Номер 12 (Декабрь 2025)
Эта статья проиндексирована РИНЦ, см. https://elibrary.ru/item.asp?id=88906013
Аннотация:
Представлено социально-экономическое обоснование дестабилизации развития регионального рынка труда. Раскрыта сущность используемой авторской методики оценки дестабилизации функционирования системы регионального рынка труда. Обоснованы условия, факторы и предпосылки дестабилизации на рынке труда. Представлена типология и определен уровень возможных социально-экономических рисков дестабилизации спроса на рынке труда. Выявлены предпосылки и условия её формирования в условиях высокой неопределенности, геополитической турбулентности и «охлаждения экономики». Отмечено, что наряду с достижением рекордно низкого уровня безработицы, проявляются явные диспропорции в динамике изменений спроса и предложения на рынке труда региона. Представлена классификация социально-экономических дестабилизирующих факторов. Оценка нынешней ситуации показала наличие целого комплекса негативных рисков дестабилизации, которые могут иметь в среднесрочном периоде неблагоприятные последствия для функционирования рынка труда. Установлены предпосылки, которые потенциально снижают спрос на рабочую силу, выражающийся в сокращении потребности в труде. Представленные закономерности позволили обозначить «тревожные» траектории и зоны бифуркации возможного развития регионального рынка труда в ближайшей перспективе
Ключевые слова: Рынок труда; факторы дестабилизации; компоненты рынка труда; спрос на рабочую силу; потребность в труде; социально-экономические факторы; деловая активность
JEL-классификация: J21, J23, J24
Введение
В настоящее время развитие рынка труда носит весьма неопределенный и очень непредсказуемый характер. Многие эксперты предполагают особые условия развития экономики в условиях «охлаждения» [1]. Правомерно считать, что экономика России вступает в новую реальность, которая характеризуется не только высоким уровнем турбулентности, но и возможными (потенциальными) социально-экономическими последствиями, в том числе для функционирования рынка труда.
Складывается весьма парадоксальная ситуация, когда наряду с исторически низким уровнем безработицы, наблюдается явный дефицит рабочей силы по отдельным секторам экономики и ключевым профессионально-квалификационным группам. Между тем, появляются признаки дестабилизации на рынке, когда не создаются новые рабочие места, а некоторые производства прекращают свою деятельность. К тому же, становятся очевидной тенденцией характерное нарастание прироста числа соискателей.
Все это повышает актуальность проведения анализа воздействия социально-экономической ситуации на состояние рынка труда.
Целью данного исследования является оценка возможных дестабилизирующих факторов развития регионального рынка труда в условиях геополитической и экономической неопределенности, которая характеризуется высокой степенью неустойчивости.
Научная новизна состоит в том, что автор предлагает результаты и интерпретацию собственной факторной модели оценки предкризисного уровня функционирования регионального рынка труда [2].
В рамках решения поставленной задачи была установлена зависимость между негативными трансформациями социально-экономической системы региона и потенциальными диспропорциями на региональном рынке труда. Помимо выявления дополнительного спроса на рабочую силу в отдельных отраслях экономики, были идентифицированы диспропорции в ограничениях экономической активности, вызванные изменениями в финансово-кредитной системе
Эмпирической базой для формулирования выводов проведенного исследования стали статистические современной социально-экономической ситуации и были использованы материалы оперативной информации Иркутскстата «Социально-экономическое положение Иркутской области в 1-м полугодии 2025 г.», «Труд и занятость Иркутской области в 2025 г.», информационно-статистического онлайн-платформы HeadHunter.
Методология исследования
Статья является результатом, продолжающихся исследований автора относительно воздействия социально-экономической ситуации на рынок труда и занятость населения [3; 4].
В настоящее время сложилась весьма неоднозначная ситуация на региональном рынке труда.
Во-первых, специалисты считают, что в течения 2023-2024 г.г. сформировались особые условия социально-экономического развития, которые привели в настоящее время к весьма неоднозначным последствиям [5].
В условиях структурных изменений на рынке труда, характеризующихся динамичным ростом уровня оплаты, наблюдалось увеличение доли производственного сектора в экономике, что обусловило необходимость значительного привлечения специалистов среднего и высшего уровня квалификации. В отдельные периоды 2024 года спрос на рабочую силу превышал фактическую численность трудоспособного населения страны. Повышенная конкуренция за квалифицированные кадры привела к росту уровня заработной платы, что, в свою очередь, стимулировало потребительский спрос.
В тоже время снижалась деловая активность предпринимательского сектора экономики [6].
В этих условиях, Российский рынок труда оказался не полностью подготовлен к резкому изменению структуры экономического роста. Текущая система профессиональной подготовки и переподготовки кадров не смогла оперативно адаптироваться к новым параметрам спроса на рабочую силу.
Возникший дисбаланс между спросом и предложением трудовых ресурсов, сопровождающийся инфляционными процессами, потребовал от экономических властей принятия соответствующих антикризисных мер. Одним из наиболее значительных решений стало ужесточение денежно-кредитной политики. Эти меры, в свою очередь, стали ключевым фактором, способствующим замедлению темпов экономического роста.
В экспертном сообществе продолжается обсуждение эффективности политики замедления экономического роста и охлаждения рынка труда [7]. Одним из значимых результатов данной политики стало формирование значительного отложенного спроса, обусловленного увеличением нормы сбережений и общим уровнем экономической неопределенности. Данный спрос представляет собой ресурс, который может быть использован при переходе от политики охлаждения к фазе экономического ускорения.
Как известно, политика стимулирования экономического роста посредством увеличения совокупного спроса сопряжена с определенными рисками. В частности, продолжение спада в реальном секторе экономики может привести к обратной динамике уровня занятости, что, в свою очередь, окажет негативное влияние на доходы населения и потребительский спрос. Данная тенденция, приобретая массовый характер, может оказаться устойчивой к корректировке за счет сокращения сбережений в условиях снижения процентных ставок по депозитам. В связи с этим, возникает необходимость в реализации мер по поддержанию занятости на ключевых предприятиях [8].
Весь комплекс социально-экономических проблем, связанных с ослаблением экономического роста непосредственно повлиял на изменение состояния рынка труда.
Вполне закономерным является то, что важнейшим индикатором ситуации на рынке труда выступают критерии социально-экономического развития хозяйствующих субъектов, тенденции изменения потребности в рабочей силе.
С одной стороны, в настоящее время, сложившуюся ситуацию на рынке труда неуклонно связывают с формированием дефицита рабочей силы [9].
Таким образом, дефицит трудовых ресурсов становится неотъемлемым аспектом функционирования отдельных отраслей экономики и профессиональных сегментов. В данном контексте наблюдается значительная поляризация соотношения спроса и предложения рабочей силы по профессиональным направлениям. Это выражается в появлении профессиональных областей, где фиксируется явный дефицит квалифицированных кадров, а также в возникновении высокой конкуренции за рабочие места в других секторах.
Это связано с тем, что в настоящее время формируется неблагоприятная ситуация, когда темпы прироста потребности в рабочей силе в ряде отраслях экономики замедляются. Некоторые структурные подразделения, но и отдельные хозяйствующие объекты приостанавливают деятельность или закрывают производства [10]. К примеру, в Иркутской области 1 января 2026 года крупнейший кремниевый завод России — АО «Кремний», входящий в группу «Русала», приостановит производство [11].
Например, еще в начале 2025 года руководство Сбербанка сообщило, что до 1 января 2025 года банк завершит сокращение 20% сотрудников, используя анализ искусственного интеллекта. С начала года численность штатных работников сократилась более чем на 13,5 тыс. человек [12].
Россиян предупредили о росте числа сокращений в 2025 г. и сообщалось, что с начала года почти вдвое выросло число компаний, планирующих сокращения персонала. Центробанк связывает эту тенденцию со снижением спроса на продукцию. В материале упоминались примеры компаний, которые уже ввели режим неполной занятости или предоставили внеплановые отпуска сотрудникам. Также отмечается, что доля организаций, ожидавших роста зарплат, сократилась с 84% до 71% [13].
Так по данным Центробанка, доля российских компаний, планирующих сократить число работников, с начала 2025 года выросла почти вдвое: с 6,9% в январе до 11,5% в июне. Это связано со снижением спроса на продукцию в таких отраслях, как добыча полезных ископаемых, машиностроение и фармацевтика. Некоторые компании уже сокращают персонал, вводят режим неполной занятости или предоставляют внеплановые отпуска.
На ряде предприятий возникает неблагоприятное соотношение кредиторской и дебиторской задолженности, что приводит к дефициту средств на оплату труда. Ученые считают, что такая ситуация может привести к сокращению численности персонала [14].
В связи с этим становится актуальной задача выявления комплекса социально-экономических факторов и предпосылок, которые могут оказать негативное влияние на функционирование регионального рынка труда в будущем.
В основе такого рода оценок, сопоставлений и прогнозов можно использовать авторскую методику выявления предкризисного состояния рынка труда [2]
Установлено, что для определения возможных вариантов дестабилизации на рынке труда, следует выявить совокупность факторов, которые нарушают оптимальные условия функционирования системы рынка труда (Рис.1). Это можно сделать на основе выделения факторов, которые лежат в основе подрыва устойчивого развития рыночного механизма. Следует помнить, что система рынка труда считается оптимальной при стабильных условиях формирования спроса и предложения на труд. Любые потрясения, дезорганизация отдельных компонентов рынка труда приводит к деформации функционирования отдельных элементов системы [15 ].
Рис.1 Набор дестабилизирующих факторов (разработано автором)
Развивая методологию оценочных процедур необходимо выделить внешние(макроэкономические) условия и потенциальные внутрипроизводственные предпосылки негативной трансформации. В дальнейшем, автор планирует уточнить сложившиеся внутриорганизационные факторы дестабилизации.
Факторами дестабилизации рынка труда является набор условий, при которых снижается потребность в рабочей силе и возникают ограничения полноценного, рационального использования трудового потенциала.
В первую очередь следует выделить макроэкономические факторы дестабилизации рынке труда. Тем самым появляется возможность установить, каким образом внешняя социально-экономическая, организационно-нормативная и финансово-экономическая среда воздействует на появление диспропорций. Именно данный набор условий является непременным условием регионального социально-экономического развития [ 16]
В настоящее время сложился определенный перечень макроэкономических деструктивных факторов (Рис.2).
Рис.2 Макроэкономические условия (факторы) дестабилизации на региональном рынке труда (разработано автором)
К тому же, важным является выявление ключевых «точек бифуркации» в системе изменения состояния компонентов системы рынка труда.
Наиболее чувствительным к различного рода потрясениям является компоненты, связанные с формированием и реализацией спроса на рабочую силу. Это связано с тем, что данный компонент играет главную роль в процессе функционирования системы рынка труда, поскольку определяет ключевые ориентиры и обозначает параметры для остальных компонентов (цены труда, предложения рабочей силы, инфраструктуры).
К тому же, именно этот набор условий проявления спроса может стать препятствием формирования теневого и криминального рынка труда [17]
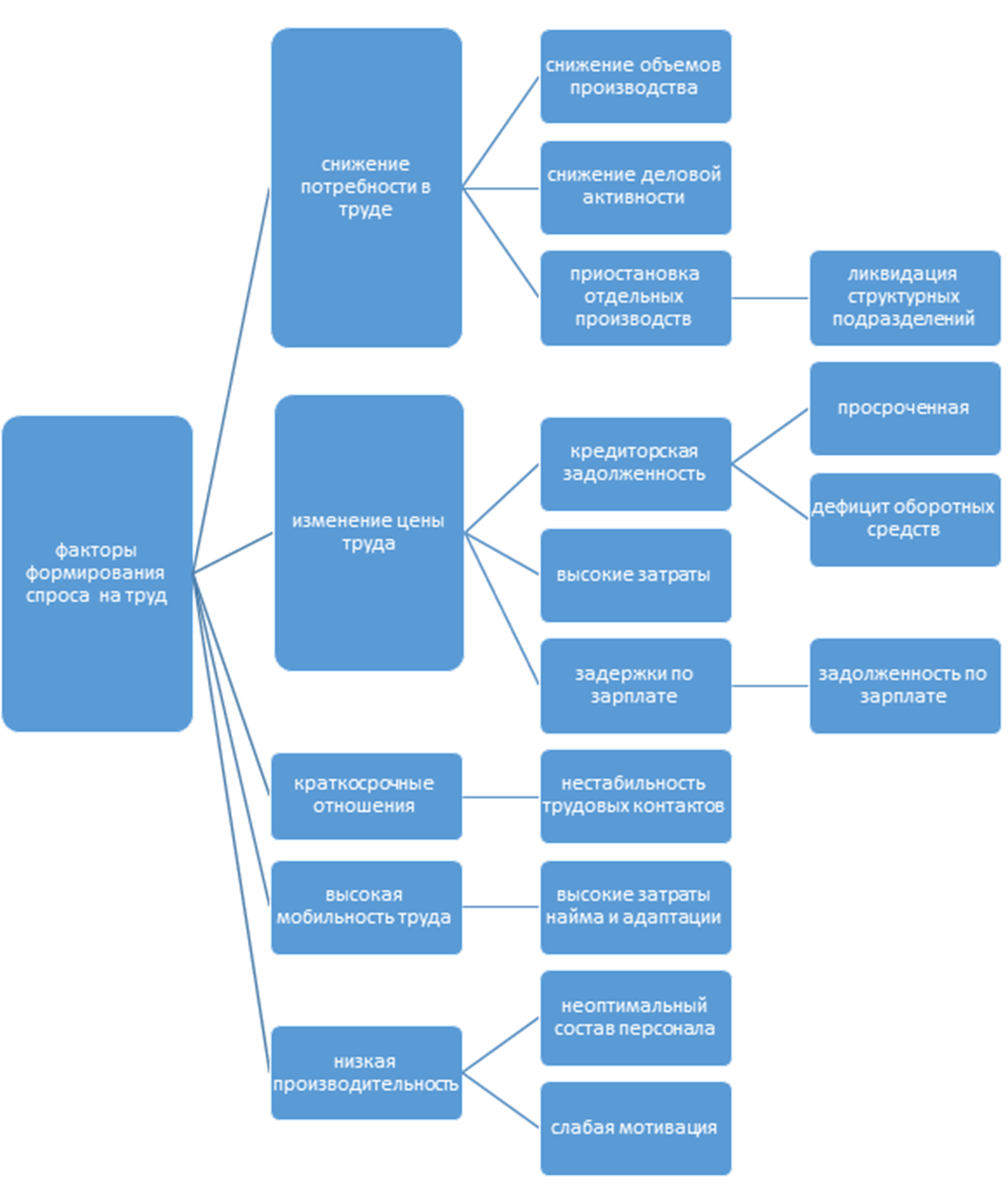
На примере ключевого компонента рынка труда, были выявлены потенциальные предпосылки и факторы, снижающие потребность в труде.
В целом совокупность потенциальных факторов, воздействующих на дестабилизацию процесса формирования спроса на рабочую силу можно представить в виде Рис.3.
Рис.3 Деструктивные предпосылки и факторы изменения рынка труда (разработано автором)
Нами выделены приоритеты в данной классификации. Считается, что приоритетными для формирования спроса являются объемные (изменение объемов производства) и экономические (финансово-экономическое состояние). Остальные факторы носят обеспечивающий и результирующий характер, которые либо снижают, либо усиливают негативное воздействие на процесс формирования потребности в рабочей силе.
В случае нормального функционирования социально-экономической системы хозяйствующего субъекта, спрос формируется на основе потребности в рабочей силе со стороны работодателя. И наоборот, наличие нарушений в хозяйственной деятельности приводит к некоторым изменениям в процессах формирования потребности рабочей силы, изменяя кадровую политику работодателя. При этом модель работодателя имеет траектории, которые либо останавливают прием новой рабочей силы и начинают оптимизировать численность имеющегося персонала.
В конечном счете, формируется особая модель формирования потребности рабочей силы, которая несколько отличной от традиционных методов [4 ]
Рис.4 Потенциальные факторы дестабилизации спроса на рынке труда (разработано автором)
Это означает, что методика контент-анализа деструктивных факторов должны учитывать особые условия современного развития социально-экономической системы региона.
Результаты исследования
На первом этапе оценки макроэкономических факторов дестабилизации, в качестве эмпирических данных выступают данные официальной статистики Иркутскстата за 2024-2025 гг . Это связано с тем, что социально-экономическое положение выступает в роли ключевого драйвера появления излишней рабочей силы за счет увольнения с связи закрытием хозяйствующих субъектов и сокращением объемов производства и оказания услуг. Поэтому оценка дестабилизации должна предусматривать динамику и темпы, наблюдающиеся в демографии юридических лиц на территории региона (Табл.1).
Таблица 1.
Демография юридических лиц Иркутской области в 2024-2025 г.г.
(в расчете на 1000 организаций) [18]
|
|
Коэффициент
рождения
|
Коэффициент
ликвидации
|
Коэффициент
прироста
|
|
2024
|
|
|
|
|
Январь
|
2,9
|
3,7
|
-0,8
|
|
Февраль
|
4,4
|
2,5
|
1,9
|
|
Март
|
3,9
|
3,3
|
0,6
|
|
Апрель
|
4,3
|
4,2
|
0,1
|
|
Май
|
3,0
|
8,6
|
-5,6
|
|
Июнь
|
4,3
|
4,5
|
-0,2
|
|
Сальдо
изменения
|
-4
| ||
|
2025
|
|
|
|
|
Январь
|
3,0
|
3,5
|
-0,5
|
|
Февраль
|
4,1
|
5,1
|
-1,0
|
|
Март
|
4,3
|
4,0
|
0,3
|
|
Апрель
|
4,6
|
4,7
|
-0,1
|
|
Май
|
4,1
|
4,0
|
0,1
|
|
Июнь
|
3,3
|
5,4
|
-2,1
|
|
Сальдо
изменения
|
-3,3
| ||
Уже в 2024 году начали наблюдаться тенденции убывания хозяйствующих субъектов в регионе. Они стали характерными и для 2025 года. Практически ежемесячно коэффициенты ликвидации хозяйствующих субъектов превышали показатели создания(рождения). Такого рода тенденции позволяют утверждать о формировании стабильных объемов излишней рабочей силы на рынке труда региона.
Достаточно объективной оценкой влияния социально-экономической ситуации является изучение тенденций изменения индекса промышленного производства. Для того, чтобы получить весьма репрезентативные сравнительные данные следует определить изменение данного показателя относительно предыдущего периода, а также предыдущего года. Методически, данный прием свидетельствует о реальной картине изменения числа занятых в определенных секторах экономики.
Как показывают данные рис.5 в первом полугодии 2025 года в Иркутской области реально наблюдалось «охлаждение» экономического развития. Индекс промышленного производства постоянно снижался по сравнению не только с предыдущим периодом текущего года, но и относительно предыдущего (2024 года).
Именно отрицательная динамика снижения объемов производства лежит в основе дестабилизации в процессе формирования потребности в рабочей силе. Доказано, что увеличение потребности в рабочей силе может быть в результате стабильных тенденций роста объемов производства. И наоборот, снижение объемных показателей приводит в необходимости оптимизации численности персонала, сокращения затрат на персонал.
Рис.5 Динамика изменений индекса промышленного производства в Иркутской области в 1-м полугодии 2025 г.(составлено по 18 )
Вполне закономерно, что в первом полугодии 2025 года в экономике региона сложился неблагоприятный тренд изменения объемных показателей. Может быть данные критерии были обеспечены за счет снижения цены произведенной и реализованной продукции? Данные за анализируемый период свидетельствуют о стабильном росте цен на продукцию в среднем от 2,0 до 8,9% . Неизменным в это период времени оставались тарифы.
Не вполне благополучной можно назвать тенденции, складывающиеся по важнейшим отраслям экономики региона. В июне 2025 года объем отгруженных товаров собственного производства, выполненных собственными силами работ и услуг в сфере добычи полезных ископаемых снизился по сравнению с аналогичным периодом предыдущего года до 87,1%. За период с января по июнь 2025 года этот показатель снизился по отношению к соответствующему периоду 2024 года до 90,6%.
Также наблюдается снижение индекса промышленного производства в отрасли обрабатывающей промышленности. В июне 2025 года данный показатель составил 93,6% по сравнению с июнем 2024 года. В период с января по июнь 2025 года индекс промышленного производства в обрабатывающей промышленности снизился до 92,5% по сравнению с аналогичным периодом 2024 года.
В конечном счете, уменьшение объемных данных привело к сокращению среднесписочной численности в обрабатывающей промышленности региона (Рис.6).
В целях подтверждения нашей гипотезы, относительно ухудшения ситуации на региональном рынке труда были использованы оперативные данные платформы Hh о тенденциях изменения числа выставленных вакансий. Именно этот критерий может дать объективную информацию о количественных показателях спроса на рабочую силу.
На основе методологии, разработанной платформой HeadHunter (hh.ru), для всех профессиональных секторов рассчитывается соответствующий индекс.
Динамика hh-индекса отражает соотношение количества активных резюме и активных вакансий на рынке труда в определенной профессиональной области. По своей сути, данный индекс демонстрирует конъюнктурные пропорции между спросом и предложением на рынке труда.
Рис.6 Динамика изменения численности в обрабатывающей промышленности Иркутской области в 1-м полугодии 2025 г. (составлено по 19)
Методикой платформы определены пороговые значения изменения данного индикатора варьируя от 2 до 3,9 в случае констатации дефицита соискателей. Если значения индекса увеличиваются, это означает усиление конкуренции работников за вакантные рабочие места. Когда значение индекса находится в интервале от 8,0 до 11,9, наблюдается высокий уровень конкуренции среди потенциальных сотрудников за вакантные должности. Превышение результирующих показателей уровня - 12, фиксирует чрезвычайно высокую степень конкуренции среди соискателей за рабочие места.
С одной стороны, предлагаемая методика обеспечивает возможность определения максимальных и минимальных значений индекса. С другой стороны, важным аспектом является анализ ежемесячной динамики изменения индекса. Стабильные тренды в течение нескольких месяцев позволяют выявить определенные закономерности в изменении конъюнктурных критериев регионального рынка труда (Рис.7).
Рис.7 Изменение сводного (по всем профобластям) Hh индекса по рынку труда Иркутской области помесячно в 2024-2025 г.( сравнения по материалам 20)
Данные показывают, что в 2025 году ежемесячно, совокупный индекс по всем профессиональным позициям постоянно увеличивался. Это свидетельствует об изменениях количественных и качественных характеристиках текущего рынка труда. Если в 2024 году на одну выставленную активную вакансию предлагалось около четырех резюме, то в 2025 году уже- около 7. По классификации платформы в этот период произошел переход от «рынка соискателей» к умеренному типу конкуренции на рынке труда.
В тоже время наблюдается высокий уровень дифференциации показателей конкуренции по отдельным профессиональным группам. В конце 2024 года начала складываться тревожная ситуация «взрывного» снижения потребности в труде и увеличения предложения соискателей.
Оперативная аналитика рынка труда Иркутской области в 2025 году позволяет выявить наиболее высокий уровень конкуренции (индекс более 12) по следующим профессиональным группам (Рис.8).
Рис.8 Изменение максимальных значений Hh-индекса по профессиональным секторам экономики Иркутской области по месяцам 2025 года (рассчитано по материалам 20)
Это возможно на основе сравнения полученных данных. Сопоставление помесячных значений позволяют определить динамику изменения данного показателя и выявить тренды изменений. Из всей совокупности профессиональных групп выделены сектора с самым высоким значением Hh-индекса. Как видно из данных рис. в середине 2025 г. на одно вакантное место претендовало: 18 представителей административного персонала; 20 соискателей высшего и среднего менеджмента; почти 24 претендента, связанного с IT-сферой; около 50 ищущих работу в сфере искусства, развлечений и массмедиа.
Приведённые данные свидетельствуют, что несмотря на интенсивные изменения развития в IT-сфере, напряженность на рынке труда этого сектора растет [21]. Проведенный нами оперативный анализ показал дестабилизирующую поляризацию спроса на региональном рынке труда.
Наряду с весьма высокими показателями конкуренции на региональном рынке труда имеется ряд профессионально-квалификационных групп с дефицитными параметрами конъюнктуры (Рис. 9).
Рис.9 Низкие показатели Hh-индекса по профессиональным областям в сентябре 2025 года. (по материалам 20)
Это означает, что напряженность в одних сегментах проявляется в то же время в некоторых трудовых секторах, где имеется явный дефицит работников.
Сформированная в настоящее время модель факторов и условий, оказывающих влияние на трансформацию ситуации на рынке труда, демонстрирует тенденцию к снижению спроса на региональном рынке труда и увеличению числа соискателей.
Выводы
В результате проведенного исследования была выявлена комплексная совокупность социально-экономических предпосылок, которые при определенных условиях могут способствовать возникновению диспропорций соотношения спроса и предложения.
Ключевой особенностью современной конфигурации регионального рынка труда является негативное воздействие макроэкономических факторов. Установлено, что потребность в рабочей силе коррелирует с финансовым состоянием и низкой кредитоспособностью отдельных секторов экономики. Их неблагоприятное положение способствует усилению структурной асимметрии и формированию дисбаланса на рынке рабочей силы, что выражается в дефиците кадров в одних отраслях и их избытке в других.
Важно подчеркнуть, что, несмотря на благоприятные показатели уровня безработицы как на открытом, так и на официальном рынке труда, существуют объективные экономические и структурные факторы, которые могут способствовать усугублению тенденций снижения спроса на труд.
В регионе возможны различные сценарии развития социально-экономической обстановки. Один из них предполагает ухудшение социально-экономического развития. Это в свою очередь может привести к дальнейшему уменьшению экономической активности и снижению объемов производства. Стагнация в ключевых отраслях региона может начаться уже в 2026 году. Это, в свою очередь, может вызвать некоторые диспропорции рабочей силы в отдельных секторах экономики и профессиональных группах.
В результате низкой инвестиционной составляющей могут наблюдаться процессы снижения потребности в дополнительной рабочей силе. Доказано, что ужесточение кредитной политики оказывает ограничительное воздействие не только на пополнение оборотных средств организаций, но и на снижение инвестиций в человеческий капитал.
Ухудшение финансово-экономической ситуации у работодателей приводит к повышению мобильности рабочей силы и потенциальному увеличению предложения на рынке труда.
Региональный рынок труда демонстрирует значительную поляризацию конкуренции не только по отраслевому, но и профессионально-квалификационным признакам. Существенный прирост числа выставленных резюме, стал драйвером высокого уровня конкуренции за рабочие места.
.
Источники:
2. Былков В.Г., Самарина М.В. Социально-экономические индикаторы предкризисной ситуации на региональном рынке труда // Известия Иркутской государственной экономической академии (Байкальский государственный университет экономики и права). – 2015. – № 3. – c. 31. – doi: 10.17150/2072-0904.2015.6(3).31.
3. Былков В. Г. Трансформация конъюнктуры на региональном рынке труда в условиях высокой неопределенности // Экономика труда. – 2025. – № 4. – c. 487-504. – doi: 10.18334/et.12.4.122928.
4. Былков В. Г. Атрибуты потребности в рабочей силе на рынке труда: межрегиональные сравнения (по материалам выборочного обследования Росстата) // Известия Байкальского государственного университета. – 2022. – № 1. – c. 133-143. – doi: 10.17150/2500-2759.2022.32(1).133-143.
5. Широв А. Стимул. // 2025. – №3. \Российская экономика в период охлаждения. Скоро ли оттепель?\» - ИНП РАН. Российская экономика в период охлаждения. Скоро ли оттепель?. [Электронный ресурс]. URL: https://ecfor.ru/publication/tormozhenie-ekonomiki-rossii-v-2025/( (дата обращения: 08.11.2025).
6. Деловая активность организаций в России в июле 2025 года. [Электронный ресурс]. URL: http://ssl.rosstat.gov.ru/storage/mediabank/115_30-07-2025.html (дата обращения: 08.11.2025).
7. Рынок труда: охлаждение или системная трансформация. Эксперт РА. [Электронный ресурс]. URL: https://raexpert.ru/researches/labor_market_2025/ (дата обращения: 07.11.2025).
8. ИНП РАН. Эффективные механизмы регулирования рынка труда. [Электронный ресурс]. URL: https://ecfor.ru/publication/dolgosrochnoe-prognozirovanie-rynka-truda/ (дата обращения: 09.11.2025).
9. Чекмарев О.П., Ильвес А.Л., Конев П.А. Занятость и дефицит кадров в России в условиях санкционного давления: факторный анализ предложения труда // Экономика труда. – 2023. – № 4. – c. 475-496. – doi: 10.18334/et.10.4.117602.
10. Смертность бизнеса в РФ впервые за три года превысила рождаемость. [Электронный ресурс]. URL: https://iz.ru/1931479/milana-gadzhieva/poteryat-yurlico-smertnost-biznesa-vpervye-za-tri-goda-prevysila-rozhdaemost (дата обращения: 13.11.2025).
11. Остановка производства крупнейшего кремниевого завода РФ: причины, ситуация на рынке: Бизнес: Экономика: Lenta.ru. [Электронный ресурс]. URL: https://lenta.ru/news/2025/11/17/v-rossii-ostanavlivaet-proizvodstvo-krupneyshiy-kremnievyy-zavod-vinoy-tomu-stal-kitay/ (дата обращения: 15.11.2025).
12. Греф сообщил о сокращении 20% неэффективных сотрудников с помощью ИИ — РБК. [Электронный ресурс]. URL: https://www.rbc.ru/finances/19/11/2025/691e05f39a7947863a9cc7d8 (дата обращения: 15.11.2025).
13. Россиян предупредили о росте числа сокращений в 2025 году — РБК. [Электронный ресурс]. URL: https://www.rbc.ru/economics/21/07/2025/687d8c449a794741b164b66d (дата обращения: 13.11.2025).
14. Бубнов В.А., Абгадаев В.Ю. Теоретические аспекты и практическая значимость «момента Мински» в условиях финансово-го кризиса // Известия Байкальского государственного университета. – 2023. – № 1. – c. 7–14. – doi: 10.17150/2500-2759.2023.33(1).7-14.
15. Мирзабалаева Ф.И., Антонова Г.В. Структурные диспропорции спроса и предложения на рынке труда в отраслевом и профессионально-квалификационном разрезах // Экономика труда. – 2023. – № 8. – c. 1145-1168. – doi: 10.18334/et.10.8.118938.
16. Былков В.Г., Балханов А.М. Управление регионом на основе пространственного распределения трудовых ресурсов // Вестник Забайкальского государственного университета. – 2016. – № 3. – c. 85-92.
17. Репецкая А.Л. Современный криминальный рынок рабочей силы: характеристика и противодействие // Baikal Research Journal. – 2024. – № 4. – c. 1438-1446. – doi: 10.17150/2411-6262.2024.15(4).1438-1446.
18. Социально-экономическое положение Иркутской области в январе-июне 2025 года. [Электронный ресурс]. URL: https://38.rosstat.gov.ru/storage/mediabank/06_25_Социально-эконом.положение.pdf (дата обращения: 12.11.2025).
19. Занятость и безработица в Иркутской области в январе- июне 2025. [Электронный ресурс]. URL: https://38.rosstat.gov.ru/storage/mediabank/26.08_Занятость%20и%20безработица%20январь-июнь%202025.pdf (дата обращения: 14.11.2025).
20. Hh Статистика: сервис открытой аналитики рынка труда. [Электронный ресурс]. URL: https://stats.hh.ru/irkutsk (дата обращения: 10.11.2025).
21. Кичигина И.М., Опарин К.А. Влияние антироссийских санкций на рынок труда IT-сферы // Baikal Research Journal. – 224. – № 4. – c. 1565-1574. – doi: 10.17150/2411-6262.2024.15(4).1565-1574.
Страница обновлена: 23.05.2026 в 17:17:08
Download PDF | Downloads: 12
Potential prerequisites for destabilization of the regional labor market in modern conditions
Bylkov V.G.Journal paper
Russian Journal of Labour Economics
Volume 12, Number 12 (december 2025)
Abstract:
The article provides the socio-economic justification of the destabilization of the regional labor market development. The author's methodology used to assess the destabilization of the regional labor market system is revealed. The conditions, factors and prerequisites of destabilization in the labor market are substantiated. The typology is presented; and the level of possible socio-economic risks of destabilization of demand in the labor market is determined. The prerequisites and conditions for its formation in conditions of high uncertainty, geopolitical turbulence and economic slowdown are revealed. It is noted that along with the achievement of a record low unemployment rate, there are clear imbalances in the dynamics of changes in supply and demand in the labor market of the region. The classification of socio-economic destabilization factors is presented. An assessment of the current situation has shown the existence of a whole range of negative risks of destabilization, which may have adverse consequences for the labor market in the medium term. The article identifies prerequisites that potentially reduce the demand for labor, resulting in a reduction in the need for labor. The presented patterns made it possible to identify alarming trajectories and bifurcation zones of the possible development of the regional labor market in the near future.
Keywords: labor market, destabilization factor, labor market element, labor demand, need for labor, socio-economic factor, business activity
JEL-classification: J21, J23, J24
References:
Bubnov V.A., Abgadaev V.Yu. (2023). Theoretical aspects and practical significance of the Minsky moment in the conditions of the financial crisis. Bulletin of Baikal State University. 33 (1). 7–14. doi: 10.17150/2500-2759.2023.33(1).7-14.
Bylkov V. G. (2022). CHARACTERISTICS OF LABOR DEMAND IN THE LABOR MARKET: INTERREGIONAL COMPARISONS (BASED ON THE MATERIALS OF A SAMPLE SURVEY OF ROSSTAT). Bulletin of Baikal State University. 32 (1). 133-143. doi: 10.17150/2500-2759.2022.32(1).133-143.
Bylkov V. G. (2025). Transformation of the regional labor market in conditions of high uncertainty. Russian Journal of Labour Economics. 12 (4). 487-504. doi: 10.18334/et.12.4.122928.
Bylkov V.G., Balkhanov A.M. (2016). Management of the region based on the spatial distribution of labor resources. Bulletin of Transbaikal State University. 22 (3). 85-92.
Bylkov V.G., Samarina M.V. (2015). Socio-economic indicators of the pre-crisis situation on the regional labor market. News of the Irkutsk State Economic Academy (Scientific Journal of Baikal State University). 6 (3). 31. doi: 10.17150/2072-0904.2015.6(3).31.
Chekmarev O.P., Ilves A.L., Konev P.A. (2023). Employment and staff shortage in Russia under sanctions pressure: labor supply factor analysis. Russian Journal of Labour Economics. 10 (4). 475-496. doi: 10.18334/et.10.4.117602.
Kichigina I.M., Oparin K.A. (224). Influence of anti-russian sanctions on the labor market in the it-sphere. Baikal Research Journal. 15 (4). 1565-1574. doi: 10.17150/2411-6262.2024.15(4).1565-1574.
Mirzabalaeva F.I., Antonova G.V. (2023). Structural imbalances in labor market supply and demand at the sectoral and occupational qualification levels. Russian Journal of Labour Economics. 10 (8). 1145-1168. doi: 10.18334/et.10.8.118938.
Repetskaya A.L. (2024). Modern criminal labor market: characterization and counteraction. Baikal Research Journal. 15 (4). 1438-1446. doi: 10.17150/2411-6262.2024.15(4).1438-1446.
